SAA单独和与CRP联合检测在儿童感染性疾病中的应用专家共识
2021-8-6 17:00|
编辑: 沙糖桔|
查看: 3701|
评论: |来源: 检验医学杂志
摘要: 感染性疾病是儿科常见病、多发病,严重威胁儿童健康。早期识别和诊断对儿童感染性疾病的治疗和预后具有重要意义。血清淀粉样蛋白A(SAA)和C反应蛋白(CRP)均是由肝细胞合成的急性时相反应蛋白,参与机体的免疫调节 ...
感染性疾病是儿科常见病、多发病,严重威胁儿童健康。早期识别和诊断对儿童感染性疾病的治疗和预后具有重要意义。血清淀粉样蛋白A(SAA)和C反应蛋白(CRP)均是由肝细胞合成的急性时相反应蛋白,参与机体的免疫调节、炎症反应和脂质代谢等多种病理生理过程。近年来,SAA单独和与CRP联合检测在儿童感染性疾病中的诊疗价值受到广泛关注,但尚缺乏SAA单独和与CRP联合检测在中国儿童感染性疾病中的应用的专家共识和规范。中国妇幼保健协会临床诊断与实验医学分会组织多中心、多学科专家,基于文献研究和讨论,形成关于SAA单独和与CRP联合检测在中国儿童感染性疾病中的应用价值的专家共识,以期为中国儿童感染性疾病的诊疗提供帮助。 





|
声明:
1、凡本网注明“来源:小桔灯网”的所有作品,均为本网合法拥有版权或有权使用的作品,转载需联系授权。
2、凡本网注明“来源:XXX(非小桔灯网)”的作品,均转载自其它媒体,转载目的在于传递更多信息,并不代表本网赞同其观点和对其真实性负责。其版权归原作者所有,如有侵权请联系删除。
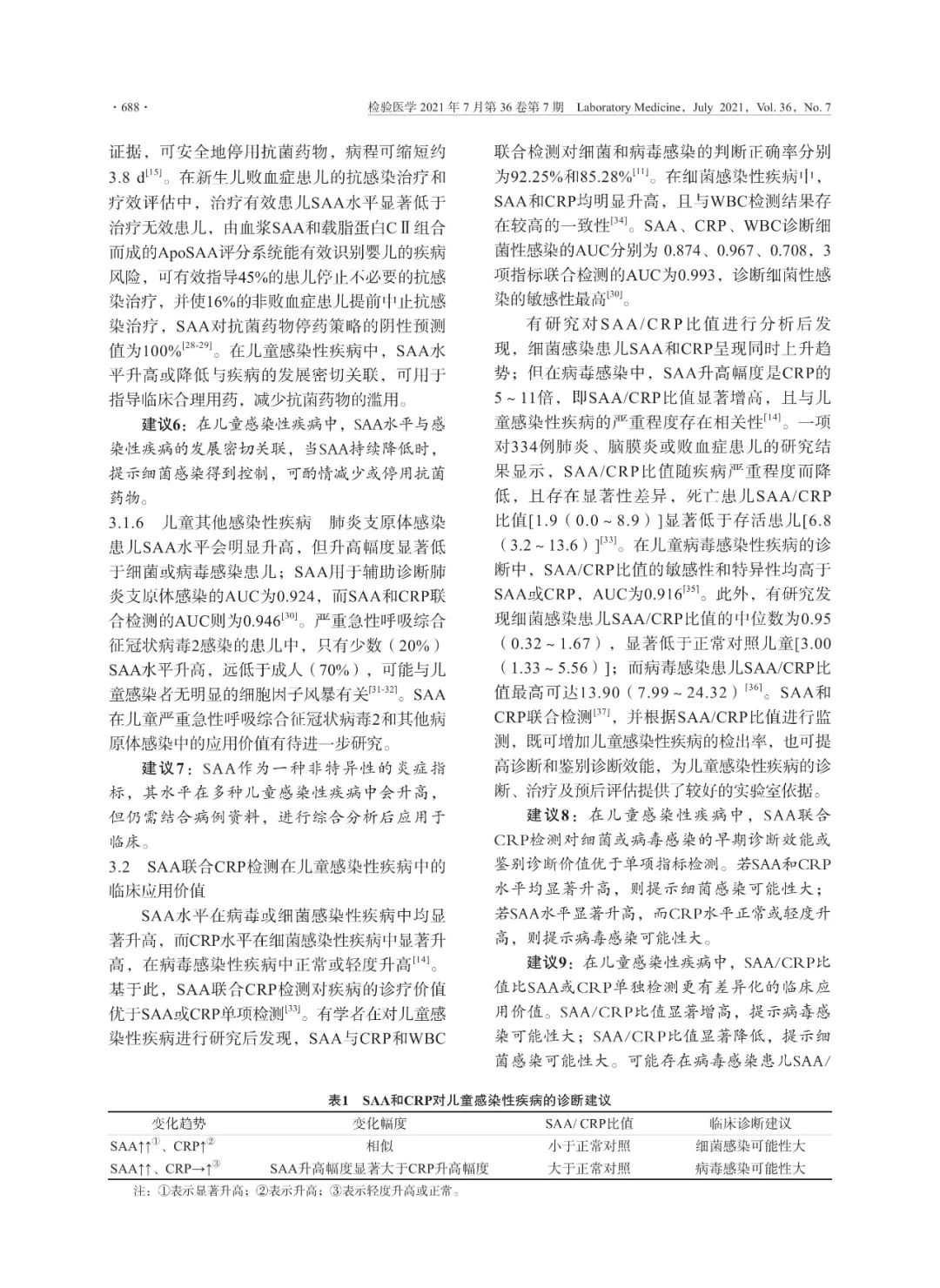
3、所有再转载者需自行获得原作者授权并注明来源。