立即注册找回密码

QQ登录

只需一步,快速开始

微信登录

微信扫一扫,快速登录

搜索
小桔灯网 门户 资讯中心 政府动态 查看内容

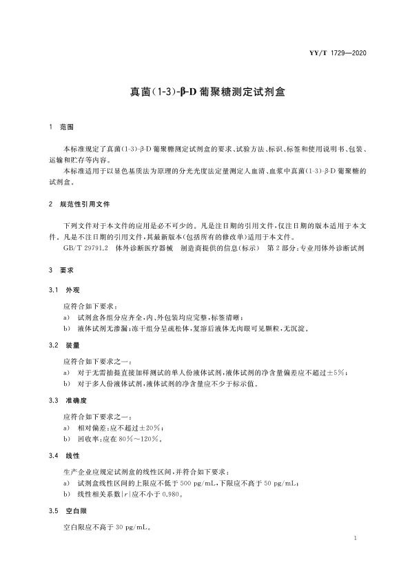
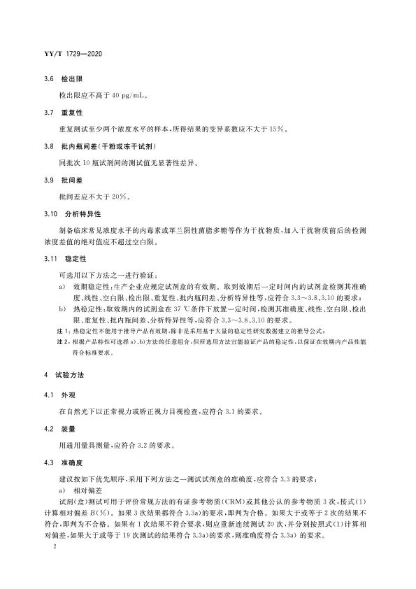
权威发布 |《真菌(1-3)-β-D葡聚糖测定试剂盒》行业标准正式实施

2021-7-27 00:00| 编辑: 沙糖桔| 查看: 3090| 评论: 0|来源: 小桔灯网

摘要: 2021年6月1日,《真菌(1-3)-β-D葡聚糖测定试剂盒》(标准编号:YY/T 1729-2020)的行业标准经国家药品监督管理局正式实施。该标准由北京市医疗器械检验所、北京市医疗器械技术审评中心、国家卫生健康委临床检验中心 ...


2021年6月1日,《真菌(1-3)-β-D葡聚糖测定试剂盒》(标准编号:YY/T 1729-2020)的行业标准经国家药品监督管理局正式实施。


该标准由北京市医疗器械检验所、北京市医疗器械技术审评中心、国家卫生健康委临床检验中心等权威机构牵头,北京金山川科技发展有限公司、天津喜诺生物医药有限公司联合参与起草,于2020年6月30日获得批准,2021年6月1日正式实施。



行业标准的制定为产品质量树立标杆


《中华人民共和国标准化法》将我国标准分为国家标准、行业标准、地方标准、企业标准四级。行业标准的制订,意味着一个行业的规范与成熟,为行业的发展提供了必要的依据。做标准的意义更多的在于改进公益,提高产品的安全性,有效率和生物利用度。


《真菌(1-3)-β-D葡聚糖测定试剂盒》行业标准的制定,填补了诊断试剂生产领域的空白,标志着侵袭性真菌诊断行业逐步走向成熟,提升了真菌检测行业在整个体外诊断领域的美誉度。


作为真菌快检领域首个由企业主导编写的行业标准,该标准有如下特点:

  • 适用于以显色基质法为原理的分光光度法定量测定人血清、血浆中真菌(1-3)-β-D葡聚糖的试剂盒。

  • 规定了真菌(1-3)-β-D葡聚糖测定试剂盒的要求、试验方法、标识、标签和使用说明书、包装、运输和贮存等内容。

  • 详细规定了真菌(1-3)-β-D葡聚糖测定试剂盒的准确度、线性、空白限、检出限、重复性、批内瓶间差、批间差、分析特异性、稳定性的要求和试验方法等内容。

  • 明确了校验方法,为产品的质量把控提供了模板。


《真菌(1-3)-β-D葡聚糖测定试剂盒》行业标准全文如下:




声明:
1、凡本网注明“来源:小桔灯网”的所有作品,均为本网合法拥有版权或有权使用的作品,转载需联系授权。
2、凡本网注明“来源:XXX(非小桔灯网)”的作品,均转载自其它媒体,转载目的在于传递更多信息,并不代表本网赞同其观点和对其真实性负责。其版权归原作者所有,如有侵权请联系删除。
3、所有再转载者需自行获得原作者授权并注明来源。

最新评论

关闭

官方推荐 上一条 /3 下一条

客服中心 搜索 洽谈合作
返回顶部