立即注册找回密码

QQ登录

只需一步,快速开始

微信登录

微信扫一扫,快速登录

搜索
小桔灯网 门户 资讯中心 国内新闻 查看内容

3家IVD企业获浙江省科学技术进步奖一等奖

2021-6-18 18:12| 编辑: 沙糖桔| 查看: 3421| 评论: 0|来源: 浙江发布

摘要: 2021年6月15日,浙江省科学技术奖励大会在省人民大会堂隆重举行,会上颁布了301项“2020年度浙江省科学技术奖”。其中浙江科技大奖1项,由潘云鹤院士获得;299项成果(项目)获省自然科学奖、技术发明奖和科学技术进 ...













































































































































2021年6月15日,浙江省科学技术奖励大会在省人民大会堂隆重举行,会上颁布了301项“2020年度浙江省科学技术奖”。其中浙江科技大奖1项,由潘云鹤院士获得;299项成果(项目)获省自然科学奖、技术发明奖和科学技术进步奖,其中一等奖44项、二等奖90项、三等奖165项;国际科学技术合作奖1项,由英国诺丁汉大学获得。



《新型冠状病毒肺炎防控关键技术研究》成果荣获“浙江省科学技术进步奖一等奖”,涉及的体外诊断企业有:


复星诊断科技(上海)有限公司
原(上海复星长征医学科学有限公司


宁波海尔施基因科技有限公司


杭州优思达生物技术有限公司


该成果其他的获奖单位包括:浙江省疾病预防控制中心、北京科兴中维生物技术有限公司、嘉晨西海(杭州)生物技术有限公司。


荣获浙江省科学技术进步奖一等奖,是对科技水平的充分认可,更是对其学术价值的重要展示。


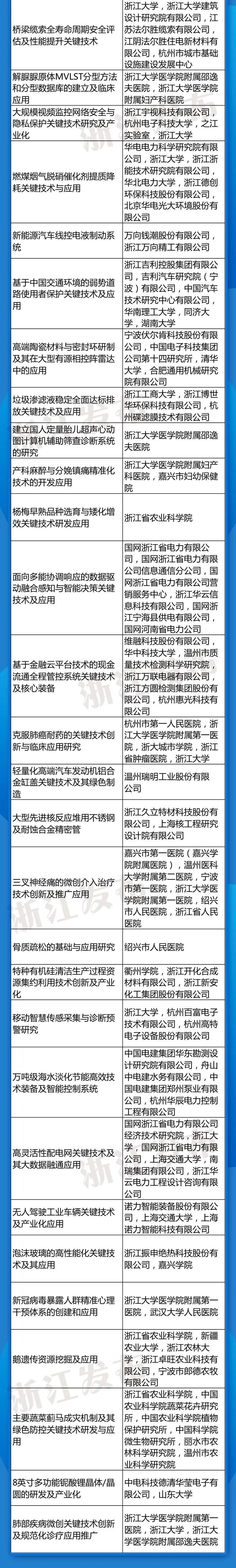
附:全部榜单


向上滑动查看全部榜单



-END-


声明:
1、凡本网注明“来源:小桔灯网”的所有作品,均为本网合法拥有版权或有权使用的作品,转载需联系授权。
2、凡本网注明“来源:XXX(非小桔灯网)”的作品,均转载自其它媒体,转载目的在于传递更多信息,并不代表本网赞同其观点和对其真实性负责。其版权归原作者所有,如有侵权请联系删除。
3、所有再转载者需自行获得原作者授权并注明来源。

最新评论

关闭

官方推荐 上一条 /3 下一条

客服中心 搜索 洽谈合作
返回顶部