立即注册找回密码

QQ登录

只需一步,快速开始

微信登录

微信扫一扫,快速登录

搜索
小桔灯网 门户 资讯中心 法规政策 查看内容

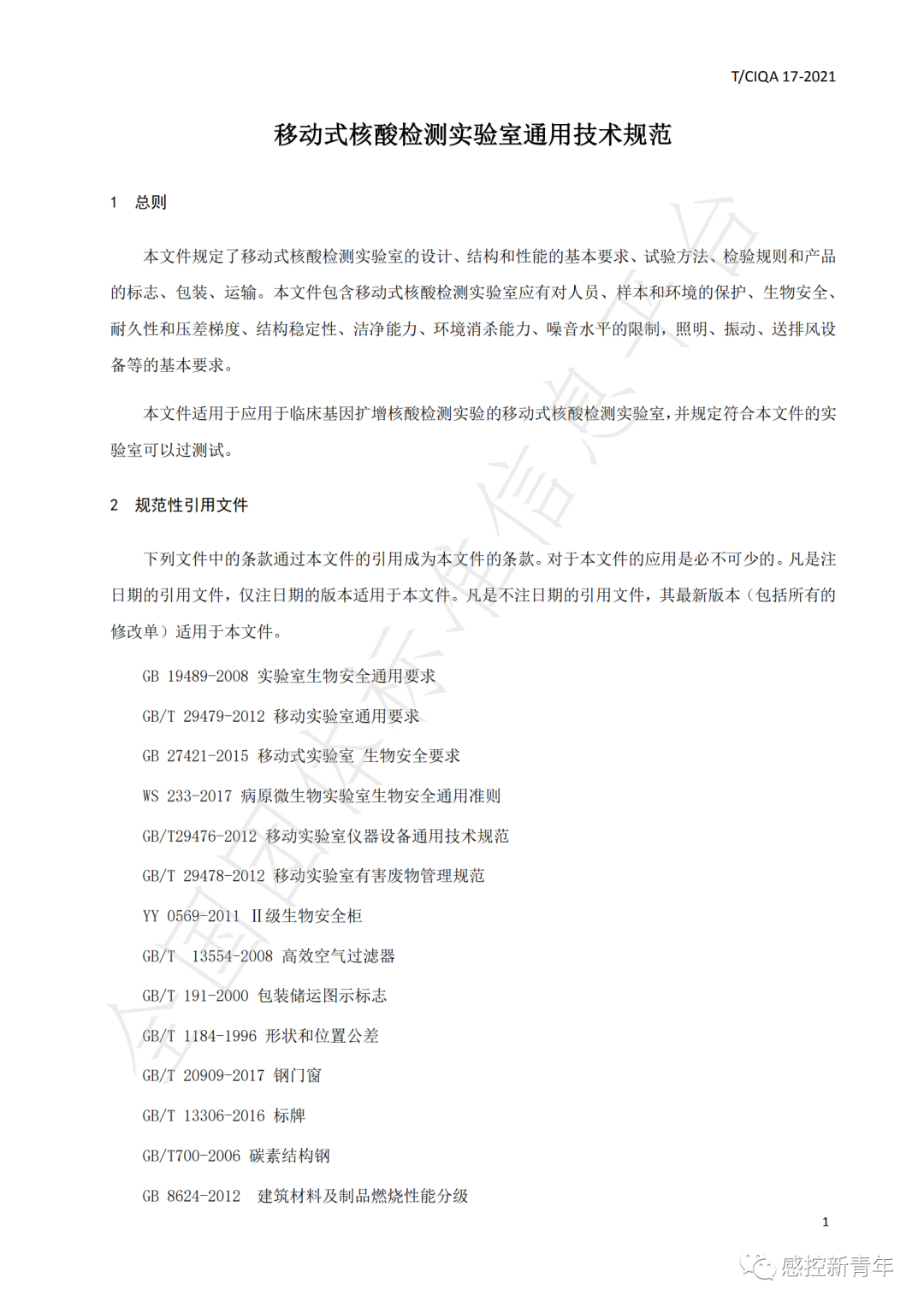
移动式核酸检测实验室通用技术规范

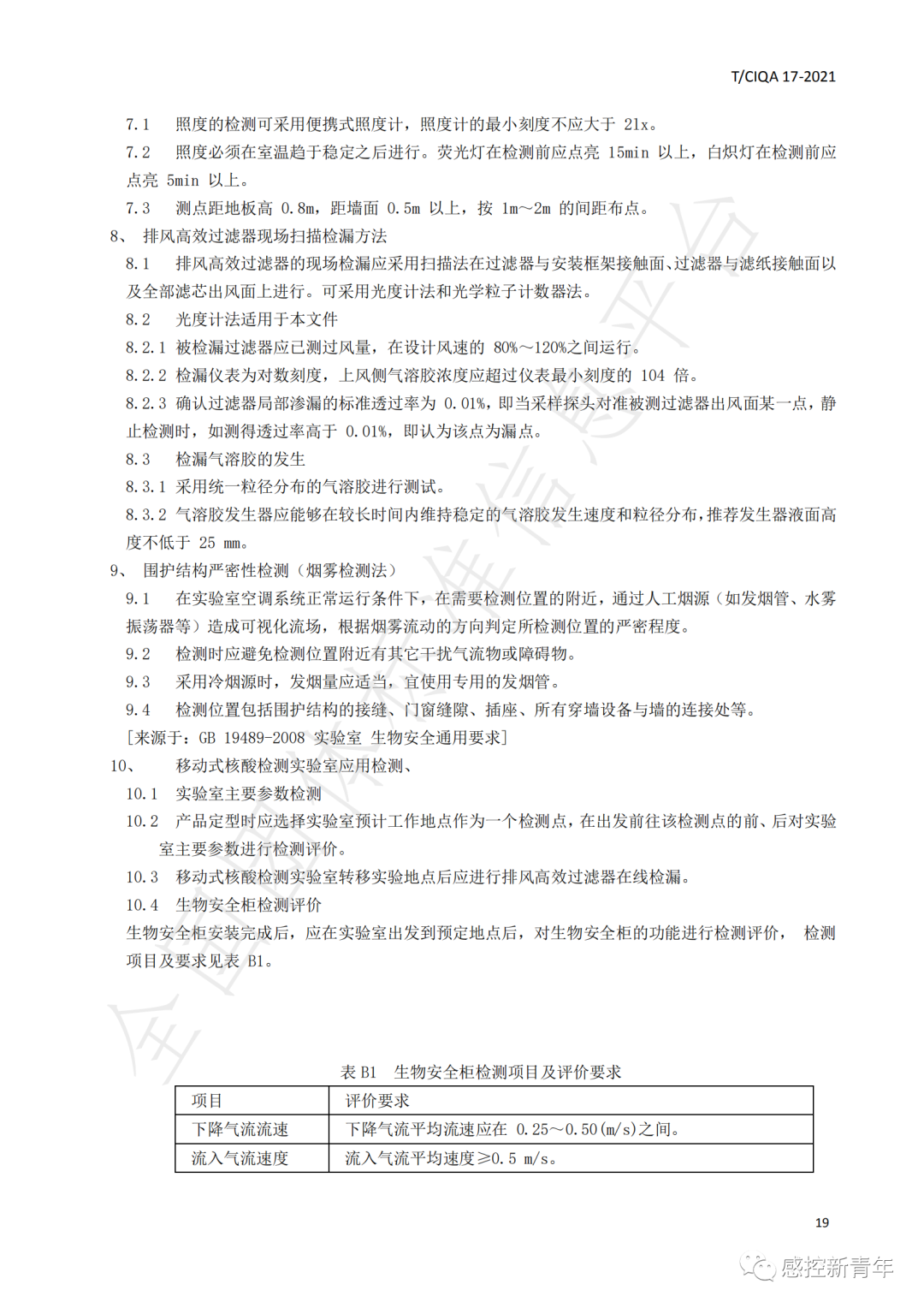
2021-4-2 17:22| 编辑: 沙糖桔| 查看: 2969| 评论: 0|来源: 感控新青年

摘要: 中国出入境检验检疫协会发布的T/CIQA 17—2021《移动式核酸检测实验室通用技术规范》团体标准本标准的主要内容:移动式核酸检测实验室的设计、结构和性能的基本要求、试验方法、检验规则和产品的标志、包装、运输。 ...


中国出入境检验检疫协会发布的T/CIQA 17—2021《移动式核酸检测实验室通用技术规范》团体标准


本标准的主要内容:移动式核酸检测实验室的设计、结构和性能的基本要求、试验方法、检验规则和产品的标志、包装、运输。

本标准分为10个部分,第一部分总则,第二部分规范性引用文件,第三部分术语和定义,第四部分基本规定,第五部分功能要求,第六部分环境适应性,第七部分实验室评价,第八部分检验检测,第九部分产品标志,第十部分附件。



声明:
1、凡本网注明“来源:小桔灯网”的所有作品,均为本网合法拥有版权或有权使用的作品,转载需联系授权。
2、凡本网注明“来源:XXX(非小桔灯网)”的作品,均转载自其它媒体,转载目的在于传递更多信息,并不代表本网赞同其观点和对其真实性负责。其版权归原作者所有,如有侵权请联系删除。
3、所有再转载者需自行获得原作者授权并注明来源。

最新评论

关闭

官方推荐 上一条 /3 下一条

客服中心 搜索 洽谈合作
返回顶部