立即注册找回密码

QQ登录

只需一步,快速开始

微信登录

微信扫一扫,快速登录

搜索

如何预防和处理PCR检测实验室的核酸污染?

2021-3-16 15:40| 编辑: 沙糖桔| 查看: 2677| 评论: 0|来源: 原博士带你做检测 | 作者:原博士

摘要: 核酸检测实验室想完全杜绝核酸污染是不可能的。核酸检测实验室的管理者和实验人员必须要认识到核酸污染是不可避免的,但是污染的频率和概率是可控的。我们要做的是时刻保持警惕,尽最大努力将污染的概率降到最低,并 ...

核酸检测实验室想完全杜绝核酸污染是不可能的。核酸检测实验室的管理者和实验人员必须要认识到核酸污染是不可避免的,但是污染的频率和概率是可控的。我们要做的是时刻保持警惕,尽最大努力将污染的概率降到最低,并且能第一时间发现污染并及时进行处理。


先说说有史以来影响最大的实验室核酸污染事件

当地时间4月18日,《华盛顿邮报》(Washington Post)爆了一则重磅新闻,美国CDC在实验室生产的新冠病毒检测试剂出现了污染问题,导至全美的核酸检测推迟最少一个月。1月21日,CDC已经“确定开发”了新冠病毒的检测方法,并使用它来确认美国的第一例新冠病例,1月下旬,美国CDC对26个公共卫生实验室发放新冠病毒试剂盒,有24个实验室出现了假阳性反应。CDC紧急召回了诊断试剂,直到3月2日,CDC的新冠病毒试剂由Integrated DNA Technologies,IDT公司生产重新投入使用。这起实验室污染的代价是美国错过了黄金的疫情防控窗口,数万甚至数十万普通民众死亡。每一个实验室都应该把这个教训铭记在心,时刻提醒自己,核酸污染随时都可能发生,无论什么级别的实验室都可能发生。


(图片来网络,版权归原作者所有)

核酸污染的预防措施

1.实验室布局

核酸检测实验室的布局是预防污染的根本,合理布局可以大大降低污染的概率。一般情况分为四个区分别为试剂准备区,标本制备区、核酸扩增区和产物分析区。对于不需要电泳的荧光定量PCR,核酸扩增区和产物分析区可以合并。每个区应独立通风,可控制空气流动方向。

(图片来自《实时荧光PCR技术》)

有些核酸检测实验室在实验室建设时未考虑到核酸扩增需求,就是按照普通实验室建设。这种情况下,个人建议扩增和产物分析区应远离试剂准备区和标本制备区,尽量不在一个楼层或者不在一个区域。最忌讳的是几个实验室紧挨着,甚至门对门。

另外建议废弃物处理的房间也要远离以上实验室,避免废弃物处理过程中产生的污染。


2.每个区域的物品专用

四个隔开的工作区域中每一区域都须有专用的仪器设备。各区域都必须有明确的标记,以避免设备物品如加样器或试剂等从其各自的区域内移出从而造成不同的工作区域间设备物品发生混淆。在不同的工作区域应使用不同颜色或有明显区别标志的工作服,以便于鉴别。


3.人流物流单向流动

进入各个工作区域必须严格遵循单一方向顺序,即只能从试剂贮存和准备区、标本制备区、扩增反应混合物配制和扩增区(简称扩增区)至产物分析区,避免发生交叉污染。


4.人员培训管理

再好的实验室设计,如果实验人员不遵守规程,一切都是徒劳的。加强实验室人员的培训和管理至关重要。


5.质控

阴性质控:实验室的核酸污染风险跟检测量正相关,因此在检测活动比较频繁时需要多添加阴性质控,包括阴性样品,阴性提取对照,阴性扩增对照,无模板对照,甚至可以使用反应体系,引物探针和提取试剂等作为对照以检验检测流程和反应系统组分的污染。阴性对照可以使用几个随机插入检测样品。保证出现污染可以第一时间发现。

阳性质控:避免或减少使用过强的质粒阳性对照。


6.PCR产物的处理

有一些规范建议PCR产物使用1mol/L盐酸浸泡,我认为这极易造成PCR产物的暴露和扩散,具有很高的风险。还有一些实验室从生物安全的角度将所有的实验废弃物全部高压,我也是不建议的,因为PCR产物没有生物安全风险,高压会造成PCR产物扩散,对实验室的污染风险更高。个人建议对于PCR产物,进行表面消毒后按照普通医疗废弃物处理即可。


7.检测方法的选择

对于一般的核酸检测实验室,推荐使用封闭扩增的荧光定量PCR方法进行核酸检测。不推荐使用普通PCR方法和巢氏PCR,使用这两种方法实验室污染是大概率事件。谨慎使用等温扩增的方法,等温扩增的酶反应效率更高,产物中模板含量也更高,污染的概率也会提高。


8.实验操作

操作核酸时动作要轻柔,移液器吸液慢吸慢放,开管盖要慢慢开,避免操作产生气溶胶。使用涡动混匀后,稍稍静置一会再开管盖,推荐使用移液器缓慢吹吸混匀。


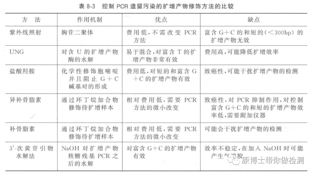
9含尿嘧啶糖苷酶(UNG)试剂的使

其原理是用dUTP 代替dTTP,使产物中掺入大量dU。在再次进行PCR 扩增前,用UNG 处理PCR 混合液即可消除PCR 产物的残留污染。由于UNG 在PCR 循环中的变性一步便可被灭活,因此不会影响含dU 的新的PCR 产物。


10.试剂耗材要求

所有试验物品尽可能分装成小包装:耗材开包后分装成一周使用量,用自封袋封好。试剂也尽可能购买小包装或者回实验室分装,实验中经常用到配液的水尤其需要分装。实验中所有吸头都应使用带滤芯的吸头。


核酸污染的处理措施

发现污染第一步就是要暂停实验,评估假阳性对以往检测结果的影响。对实验进行彻底打扫和清理,尽可能更换相关的试剂耗材,对仪器设备进行清洁和去核酸处理。所有人员回家洗澡换衣服。


1.化学处理法

使用商品化的DNA去除剂,有好用的DNA去除剂大家可以推荐给我

mol/l的 盐酸和各种化学物质去降解DNA。

(图片来自《实时荧光PCR技术》)

2.物理处理法

使用紫外灯照射。


3.佛系处理法

停下所有实验,靠风和时间抹掉核酸的痕迹。这是我最常用的方法,通风是最有效的方式。


4.偷天换日法

如果是扩增产物污染,在不去除污染的情况下仍然可以进行检测。方法是使用另一种方法或试剂盒,只要两种试剂的扩增产物不一致,没有交叉反应,仍然可以继续试验。但是这种方法要进行测试,我并不推荐这么做。


核酸污染处理的难点

1.移液器

移液器内部被污染很难去除,可以通过清洗或者换一套移液器。


2.生物安全柜

移除内部所有物品,用DNA去除剂擦拭表面后,打开门连续运行。


3.核酸提取仪内部

用DNA去除剂擦拭内表面后,打开提取仪门或外罩,静置。


如果能及时发现污染,通常情况不会太严重,采取上述措施实验室空置几天污染会消除。但是如果发生了很严重的污染,采取上述措施污染仍不能消除,就只能把一切交给时间了。

声明:
1、凡本网注明“来源:小桔灯网”的所有作品,均为本网合法拥有版权或有权使用的作品,转载需联系授权。
2、凡本网注明“来源:XXX(非小桔灯网)”的作品,均转载自其它媒体,转载目的在于传递更多信息,并不代表本网赞同其观点和对其真实性负责。其版权归原作者所有,如有侵权请联系删除。
3、所有再转载者需自行获得原作者授权并注明来源。

最新评论

关闭

官方推荐 上一条 /3 下一条

客服中心 搜索 官方QQ群 洽谈合作
返回顶部