立即注册找回密码

QQ登录

只需一步,快速开始

微信登录

微信扫一扫,快速登录

搜索

诊断试剂评价系列3-血清检测方法

2021-3-16 14:42| 编辑: 沙糖桔| 查看: 2423| 评论: 0|来源: 原博士带你做检测 | 作者:原博士

摘要: 血清学方法看似简单实则种类繁多,比如病毒中和实验virus neutralisation test (VNT), enzyme-linked immunosorbent assay (ELISA),血凝抑制实验haemagglutination inhibition (HI) ,补体结合实验complement fixati ...

血清学方法看似简单实则种类繁多,比如病毒中和实验virus neutralisation test (VNT), enzyme-linked immunosorbent assay (ELISA), 血凝抑制实验haemagglutination inhibition (HI) ,补体结合实验 complement fixation test (CFT),琼扩实验 agar gel immunodiffusion (AGID), 间接免疫荧光实验 indirect fluorescent antibody test (IFAT)等等。

本章内容主要参照OIE《Manual of Diagnostic Tests and Vaccines for Terrestrial Animals 2019》(以下简称“OIE”);《兽用诊断制品试验研究技术指导原则》(以下简称“兽用诊断”)和《2019新型冠状病毒抗原/抗体检测试剂注册技术审评要点》(以下简称“医学诊断”)。

今天以使用最多的ELISA实验为例,由于相关的概念前面都介绍过了,这章直奔主题了。

1.重复性 Repeatability,也称为精密度Precision

小结:笔者认为针对ELISA试剂盒批内重复性评价,至少包含阴性,弱阳和中阳3个浓度的样品,每份样品至少重复3-5次,由不同人员,在不同时间进行实验.ELISA实验的变异系数建议使用OD值,由于低浓度样品OD值的变异系数会比较大,因此要求CV≤15%。


2.再现性Reproducibility

与核酸是一样的。


3.分析敏感性Analytical sensitivity(ASe),也称最低检测限 limit of detection (LOD)或者灵敏度

小结:血清学方法的线性范围通常不如核酸检测宽,所以通常使用2倍稀释,OIE提到核酸检测的20次重复95%阳性与本章的10次重复100%阳性其实是一个意思。需要强调的一点是:稀释样品时大家一定要使用同种阴性血清稀释血清样品,不要用试剂盒的样品稀释液来稀释样品。

相对于核酸检测,我只要将样品浓度定值到绝对病毒拷贝数,可以对所有的核酸检测方法进行评价。对于血清学方法来说,这个绝对值是不存在的,因此以上的评价方式只是一个指导原则,具体操作有几种方式:

4.分析特异性Analytical specificity(ASp),也称交叉反应Cross-reactivity


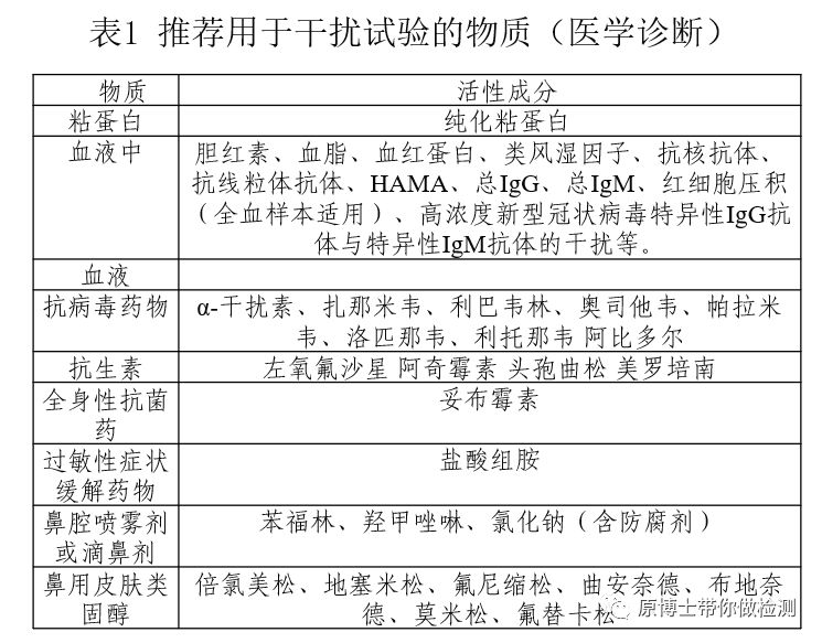
小结:特异性检测除了需要检测可能存在交叉反应的其他病原阳性血清外,还应对内源性干扰物(甘油三酯、血红素、肝素等),血清中可能存在的药物在血液中的代谢产物以及其他病原体进行检测。


5.诊断敏感性Diagnosticsensitivity(DSe)

6.诊断特异性Diagnosticspecificity(DSp)

小结:血清学的评价看似比核酸方法评价更简单,实际上由于不同的用途,使评价的结果更复杂。


声明:
1、凡本网注明“来源:小桔灯网”的所有作品,均为本网合法拥有版权或有权使用的作品,转载需联系授权。
2、凡本网注明“来源:XXX(非小桔灯网)”的作品,均转载自其它媒体,转载目的在于传递更多信息,并不代表本网赞同其观点和对其真实性负责。其版权归原作者所有,如有侵权请联系删除。
3、所有再转载者需自行获得原作者授权并注明来源。

最新评论

关闭

官方推荐 上一条 /3 下一条

客服中心 搜索 官方QQ群 洽谈合作
返回顶部