立即注册找回密码

QQ登录

只需一步,快速开始

微信登录

微信扫一扫,快速登录

搜索
小桔灯网 门户 资讯中心 政府动态 查看内容

定了!31个国家药监局医疗器械重点实验室揭晓(附名单)

2021-2-3 00:00| 发布者: 沙糖桔| 查看: 3067| 评论: 0|来源: MIR医学仪器与试剂 | 作者:井雨

摘要: 近日,国家药品监督管理局发布 《关于对第二批重点实验室名单进行公示的通知》。根据《国家药品监督管理局重点实验室管理办法》规定,经依托单位申请、所在地省级药监部门初步核查推荐、答辩评审、现场核查等程序, ...


近日,国家药品监督管理局发布 《关于对第二批重点实验室名单进行公示的通知》。


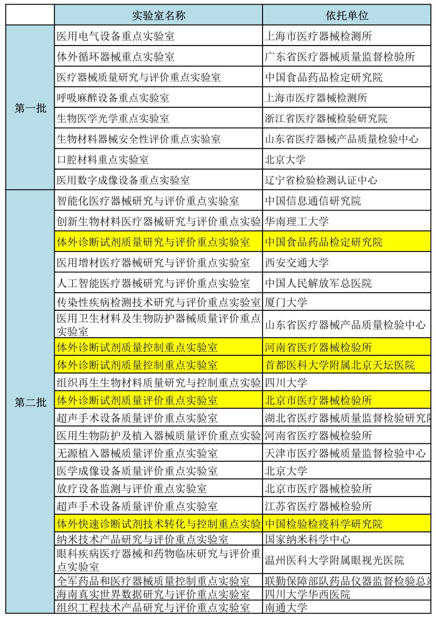
根据《国家药品监督管理局重点实验室管理办法》规定,经依托单位申请、所在地省级药监部门初步核查推荐、答辩评审、现场核查等程序,国家药监局拟定了第二批重点实验室名单,共有72家实验室入围,其中医疗器械类为23家。在2019年7月,国家药监局还公布了首批45家重点实验室名单,其中医疗器械类为8家。

至此,全国共产生了31个国家药监局医疗器械重点实验室,其中,体外诊断领域共有五个,分别是:依托中国食品药品检定研究院的“体外诊断试剂质量研究与评价重点实验室”、依托中国检验检疫科学研究院的“体外快速诊断试剂技术转化与控制重点实验室”、依托河南省医疗器械检验所的“体外诊断试剂质量控制重点实验室”、依托首都医科大学附属北京天坛医院的“体外诊断试剂质量控制重点实验室”、依托北京市医疗器械检验所的“体外诊断试剂质量评价重点实验室”。


31家医疗器械重点实验室名单


以重点实验室为龙头 加强技术能力建设

2008年,科技部、财政部联合发布了《国家重点实验室建设与运行管理办法》,各行业部门按照国家有关规定和要求纷纷开展本部门重点实验室评定建设。
2018年,国家药监局组建之后,高层明确指出要以重点实验室建设为龙头,加强技术支撑机构能力建设。2019年1月11日,国家药监局批准通过了《国家药监局重点实验室评定工作方案》,同年1月25日发布了《关于组织开展重点实验室答辩评议的通知》。此后,在5个多月的时间里,科技国合司会同中国食品药品检定研究院完成了重点实验室答辩评议、现场核查、综合评审及公示等一系列工作,完成了首批国家药监局重点实验室认定。

医疗器械重点实验室设置分三类

据《国家食品药品监督管理总局重点实验室总体规划》显示,医疗器械重点实验室在设置上分为综合监管、横向技术领域、纵向技术领域三类重点实验室,解决医疗器械监管面临的基础性、关键性、前瞻性和战略性技术问题。

医疗器械综合监管重点实验室

跟踪世界医疗器械科技的前沿发展趋势,重点关注跨学科交叉融合创新,强化医疗器械监管各学科、各领域产品监管技术创新和发展的统筹和协同,立足于解决系统性、关键性、战略性的技术问题,开展多学科、多领域通用技术的综合性研究,强化系统集成的技术创新,为医疗器械监管工作提供全面系统的技术支撑。

医疗器械横向技术领域重点实验室

根据医疗器械基于风险管理、强化安全要求的监管特点,开展应用于多类别、多品种、多领域医疗器械的通用性安全和技术研究,重点解决医疗器械监管中的共性关键技术问题。规划在医用电气安全、生物学评价、医用软件和信息安全评价3个横向技术领域设立重点实验室。

医疗器械纵向技术领域重点实验室

根据医疗器械分类目录确定的产品类别和风险等级,着重考虑风险比较高、应用面比较广、涉及产品品种多、应用技术复杂性和成熟度等方面因素,选取医学检验设备、口腔材料、无源植入器械、呼吸麻醉设备、数字成像设备、生物医学光学仪器、有源植入器械、超声手术设备、高能射线放疗设备、体外循环器械、生物医学信息及监护设备、数字化微创诊治设备等13个重点类别建设重点实验室。

重点实验室可获优先支持

重点实验室是药械监管科学技术创新的重要平台,是组织开展药监领域高水平基础研究和应用研究、聚集和培养优秀人才、促进科技成果转化、推动药品检验检测水平和技术支撑能力提升的专业龙头机构。
《国家药品监督管理局重点实验室管理办法》明确指出,重点实验室应当优先完成国家药监总局委托的研究课题或者项目,也可围绕其研究方向并结合监管需要自主设立研究项目,其研究内容和阶段性研究成果应当及时向管理办公室上报备案。重点实验室在申请国家科技计划项目、科研创新基地、国家奖励以及参与监管工作相关研究项目等时,国家药品监督管理局给予优先支持
据国家药监局科技和国际合作司相关负责人介绍,推进药监系统重点实验室建设,实现全国性、区域性监管科技资源的优化整合,对推动完善药品监管科技创新体系建设,解决监管中重大基础性、关键性、共性问题具有重要意义。
未来,重点实验室将在科研项目、起草或修订相关国家或行业标准、培养医疗器械领域专家或学术带头人方面充分发挥龙头作用,促进行业快速发展。
声明:
1、凡本网注明“来源:小桔灯网”的所有作品,均为本网合法拥有版权或有权使用的作品,转载需联系授权。
2、凡本网注明“来源:XXX(非小桔灯网)”的作品,均转载自其它媒体,转载目的在于传递更多信息,并不代表本网赞同其观点和对其真实性负责。其版权归原作者所有,如有侵权请联系删除。
3、所有再转载者需自行获得原作者授权并注明来源。

最新评论

关闭

官方推荐 上一条 /3 下一条

客服中心 搜索 洽谈合作
返回顶部