立即注册找回密码

QQ登录

只需一步,快速开始

微信登录

微信扫一扫,快速登录

搜索

体外诊断产品立项与研发的过程管理之二:产品的设计开发(二)

2020-11-25 00:00| 编辑: 沙糖桔| 查看: 10672| 评论: 0|来源: 开发与验证 | 作者:开发与验证

摘要: 1. 设计开发各阶段简述 不同的市场环境下不同企业的产品多样化特征较为明显,但产品设计开发过程中存在许多内在的相似性。体外诊断产品设计开发的基本程序一般包括五个阶段。* 决策阶段 对市场环境需求、科学技术发 ...

1. 设计开发各阶段简述

      不同的市场环境下不同企业的产品多样化特征较为明显,但产品设计开发过程中存在许多内在的相似性。体外诊断产品设计开发的基本程序一般包括五个阶段。


*  决策阶段

     对市场环境需求、科学技术发展、企业生产能力、产品的经济效益等进行可行性调研分析,并通过对产品进行先行试验或者专家评审后,再做出产品是否设计开发的决策。


*  设计阶段

     通过对产品结构、材料、工艺的分析选择,设计、计算及进行必要的试验完成编(绘)制全部产品图样和设计文件。


*  试制阶段

    文档、工艺文档等进行正确性验证,并对产品的环境适应性、技术可靠性进行检验。


*  持续改进阶段

      通过了解并掌握加工、装配、储运及使用中的质量信息、用户要求、及时汇总、分析与处理,进行必要的试验和产品改进,以实现产品质量的不断发展,提高产品的实用性。

      产品研发关键节点流程参见下图。

图 1     产品研发关键节点流程


     注:M1~M5,里程碑决策评审,同时表示相应的阶段;TR1~TR13,关键技术或业务评审。

各阶段详细划分举例参见下表。

表 1     各阶段详细划分举例


2. 各阶段关键输出与评审案例

     各阶段关键输出与评审举例参见下表。

表 2   各阶段关键输出与评审举例


3. 各阶段任务举例

3.1

M1决策阶段(产品策划与立项决策阶段)举例

     M1决策阶段(产品策划与立项决策阶段)的主体任务与角色定义参见下表。

表 3  M1决策阶段主体任务与角色定义


3.2

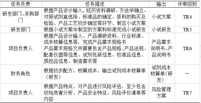
M2设计阶段(产品设计与小试开发阶段)

     M2设计阶段(产品设计与小试开发阶段)的主体任务与角色定义,参见下表。

表  4    M2设计阶段主体任务与角色定义

3.3

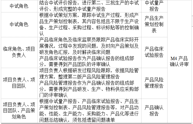
M3试制阶段(产品中试阶段)举例

     M3试制阶段(产品中试阶段)的主体任务与角色定义,参见下表。

表 5 M3试制阶段主体任务与角色定义


3.4

M4定型生产阶段(产品确认阶段)

     M4定型生产阶段(产品确认阶段)的主体任务与角色定义,参见下表。

表 6 M4定型生产阶段主体任务与角色定义



刘博

一般情况下,企业在研发阶段选择临床样品对产品性能进行验证。


3.5

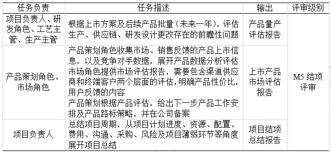
M5持续改进阶段(项目结项阶段)

     M5持续改进阶段(项目结项阶段)的主体任务与角色定义,参见下表。


刘博

以上M1到M5阶段,各阶段应输出相应的产品报告,但实际产品设计开发过程中并不仅限于以上报告。


4.  产品生命周期管理

     产品生命周期管理阶段的主体任务与角色定义,参见下表。

声明:
1、凡本网注明“来源:小桔灯网”的所有作品,均为本网合法拥有版权或有权使用的作品,转载需联系授权。
2、凡本网注明“来源:XXX(非小桔灯网)”的作品,均转载自其它媒体,转载目的在于传递更多信息,并不代表本网赞同其观点和对其真实性负责。其版权归原作者所有,如有侵权请联系删除。
3、所有再转载者需自行获得原作者授权并注明来源。

最新评论

关闭

官方推荐 上一条 /3 下一条

客服中心 搜索 洽谈合作
返回顶部