立即注册找回密码

QQ登录

只需一步,快速开始

微信登录

微信扫一扫,快速登录

搜索
小桔灯网 门户 资讯中心 政府动态 查看内容

年末风暴!体外诊断试剂专项检查开始!

2020-11-25 00:00| 发布者: 沙糖桔| 查看: 3081| 评论: 0|来源: 小桔灯网、赛柏蓝器械

摘要: 来源:小桔灯网、赛柏蓝器械编辑:班木芙兰发文24小时后需授权转载!2020年IVD市场成为全球医疗器械细分领域增速最快的板块,中国体外诊断市场也得到了空前绝后的发展。借着新冠病毒的“东风”和政策营造的特殊环境 ...

来源:小桔灯网、赛柏蓝器械

编辑:班木芙兰

发文24小时后需授权转载!


2020年IVD市场成为全球医疗器械细分领域增速最快的板块,中国体外诊断市场也得到了空前绝后的发展。借着新冠病毒的“东风”和政策营造的特殊环境数十家IVD企业扎堆IPO勇闯资本市场。IPO 破发、股价飘绿等一系列“风吹草动”持续受到市场关注。


在行业红利爆发的这一年中,IVD的市场监管也加强。飞行检查、召回、IVD试剂专项检查....2020年大爆发的IVD行业,年底不外乎的迎来了大整治。从近期国家局/省局/市局频发释放的信号来看,2020年关之时,体外诊断市场迎来了整治风暴。

IVD试剂专项检查小组出发!


近日,安阳市市场监督管理局发布一则《安阳市经营使用环节体外诊断试剂质量安全专项检查实施方案》的通知,以下简称《通知》。《通知》表示对体外诊断的试剂生产、经营、使用全环节将进行严格的审查工作。



体外诊断试剂涉及诊断、治疗方案选择、疗效评价等疾病诊治的全过程,与人民群众生命健康息息相关。特别是新冠肺炎检测试剂,更是备受群众、媒体、政府等社会各方关注,贮运不当,管理不到位,一旦产生质量问题,将直接影响到检测的准确性,影响政府决策和疫情控制措施的落实,造成恶劣的社会影响。


《通知》在生产经营环节明确重点整治:

  • 无证经营行为,整治未按规定取得医疗器械经营许可证或备案凭证销售第二、三类体外诊断试剂的行为


  • 整治超范围经营行为,主要整治批发企业经营范围未涵盖第二、三类体外诊断试剂而擅自经营的行为


  • 整治经营无证产品行为,主要是整治经营需取得而未取得医疗器械注册证或备案凭证、无合格证明、过期的体外诊断试剂行为


  • 整治冷链储运不合规行为,主要是整治体外诊断试剂经营场所和储运设施设备不符合产品说明书和标签标示的温湿度要求行为


  • 整治冷链储运不合规行为,主要是整治体外诊断试剂经营场所和储运设施设备不符合产品说明书和标签标示的温湿度要求行为


  • 整治标签标示不合规行为,主要是整治标签标示不全、储存要求标示不清以及进口产品无中文标签标示行为


《通知》在使用环节重点整治:


  • 整治使用无证产品行为,主要是整治使用单位从不具有合法资质的生产经营企业购进体外诊断试剂、使用未经注册的体外诊断试剂、使用产品无合格证明的行为


  • 整治使用过期产品行为,主要是整治医院使用的体外诊断试剂已过期的行为


  • 整治储存条件不合规行为,主要是整治使用单位体外诊断试剂储存条件不符合产品说明书和标签标示的温湿度要求行为


  • 整治标签标示不合规行为,主要是整治医院使用的体外诊断试剂标签标示不全、储存要求标示不清以及进口产品无中文标签标示行为


无独有偶,天津市也开展了体外诊断尤其是新冠试剂检查行动11月21日天津市开始开展“滨城大筛”全覆盖核酸检测工作。为配合该项工作顺利开展,高新区市场监管局于当日再次对高新区三家具备新冠病毒核酸检测资质的医学检验实验室开展了应急专项检查。本次检查针对核酸采集、病毒提取、基因扩增等检测环节所使用的主要医疗器械产品进行了检查,确保所使用的医疗器械采购渠道合法法规,产品来源可追溯

图丨天津市高新区对第三方医学实验室进行检查


除了天津市以外。10月末,国家药监局发布了最新的《医疗器械飞行检查情况通告(2020年第3号)》,公布了2020年9月未通过核查中心组织的飞检械企名单。中山生物工程、万孚生物、江苏鱼跃有限公司等3家械企,被查出22项缺陷。根据文件内容来看,检查发现的问题主要在厂房与设施方面、设备方面、采购方面、文件管理、质量管理以及生产管理方面。

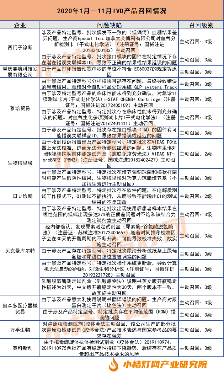
召回频频,IVD产品监管加深


2020年1月至11月23日,NMPA共公布了19起召回通知,其中西门子、雅培等召回动作频频。

事实上,根据统计,2018年以来体外诊断行业的召回事件就频繁出现。就企业来说除贝克曼、雅培、西门子诊断、奥森多、梅里埃这些外资巨头外,万孚生物、英科新创等等本土企业也名列其中。


仔细观察召回事件,不难发现外企占了多数。这是因为大部分医疗器械外企已经建立了全球质量体系。一旦在某地,欧洲/美国发现质量问题,就会在全球展开召回,包括中国。未来,随着中国IVD行业法规的日趋完善,监管日趋严格,越来越多的主动召回事件,标志着行业的逐步成熟。

试剂耗材使用量异常也是检查重点


在国家治理耗材的框架下,各个省份出台耗材使用规则。其中耗材(含IVD试剂)使用量是监察的重点,某一类的耗材使用量过高,在医保中的报销比例就越高,当数值高于常规水平即为异常。


今年初,河北省医保局发布文件《关于建立定点医药机构医疗费用指标异常增长预警提醒制度的通知》,省医保局通过医疗监管大数据分析系统,对医疗费用的各项指标进行实时监控。


将监测重点医用耗材(含体外诊断试剂)、诊疗项目在个别病例中用量(总量、总金额、日用量)特别异常的;以及同级同类医疗机构,同病种目录外药品及诊疗项目使用率超过协议约定使用率较大的;


同级同类医疗机构、同病种药品、医用耗材、诊疗项目占比特别异常的(如:检查费用占比超85%的)。可以看到,医用耗材采购或结算价格较高的等都将是检查的重点。

声明:
1、凡本网注明“来源:小桔灯网”的所有作品,均为本网合法拥有版权或有权使用的作品,转载需联系授权。
2、凡本网注明“来源:XXX(非小桔灯网)”的作品,均转载自其它媒体,转载目的在于传递更多信息,并不代表本网赞同其观点和对其真实性负责。其版权归原作者所有,如有侵权请联系删除。
3、所有再转载者需自行获得原作者授权并注明来源。

最新评论

关闭

官方推荐 上一条 /3 下一条

客服中心 搜索 洽谈合作
返回顶部