11月9日18时,上海报告1例确诊病例,系浦东机场搬运工,上海一地调整为中风险地区。
11月9日,天津新增1例无症状感染者,新增2家公立医院进行核酸检测,两地调整为中风险地区,昨晚将整宿的针对汉沽区7.7万人进行核酸检测筛查。
同日,河北省安新县紧急寻找密切接触者。
同日,测序分析结果显示:与北美3至6月份流行毒株高度近似,属于L基因型欧洲家系分支II(北美分支)
外防输入,内防反弹,做好疫情防控常态化工作。冬季疫情防控下,第三方医学检验机构,将继续发挥重要作用。
据统计,获得核酸检测资质的第三方医检机构共有470家,其中金域32家、迪安31家、艾迪康20家、华大12家、华银4家、凯普17家、博奥14家、千麦11家、达安6家、和合7家、大家医学6家、好医7家、兰卫6家、美康6家,具体名单如下:



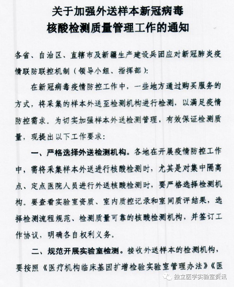
可靠的检测质量是ICL的根本,国务院联防联控已发出《关于加强外送样本新冠病毒核酸检测质量管理工作的通知》。

图表1、国家卫建委医政医管局先关文件截图
为切实加强样本外送检测管理,有效保证检测质量,也提出了六点具体的工作要求,其中每月一次的室间质评,不合格的机构将不得开展新冠病毒核酸检测,第三方医检机构在开展核酸业务时,请关注,以下是通知原文:



参考资料:各地卫健委相关报道