立即注册找回密码

QQ登录

只需一步,快速开始

微信登录

微信扫一扫,快速登录

搜索
小桔灯网 门户 资讯中心 法规政策 查看内容

疾病预防控制中心建设标准(含实验室、IVD设备)

2020-7-13 15:12| 编辑: 小桔灯网| 查看: 2757| 评论: 0|来源: 国家卫健委

摘要: 日前,国家卫健委规划司发布关于征求疾病预防控制中心建设标准(征求意见稿)意见的函。意见从建设规模与项目构成、选址与规划布局、建筑面积指标、建筑标准、仪器设备及相关指标六个方面设定疾病预防控制中心建设标 ...


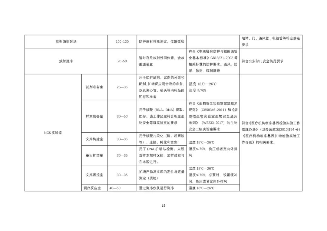
日前,国家卫健委规划司发布关于征求疾病预防控制中心建设标准(征求意见稿)意见的函。意见从建设规模与项目构成、选址与规划布局、建筑面积指标、建筑标准、仪器设备及相关指标六个方面设定疾病预防控制中心建设标准。特别指出的是,此次建设标准规定了特殊实验室如PCR 实验室、NGS 实验室等和大量IVD仪器装备配备等标准,详细内容如下。

声明:
1、凡本网注明“来源:小桔灯网”的所有作品,均为本网合法拥有版权或有权使用的作品,转载需联系授权。
2、凡本网注明“来源:XXX(非小桔灯网)”的作品,均转载自其它媒体,转载目的在于传递更多信息,并不代表本网赞同其观点和对其真实性负责。其版权归原作者所有,如有侵权请联系删除。
3、所有再转载者需自行获得原作者授权并注明来源。

最新评论

关闭

官方推荐 上一条 /3 下一条

客服中心 搜索 洽谈合作
返回顶部