立即注册找回密码

QQ登录

只需一步,快速开始

微信登录

微信扫一扫,快速登录

搜索
小桔灯网 门户 资讯中心 感染诊疗 新冠防控 查看内容

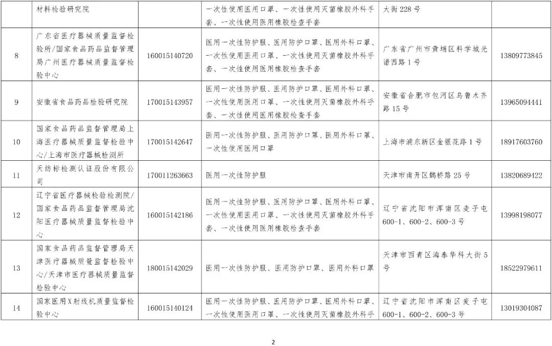
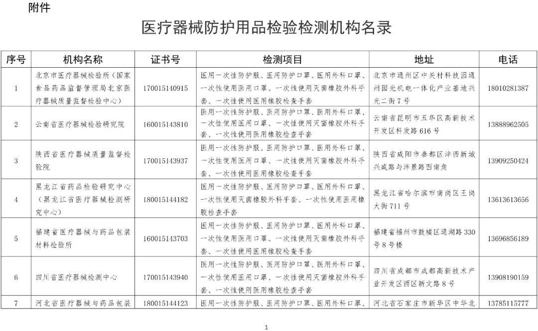
市场监管总局(认监委)公布获国家级资质认定的医疗器械防护用品检验检测机构名录

2020-2-7 14:38| 编辑: 小桔灯网| 查看: 2616| 评论: 0|来源: 国家认监委

摘要: 为加强防护用品质量安全监管,充分发挥检验检测在疫情防控中的技术保障作用,满足对防护用品检验检测的需要,现将通过国家认证认可监督管理委员会审批取得资质认定的医疗器械防护用品检验检测机构集中予以公布(具体 ...

为加强防护用品质量安全监管,充分发挥检验检测在疫情防控中的技术保障作用,满足对防护用品检验检测的需要,现将通过国家认证认可监督管理委员会审批取得资质认定的医疗器械防护用品检验检测机构集中予以公布(具体名单附后)。这类机构共有55家,其中,30家具有医用一次性防护服检测能力,34家具有医用防护口罩检测能力,28家具有医用外科口罩检测能力,24家具有一次性使用医用口罩检测能力,34家具有一次性使用灭菌橡胶外科手套检测能力,34家具有一次性使用医用橡胶检查手套检测能力。


此外,全国还有170多家获得省级市场监管部门资质认定的防护用品检验检测机构,有需要的单位或个人可向当地市场监管部门或相关检验检测机构咨询。


疫情就是命令,防控就是责任。有关检验检测机构要认真贯彻落实党中央、国务院关于新型冠状病毒感染肺炎疫情防控工作的重大决策部署,坚守工作岗位,开通防护用品检验检测服务绿色通道,做好疫情防控期间防护用品检验检测工作,为消费者和用户提供准确、快速、优质的技术支撑服务。


声明:
1、凡本网注明“来源:小桔灯网”的所有作品,均为本网合法拥有版权或有权使用的作品,转载需联系授权。
2、凡本网注明“来源:XXX(非小桔灯网)”的作品,均转载自其它媒体,转载目的在于传递更多信息,并不代表本网赞同其观点和对其真实性负责。其版权归原作者所有,如有侵权请联系删除。
3、所有再转载者需自行获得原作者授权并注明来源。

最新评论

关闭

官方推荐 上一条 /3 下一条

客服中心 搜索 洽谈合作
返回顶部