立即注册找回密码

QQ登录

只需一步,快速开始

微信登录

微信扫一扫,快速登录

搜索
小桔灯网 门户 资讯中心 临床CRO 查看内容

临床分子诊断的样本运输保存规范

2020-1-8 10:55| 编辑: 面气灵| 查看: 4448| 评论: 0|来源: IVD从业者

摘要: 进行临床分子诊断的标本,在采集后,其核酸(DNA,RNA)的稳定性与采集的容器、标本类别、环境温度、运输条件和储存状态等密切相关,核酸的稳定性是影响分子诊断检测结果的重要因素。 因此,对标本的稳定性的质量控制是分析 ...


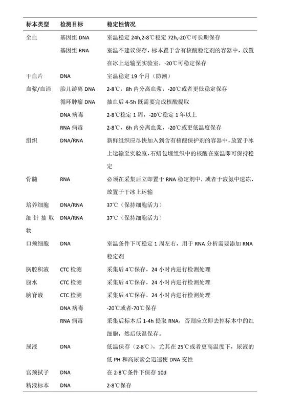
进行临床分子诊断的标本,在采集后,其核酸(DNA,RNA)的稳定性与采集的容器、标本类别、环境温度、运输条件和储存状态等密切相关,核酸的稳定性是影响分子诊断检测结果的重要因素。 因此,对标本的稳定性的质量控制是分析前质量管理的必要因素之一。


比如说外周血是最常用的分子诊断原始样本,包含全血、血清、血浆、淋巴细胞层等多种血液成分,如果用于RNA检测,就必须要考虑到RNA的降解,大多数条件下推荐直接添加RNA稳定剂,而用于DNA分析的全血样本稳定性的考量就相对弱一些。


但是近些年无创产前筛查、循环肿瘤DNActDNA)、循环肿瘤细胞(CTC)等新项目陆续的出现,对于血液样本稳定性的要求更高。


随着分子技术的发展,以干血片标本检测技术为核心的POCT模式也是日益受到重视,这主要得益于干血片样本室温条件下细胞内DNA可稳定至少19个月以上,解决了样本运输稳定性的问题。


近些年分子病理学的发展对于组织样本DNARNA的鉴定需求也是逐渐增大,但是组织样本运输条件苛刻,基因检测往往效果不佳,而石蜡包埋组织中的DNA在室温即可保持稳定,却不推荐石蜡包埋组织用于RNA研究。


样本的稳定性

样本的运输条件


01
全血/血浆/血清/干血片

DNA: 24h内可室温运送至实验室,72h内运输至实验室置于2-8℃条件,72h及更长时间的运输需要在-20℃条件下。


RNA4h内分离血浆,5d内能够运输至实验室可保存在2-8℃,5d及更长时间运输时需在-20℃条件下。


干血片可在室温下运输。


02
支气管肺泡灌洗液

24h内可室温运输至实验室,72h内需在2-8℃冷藏运输,72h及更长时间运输需采用-70℃或为更严格的条件。


03
骨髓

骨髓标本应在2-8℃条件下运输,如果用于RNA分析,应该添加RNA稳定剂。


04
口颊细胞

 室温条件下,核酸在口颊细胞中可稳定存在1周,可室温运输,检测RNA,需放置在RNA稳定剂中。


05
淋巴细胞层

从血液里分离的淋巴细胞,需在2-8℃冷藏运输,无法及时提取时应放置-70℃以下储存。


06
脑脊液

DNA病毒检测: 需在2-8摄氏度条件下运输,应该保存在-20℃或-70℃或者更低温度条件下。


RNA分析:立即置于冰上降温,并置于干冰上运输至实验室。


07
细针抽取物

 DNA病毒检测: 需在2-8摄氏度条件下运输,应该保存在-20℃或-70℃或者更低温度条件下。


RNA分析:立即置于冰上降温或置于RNA稳定剂中进行运输。


08
组织

DNA分析:新鲜组织应该立即置于冰上速冷,并保持在冰上运输至实验室


RNA分析:新鲜组织采集后立即采用液氮速冻,并置于干冰上运输至实验室


石蜡包埋组织室温运输。


09
痰液

 30min内可在室温下运输至实验室,否则应在4-8℃条件下运送


010
粪便

加有防腐剂的样本可在室温下运输,未加防腐剂的样本需要在2-8℃条件下运输。


011
宫颈和尿道拭子

在检测试剂厂家推荐的运送培养基中运输。


012
其他

 其他样本可参考用于DNA或RNA检测项目来选择最适宜的运输条件。




申明

  • 参考文献:李艳、李金明《临床分子诊断 分析前与分析后》

  • 允许转载,请在文章前面标注出处和作者,文末标注参考文献。

  • 插图引自pixabay.com,在此表示感谢



声明:
1、凡本网注明“来源:小桔灯网”的所有作品,均为本网合法拥有版权或有权使用的作品,转载需联系授权。
2、凡本网注明“来源:XXX(非小桔灯网)”的作品,均转载自其它媒体,转载目的在于传递更多信息,并不代表本网赞同其观点和对其真实性负责。其版权归原作者所有,如有侵权请联系删除。
3、所有再转载者需自行获得原作者授权并注明来源。

最新评论

关闭

官方推荐 上一条 /3 下一条

客服中心 搜索 洽谈合作
返回顶部