2005年成立的北京热景生物技术股份有限公司(简称:热景生物),成功于2019年7月30日召开的上交所科创板上市委2019年第17次审议会议中,同意热景生物发行上市(首发)。
据招股书介绍,热景生物是一家从事研发、生产和销售体外诊断试剂及仪器的生物高新技术企业。热景生物注册资本4664.63万元,法定代表人林长青。该公司主要产品为体外诊断试剂及仪器,主要应用于肝癌肝炎、心脑血管疾病、炎症感染等临床医学领域和生物安全、食品安全、疾控应急等公共安全领域。
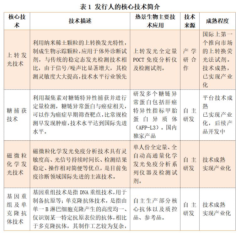
核心技术
发行人成立至今,已经掌握上转发光技术、糖捕获技术、磁微粒化学发光技术、基因重组及单克隆抗体技术等多项核心技术,构建了完善的技术平台体系。
创新亮点
根据其披露的招股书,除常规的诊断产品外,还存在诸多的创新亮点。目前,热景生物已获得11项发明专利,另有1项已获得授予通知的发明专利,同时还获得16项实用新型专利,以及10项计算机软件著作权,正在申请的发明专利有14项。据热景生物描述,公司还先后承担了2项国家科技部“国家863计划”;3项国家科技部“十二五”、“十三五”国家科技重大专项,其中1项为牵头单位;2项科技部中小企业技术创新项目;7项北京市科委项目,2项中关村管委会课题。该公司获得“国家重点新产品”1个、“北京市自主创新产品证书”2个、“北京市新技术新产品”15个。
热景生物核心技术产品多次获得包括北京市科学技术二等奖、中华医学会二等奖、CILISE2016自主创新金奖、第三批优秀国产医疗设备、中国稀土科学技术奖二等奖等国家及行业技术奖项8项。除上述荣誉外,发行人获批“生物应急与临床POCT北京市重点实验室”、北京民营企业科技创新百强、博士后科研工作站等。发行人实际控制人林长青,2001年以“艾滋病基因重组蛋白和试剂的研制”荣获国家科技进步二等奖,2015年以“基于稀土纳米上转发光技术的即时检测系统创建及多领域应用”,获得国家技术发明二等奖。
深耕肝病检测等领域
热景生物深耕肝病检测等领域,建立肝炎至肝癌疾病进程血清学检测方案,其中多个检测项目国内首创。目前,热景生物研发出国际上第一个乙肝病毒大蛋白(HBV-LP)检测试剂,HBV-LP是反应乙肝病毒复制的血清学指标;血清组织金属蛋白酶抑制因子-1(TIMP-1)试剂也是国内首创的快速检测肝纤维化试剂盒;高尔基体蛋白73(GP73)是国际上第一个上市的检测肝纤维化和肝硬化的血清学指标;肝癌检测项目甲胎蛋白异质体比率(AFP-L3%)和异常凝血酶原(DCP)检测试剂具有完全自主知识产权,其上市成功填补国内空白。此外,热景生物与北京大学基础医学院联合研发的国际首个乙肝病毒前基因组RNA(HBV pgRNA)测定试剂盒(PCR-荧光探针法)2019年7月获得国家药品食品监督管理局的医疗器械优先审批。
热景生物研发出如此多的创新生物标志物,同时聚焦一个领域,在国内体外诊断领域是很少见的。同时热景生物还披露了一个抗体制药的在研项目!热景的科创之路即将给我们很多行业企业更多启发,创新需要坚持!同时科创板的开启将为我国更多创新型公司发展赋能,更好服务于中国科技创新之路。














/3 



浙公网安备33010802005999号


