立即注册找回密码

QQ登录

只需一步,快速开始

微信登录

微信扫一扫,快速登录

搜索
小桔灯网 门户 资讯中心 临床CRO 查看内容

国家药监局:豁免1400种医械临床实验,影响大批械企

2019-8-3 00:00| 编辑: 小桔灯网| 查看: 2855| 评论: 0|来源: 赛柏蓝器械

摘要: 8月1日,国家药监局器审中心发布《免于进行临床试验医疗器械目录(2019年修订稿征求意见稿)》,共996种医疗器械和420种体外诊断试剂免于进行临床试验。与2018版相比,2019版《豁免目录(意见稿)》新增142种医疗器 ...

8月1日,国家药监局器审中心发布《免于进行临床试验医疗器械目录(2019年修订稿征求意见稿)》,996种医疗器械和420种体外诊断试剂免于进行临床试验


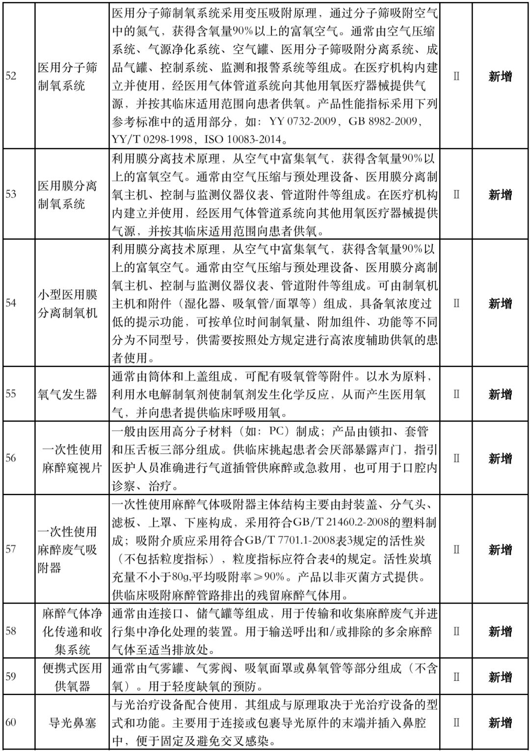
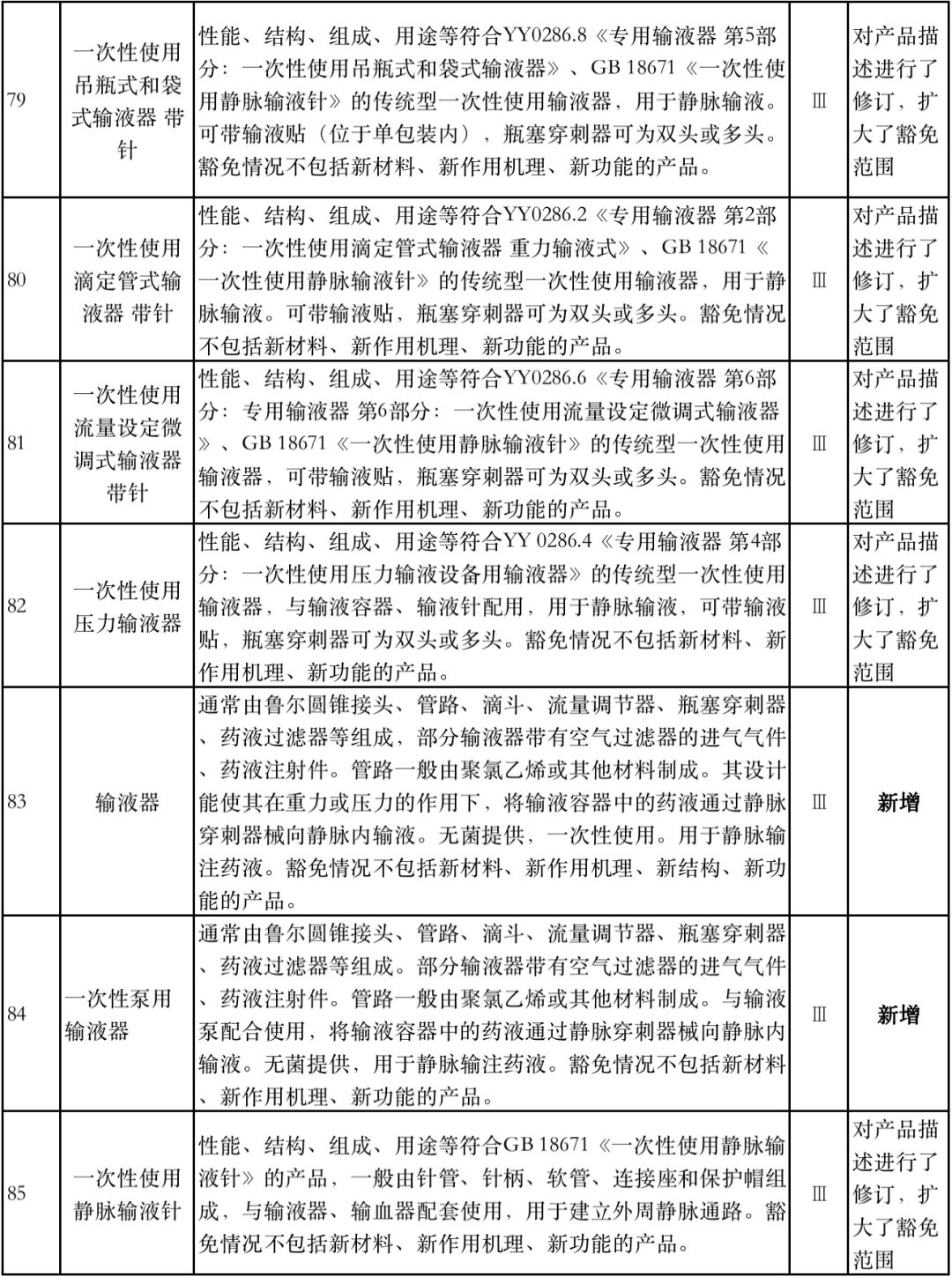
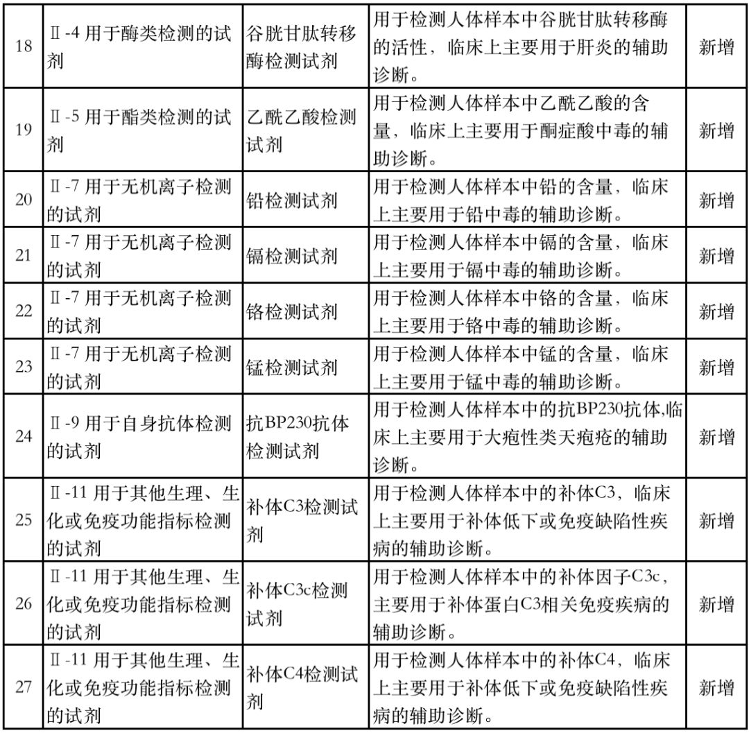
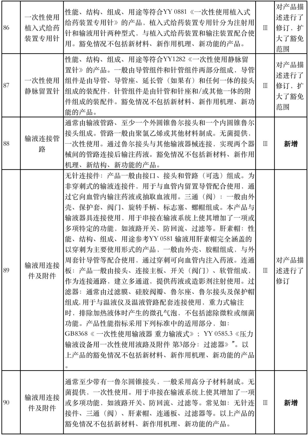
与2018版相比,2019版《豁免目录(意见稿)》新增142种医疗器械27种体外诊断试剂,还对19种医疗器械扩大了豁免范围或对描述进行了修订,新增的142种医疗器械包括102种II类和40种III类医疗器械。

 

实际上,这是第五批免于进行临床试验的医疗器械,2018版《豁免目录》包含前四批,共1248种,其中医疗器械855种,体外诊断试剂393种,较前三批增加了84种医疗器械和277项体外诊断试剂。

 

不断扩充目录,增加免于进行临床试验的医疗器械,可以有效降低成熟度高、风险较低产品临床试验方面的要求,同时减轻企业负担,使企业能将更多的精力投入到产品研发和质量提升上。


同时也有利于优化临床试验和审评审批资源,把宝贵的资源投入到临床急需和创新医疗器械产品上去,促进安全有效、风险可控的产品尽快上市。


附:新增免于进行临床试验的医疗器械和体外诊断试剂

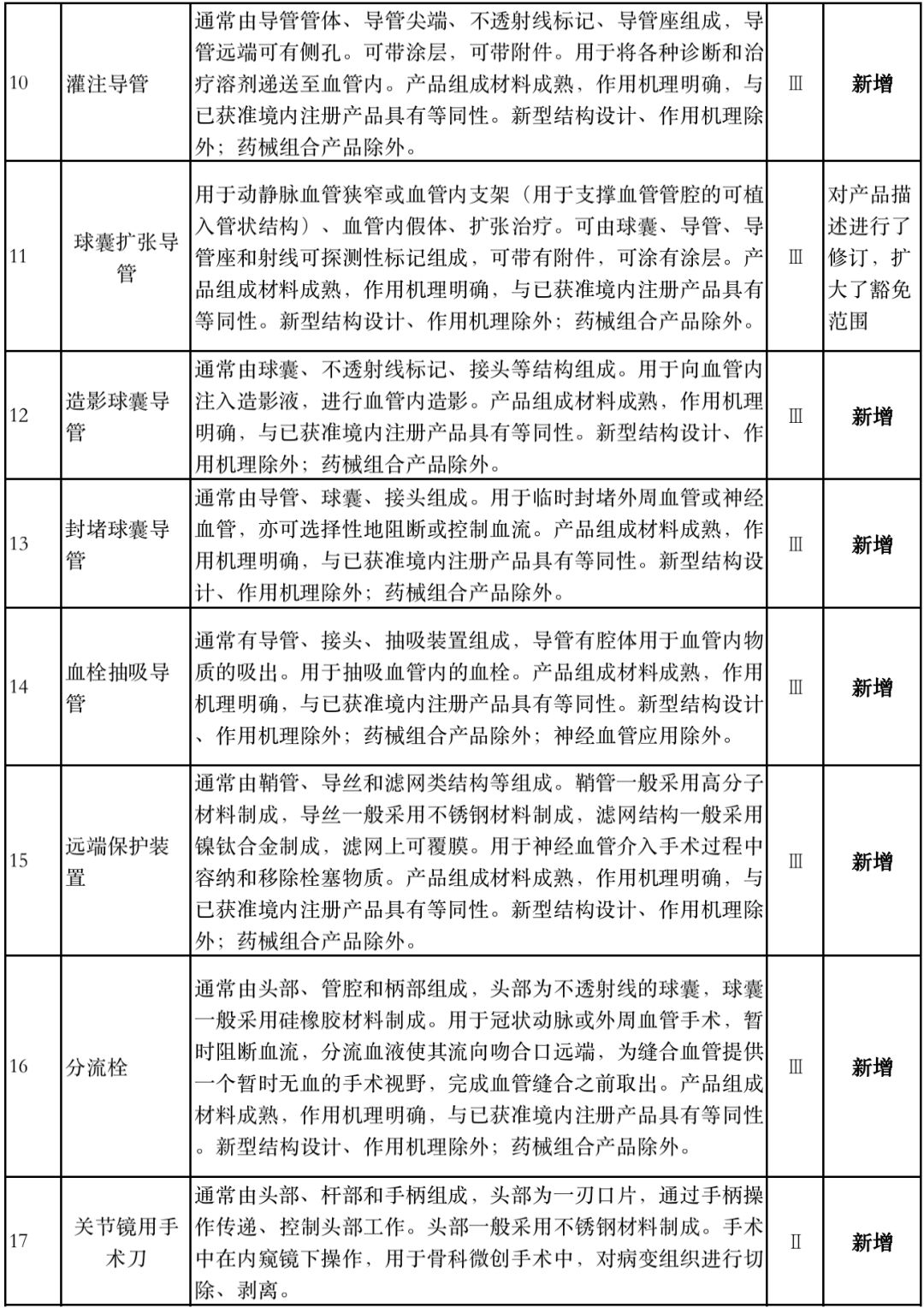
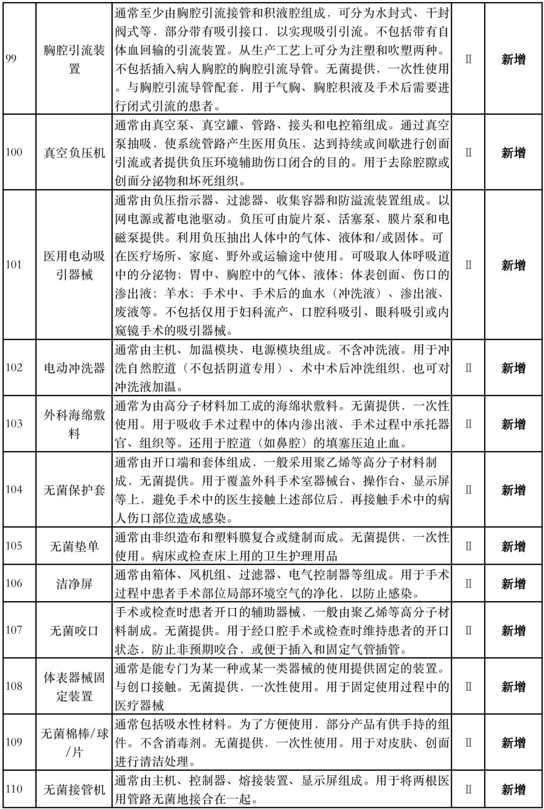
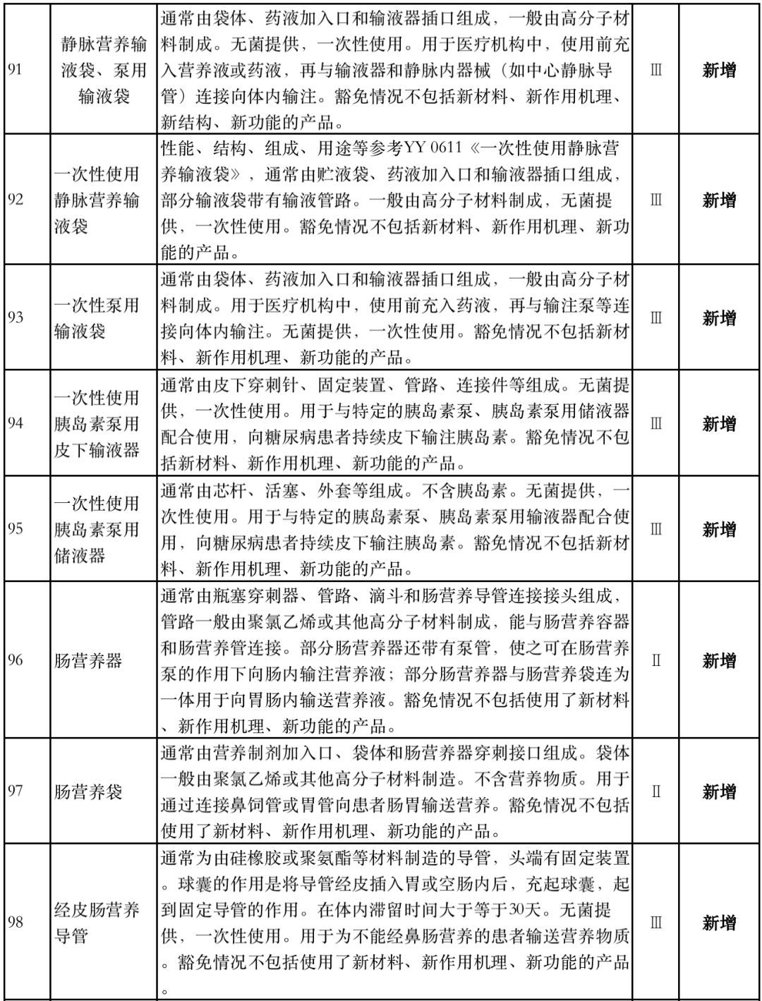
 ▲新增免于进行临床试验的医疗器械


新增免于进行临床试验的体外诊断试剂

声明:
1、凡本网注明“来源:小桔灯网”的所有作品,均为本网合法拥有版权或有权使用的作品,转载需联系授权。
2、凡本网注明“来源:XXX(非小桔灯网)”的作品,均转载自其它媒体,转载目的在于传递更多信息,并不代表本网赞同其观点和对其真实性负责。其版权归原作者所有,如有侵权请联系删除。
3、所有再转载者需自行获得原作者授权并注明来源。

最新评论

关闭

官方推荐 上一条 /3 下一条

客服中心 搜索 洽谈合作
返回顶部