立即注册找回密码

QQ登录

只需一步,快速开始

微信登录

微信扫一扫,快速登录

搜索
小桔灯网 门户 资讯中心 共识指南 查看内容

抗磷脂抗体检测的临床应用专家共识(附31家生产厂家名单)

2019-7-16 10:59| 编辑: 面气灵| 查看: 4274| 评论: 0|来源: CACLP

摘要: 一、抗磷脂抗体分类抗磷脂抗体(aPLs)是一组以磷脂和/或磷脂结合蛋白为靶抗原的自身抗体总称。aPLs主要存在于抗磷脂综合征(APS)等自身免疫病患者中,是APS最具特征的实验室指标。aPLs亦是血栓形成和病理妊娠的危 ...



一、抗磷脂抗体分类


抗磷脂抗体(aPLs)是一组以磷脂和/或磷脂结合蛋白为靶抗原的自身抗体总称。aPLs主要存在于抗磷脂综合征(APS)等自身免疫病患者中,是APS最具特征的实验室指标。aPLs亦是血栓形成和病理妊娠的危险因素。aPLs根据靶抗原的特性主要分为:


(1)LA:一组能与负电荷磷脂和磷脂蛋白质复合物相结合的免疫球蛋白,主要基于 LA在体外能延长磷脂依赖的不同途径的凝血试验时间来进行检测;

(2)抗负电荷磷脂抗体:aCL抗体、抗磷脂酰丝氨酸抗体、抗磷脂酸抗体、抗磷脂酰肌醇抗体等;

(3)抗中性磷脂抗体:抗磷脂酰胆碱抗体等;

(4)抗两性磷脂抗体:抗磷脂酰乙醇胺抗体等;

(5)抗磷脂结合蛋白抗体:抗β2GPⅠ抗体、抗凝血酶原抗体、抗蛋白C抗体、抗蛋白S抗体、抗膜联蛋白A2抗体、抗膜联蛋白A5抗体等。目前随着新的生物标志物不断被研究发现许多新的aPLs已被证实可存在于临床高度疑似的APS,如在中国APS患者新的aPLs研究显示,抗磷脂酰丝氨酸⁃凝血酶原复合物抗(aPS/PT)存在APS患者,特别是aCL和抗β2GPⅠ阴性的APS患者,与APS患者的血栓形成密切相关,亦与LA存在一定的相关性。抗β2GPⅠ结构域Ⅰ⁃IgG阳性能增加APS患者的血栓形成风险,与抗β2GPⅠ⁃IgG显著相关。因此,这些新的aPLs有望成为APS分类标准中的实验室指标。


二、抗磷脂抗体检测的临床应用


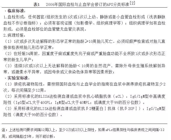
1.抗磷脂综合征筛查及诊断:抗磷脂抗体综合(antiphospholipid syndrome,APS)是一种以反复动静脉血栓形成、自发性流产、血小板减少以及持续的血清抗磷脂抗体(aPL)阳性为主要特征的自身免疫性疾病。aPLs作为APS特征性的生物学标志物,已成为APS分类标准中的实验室指标。根据国际血栓与止血学会(ISTH)2006年修订的APS分类标准,至少满足1条临床标准和一条实验室标准方可诊断APS。



随着对aPLs的认识不断深入,aPLs与多种分类标准外临床的表现有密切关联,包括血小板减少症、溶血性贫血、肾脏病变(如血栓性微血管病相关肾病、恶性高血压)、心脏瓣膜病变、皮肤病变(如网状青斑、皮肤溃疡)、神经系统病变(偏头痛、舞蹈症、癫痫、原因未明的认知功能障碍)等。


综上,临床上建议检测aPLs的群体不仅限于动脉或静脉血栓事件患者、病理妊娠患者,还应包括出现上述APS分类标准外的临床表现的患者。


2.血栓及病理妊娠的风险评估:LA、aCL及抗β2GPⅠ抗体的联合检测不仅用于APS的诊断,还有助于APS患者血栓事件再发风险分层。与aCL、抗β2GPⅠ抗体比,LA阳性与血栓、病理妊娠等临床事件有更强的相关性[[i]]。与aCL-IgM、抗β2GPⅠ-IgM比,aCL-IgG、抗β2GPⅠ-IgG阳性与发生的临床事件相关性更大。LA、aCL、抗β2GPⅠ抗体同时阳性(即3种抗体阳性),与1种或2种自身抗体阳性比,血栓形成或病理妊娠的发生几率更高。aCL、抗β2GPⅠ抗体的IgG、IgM亚型,阳性检测值高低与临床事件的相关性尚不明确。


国外已有研究提示,GAPSS(国际APS评分)评分系统[包括高血压 1分,高脂血症 3分,LA 4分,aCL⁃IgG/IgM 5 分,抗 β2GPⅠ⁃IgG/IgM 4 分,抗磷脂酰丝氨酸⁃凝血酶原复合物抗体(aPS/PT)3分]能有效预测 SLE和APS 患者血栓再发风险;GAPSS≥10 分为血栓再发高危人群。病理妊娠风险评估:LA、aCL、抗 β2GPⅠ抗体同时阳性(即 3种抗体阳性),既往明确病理妊娠史,以及合并SLE等其他结缔组织病是 APS患者发生病理妊娠的高危因素。

 

三、抗磷脂抗体检测


1)LA检测:LA的检测方法包括筛查实验、混合实验、确证实验。第14届抗磷脂抗体国际会议上亦提出,LA 的检测程序为筛查试验⁃确证试验,当筛查试验或确证试验阴性时,如临床疑似APS时,需进行混合试验。


2)aCL抗体、抗β2GPⅠ抗体检测。


a.标本要求:建议使用血清标本,避免热灭活、溶血及脂血标本。


b.aCL 抗体、抗 β2GPⅠ抗体的不同亚型:建议检测aCL⁃IgG 和 aCL⁃IgM 抗体、抗 β2GPⅠ⁃IgG 和抗 β2GPⅠ⁃IgM抗体,若 aCL、抗 β2GPⅠ抗体的 IgG和 IgM亚型阴性,但临床疑似 APS时,建议检测 aCL、抗 β2GPⅠ抗体的IgA亚型。


c.靶抗原:aCL 抗体检测的靶抗原应包括心磷脂和 β2GPⅠ,抗 β2GPⅠ抗体检测的靶抗原应采用包括全部氨基酸序列区域(结构域Ⅰ~Ⅴ)的人源性 β2GPⅠ。


d.检测方法:ELISA作为 aCL、aβ2GPⅠ抗体的常规检测方法,目前在临床上广泛应用。但 ELISA方法存在标准化的缺乏、实验操作的影响因素较多、实验室间检测结果的变异系数大等缺陷。而化学发光法(CLIA)检测 aCL、抗 β2GPⅠ抗体与 ELISA比,具有较高的敏感性和特异性,能实现实验操作简单、快速、自动化、急诊模式进样、定量检测及变异系数小等。化学发光法、荧光酶免疫法、悬浮微阵列技术等自动化、定量检测方法是 aCL、抗 β2GPⅠ抗体今后发展的必然趋势,且会逐渐应用于国内的临床实验室。


e.检测结果单位:aCL⁃IgG、aCL⁃IgM检测单位建议使用GPL、MPL。抗 β2GPⅠ抗体检测结果的国际单位正在进行有效性研究。使用国际单位可促进检测结果在不同实验室、方法学间的一致性和可比性。


定标:建议使用多点定标,定标值与其预计值的相关系数应大于或等于 0.90。


f.精密度:建议免疫学方法检测 aCL、抗 β2GPⅠ抗体的变异系数(CV)应小于或等于 10%,CV 值 20% 是最大可接受值。精密度评估应包括检测范围的多个水平值(包括临界值)。对厂家提供的检测试剂,应在说明书中明确预期达到的精密度。


g.室内质控:每批次检测时,建议使用阴性和阳性质控物进行质控,推荐使用外部质控物,阳性质控至少要包括检测值接近临界(cut off)值的质控物。若阴性或阳性质控物的检测结果超过既定的检测范围,如阴性质控检测为阳性,或阳性质控检测为阴性,则应拒绝该批次实验。


h.参考值:

(1)定性检测:建议使用非参数的百分位数方法建立临界(cut off)值,推荐采用 99的百分位数(99%),大于临界(cut off)值判断为阳性;

(2)定量检测:可参照CLSI EP28⁃a3c的要求,募集至少 120例表观健康人群的血浆标本建立参考区间,临床实验室可采用 20~60例表观健康人群验证该参考区间。


i.检测结果报告:建议 aCL、抗 β2GPⅠ抗体的检测结果报告中应包括检测方法、检测结果及单位。aCL、抗 β2GPⅠ抗体的中高滴度检测结果通常为 99的百分位数(99%)的 2倍以上。

 

四、aPLs检测结果的临床解读


1、aPLs阳性不仅是 APS的诊断标准之一,aPLs阳性亦可出现在 SLE等自身免疫病、恶性肿瘤(如淋巴瘤、白血病、肺癌等)、感染性疾病(如梅毒、结核、传染性单核细胞增多症等)、某些药物(如普鲁卡因酰胺、氯丙嗪、避孕药等)使用后及部分健康人群中。


2、接受华法林、肝素及新型口服抗凝剂治疗的患者可能出现 LA假阳性,因此对接受抗凝剂治疗患者的 LA检测结果,应谨慎解读。


3、aCL、抗 β2GPⅠ抗体检测通常包括 IgG、IgM、IgA 亚型。


4、aPLs低滴度阳性可见于生理性、暂时性、感染或病理状态。


5、新型 aPLs检测项目:虽然 LA、aCL⁃IgG、aCL⁃IgM、抗 β2GPⅠ⁃IgG、抗 β2GPⅠ⁃IgM 抗体检测是 APS 分类标准中的实验室指标,但其他新型 APLs 检测项目(如 aPS / PT、aCL⁃IgA、抗 β2GPⅠ⁃IgA、抗 β2GPⅠ结构域Ⅰ抗体等)的相关临床意义,仍有待在长期、前瞻性的研究及临床实践中深入探讨。


五、抗磷脂抗体检测相关生产企业


声明:
1、凡本网注明“来源:小桔灯网”的所有作品,均为本网合法拥有版权或有权使用的作品,转载需联系授权。
2、凡本网注明“来源:XXX(非小桔灯网)”的作品,均转载自其它媒体,转载目的在于传递更多信息,并不代表本网赞同其观点和对其真实性负责。其版权归原作者所有,如有侵权请联系删除。
3、所有再转载者需自行获得原作者授权并注明来源。

最新评论

关闭

官方推荐 上一条 /3 下一条

客服中心 搜索 洽谈合作
返回顶部