市场规模
在全球体外诊断试剂市场中,按诊断方式主要分为临床生化诊断、免疫诊断、血液学和凝血类、分子诊断以及其他(包括POCT等)等主要细分领域,其中临床生化诊断和免疫诊断市场已经接近成熟,分子诊断和POCT成为主要增长点。
在我国体外诊断试剂市场中,免疫诊断试剂的主流地位仍将保持较长时间;临床生化的平均增速最低,其市场份额面临被压缩的风险;分子诊断需求已快速释放,增速日益增加;POCT市场潜力巨大。
全球POCT市场规模及增速
中国POCT市场规模及增速
POCT 全球市场区域分布
全球 POCT 专业市场构成
市场竞争格局
国际市场呈现“4+X”的格局,一半以上的市场被罗氏、西门子、丹纳赫和雅培四大巨头瓜分,其销售收入均在10亿美元以上。
国内规模以上企业近200 家,年销售收入过亿元的企业仅约20 家,集中在二级医院及基层医院,高端市场被外企垄断。
POCT"大发展"
POCT( Point-of-Care Test ),是体外诊断器械(IVD)的一个细分行业,指在病人身边快速诊断,因此又被称为即时检验。POCT也常被称为床旁检测、医生诊所检测、实验室外检测、分散测试、现场替代检测、“卫星化”检测、患者自我检测等。能快速而恰当地进行诊疗、护理、病程观察,进而提高医疗质量和患者满意度。目前POCT已经广泛应用在ICU、手术、急诊、诊所及患者家中。
应用场景
POCT广泛应用于医院检验科、非检验科、基层医疗机构、个人家庭自检、疫情控制、军事医学与灾难救援、现场监督执法、食品安全监管等领域。随着技术的不断发展,应用领域也在不断拓展中。
重症病人适用的POCT组合
主要方法学
特点
与传统临床检验科诊断相比,POCT具有“省时、省力、省钱”等特点,临床应用优越性突出。
细分领域百花齐放
血糖检测:市场较成熟,空间依然广阔
血糖仪市场空间巨大,相比发达国家90%的渗透率依然很低,中国城市地区渗透率约为 20-25%,农村地区约5-10%,平均市场渗透率约 20%。国内目前存量血糖仪试纸单位仪器消耗量约为 100 条/年,俄罗斯 200 条/年,美国则 400 条/年。
根据 2012 年卫生部等15 部门联合制定的《中国慢性病防治工作规划(2012-2015 年)》,在糖尿病预防方面,规划提出80%以上的乡镇卫生院开展血糖测定,市场空间广阔。有望纳入医保报销。
血糖市场处在快速进口替代阶段,目前市场国产化率约为三分之一左右。
糖化血红蛋白是极具潜力的一个检测项目
血气分析:市场快速增长,国产突围
国内血气分析市场中,理邦仪器突围潜力大
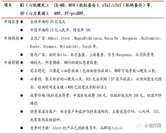
心脏标志物:增长最快的细分领域
心脏标志物全球市场规模及增速
心脏标志物市场格局
感染因子检测:迎来巨大发展机遇
2011 年主管部门开始大力推动限制抗生素使用,使得感染因子检测市场急剧放量,行业连续保持超高速增长。此外医药分家,医院对自身利益的追求也为感染因子检测市场长期发展带来了巨大的机遇。
妊娠检测:国家生育政策调整带来巨大市场空间
妊娠类 POCT 产品主要是用于妊娠检测和人口优生优育的早期检测,包括人绒毛膜促性腺激素(HCG)检测,促黄体激素(LH)检测和促卵泡激素(FSH)检测。
妊娠检测全球市场规模及增速
全国每年新生儿数
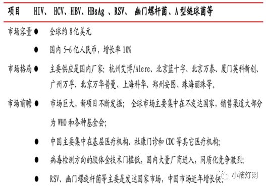
传染病检测:传染病预防监控的有利工具
传染病因其传染性、流行性、地域性、季节性等特点。大多数国家都加大了对重大传染病的预防和监控力度,快速检测产品已经成为相关工作的有力工具。主要包括艾滋病、梅毒、病毒性肝炎(甲肝、乙肝、丙肝、戊肝)、疟疾、流感等传染病的快速检测产品。
传染病检测全球市场规模及增速
传染病检测市场格局
肿瘤标志物检测:市场相对不大。国内企业较少进入
肿瘤标志物(Tumor Marker TM)在肿瘤普查、诊断、判断预后和转归、评价治疗疗效和高危人群随访观察等方面都具有较大的实用价值。
常见的肿瘤标志物检测为甲胎蛋白(AFP)、癌胚抗原 (CEA)、前列腺特异性抗原 (PSA)检测等。由于肿瘤标志物对应急性的要求相对不高,其POCT市场相对不大,国内企业相对较少进入。
全球主要细分市场的产品生命周期和技术周期
企业发展路径
国内 POCT 企业发展路径
来源:文章由小桔灯网整理自康熙雄教授演讲稿,在此特别鸣谢!




































/3 



浙公网安备33010802005999号


