国标 | 基质辅助激光解析电离飞行时间质谱鉴别微生物方法通则
2019-5-28 00:29|
编辑: 小桔灯网|
查看: 3612|
评论: 0|来源: 临床质谱检测
摘要: Hello,大家好,前面的文章我们有发过微生物MALDI-TOF-MS鉴定的简介和四篇专家指南共识,错过的小伙伴可以在文末相关推荐处查看。今天给大家带来的是一篇2017年12月份开始实行的推荐性国标《GB/T 33682-2017 基质辅 ...
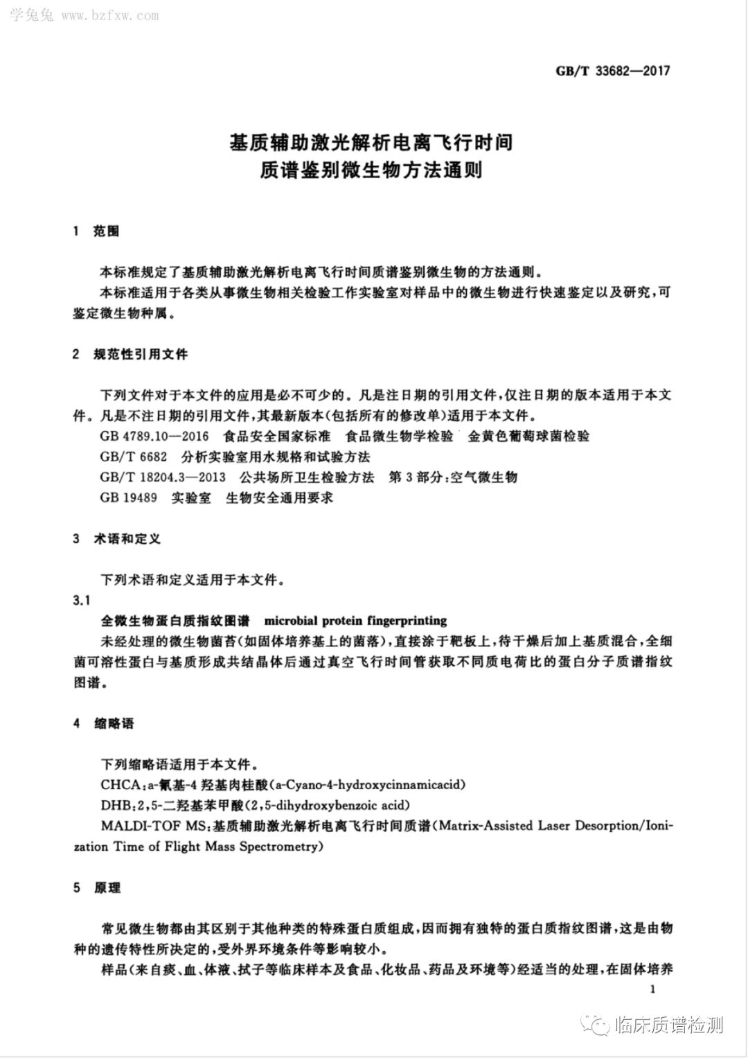
Hello,大家好,前面的文章我们有发过微生物MALDI-TOF-MS鉴定的简介和四篇专家指南共识,错过的小伙伴可以在文末相关推荐处查看。今天给大家带来的是一篇2017年12月份开始实行的推荐性国标《GB/T 33682-2017 基质辅助激光解析电离飞行时间质谱鉴别微生物方法通则》。 点击图片放大查看

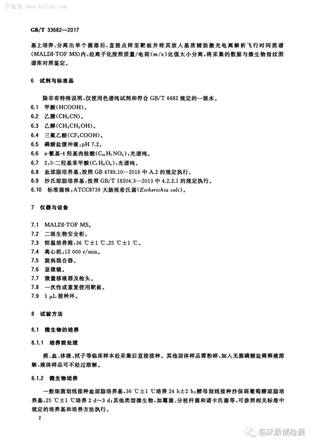
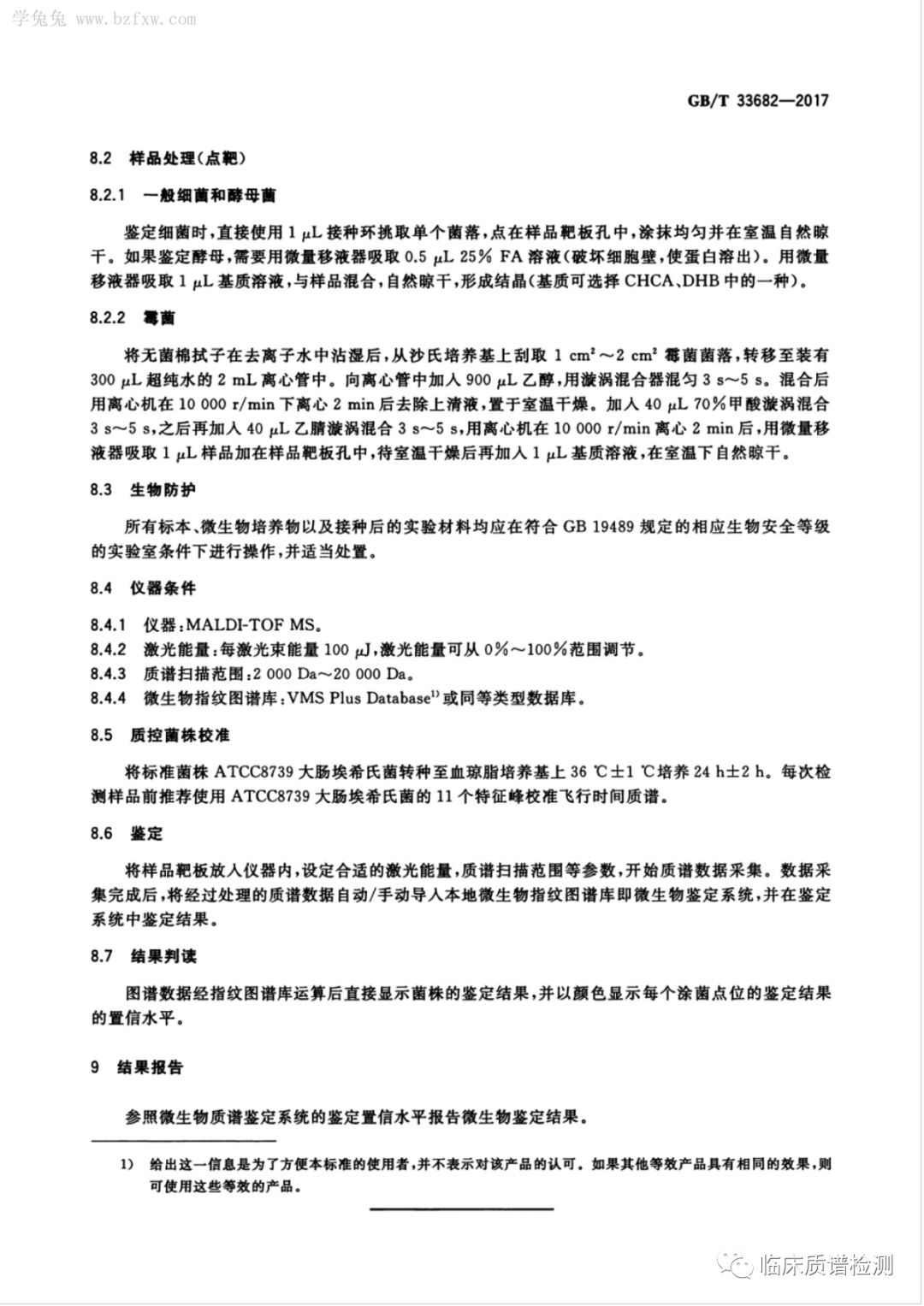
该标准由中华人民共和国国家质量监督检验检疫总局和中国国家标准化管理委员会联合发布,极具权威性!希望里面的内容能给大家带来一些参考和帮助。 ▼点击图片放大查看 





小编认为该篇国标有关质谱的要求和验证内容还有待丰富,你们觉得呢? |
声明:
1、凡本网注明“来源:小桔灯网”的所有作品,均为本网合法拥有版权或有权使用的作品,转载需联系授权。
2、凡本网注明“来源:XXX(非小桔灯网)”的作品,均转载自其它媒体,转载目的在于传递更多信息,并不代表本网赞同其观点和对其真实性负责。其版权归原作者所有,如有侵权请联系删除。
3、所有再转载者需自行获得原作者授权并注明来源。