今年初,国家卫健委发布关于“互联网+护理服务”试点工作的通知。印发了试点工作方案,确定北京市、天津市、上海市、江苏省、浙江省、广东省作为试点省份。并要求试点省份于2019年2月25日前报送实施方案,于2019年12月底前报送试点工作总结。方案提出,“互联网+护理服务”重点对高龄或失能老年人、康复期患者和终末期患者等行动不便的人群,提供慢病管理、康复护理、专项护理、健康教育、安宁疗护等方面的护理服务。国家卫健委要求试点地区结合实际,在调查研究群众服务需求,充分评估环境因素和执业风险的基础上,组织制订本地区“互联网+护理服务”项目。原则上,服务项目以需求量大、医疗风险低、易操作实施的技术为宜。
近日,各试点省份已陆续公布了根据实际情况制定的实施方案。
护理项目目录节选
广东省
天津市
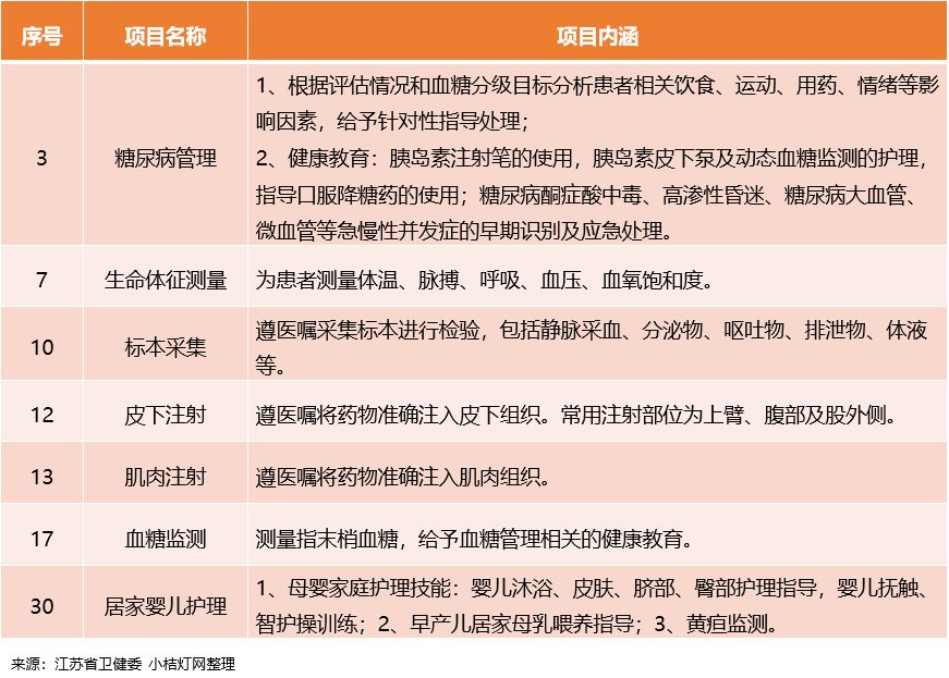
江苏省
浙江省
从各地公布的护理项目来看,其服务项目涉及的范围大致相同,生命体征监测、血糖检测、标本采集、皮下注射和肌肉注射等均在列。另外,江苏还明确了“负面清单”,禁止涉及含有精神药品、医疗毒性药品、放射性药品等特殊管理药品和有创操作技术项目等。
POCT市场释放百亿空间
POCT(point-of-care testing),指在病人旁边进行的临床检测及床边检测。“互联网+护理服务”中的生命体征监测和血糖监测项目均涉及到POCT,如血糖监测仪、血气分析仪等。
相关数据显示,我国糖尿病患者人数已达到 1.14 亿,患病率约为 9.7%,血糖监测系统渗透率仅为20%,远低于国际平均水平60%。根据《中国慢性病防治中长期规划(2017—2025 年)》 要求,到 2025 年我国糖尿病患者管理人数要求达到 4000 万人,国内血糖仪计的需求将达到 4000 万台左右。以平均每周监测2次计算,每个患者年均使用100条血糖试纸,我国血糖监测市场规模将达百亿元。
*目前国产血糖仪零售价在100~200元之间,进口则在400元到800元不等,国产试纸价格从1元/条-3.5元/条不等,进口试条的价格则在2元/条以上。国内市场被罗氏、强生等外资品牌主导,占据50%以上市场份额。
随着患者监测意识逐步增强,以平均每周监测3次计算,每个患者年均使用150条血糖试纸。渗透率进一步提升至国际平均水平,血糖仪的需求将达到 6500 万台左右,市场空间将超过200亿元。
另一方面,血气分析项目主要反映患者通气、换气情况,机体酸碱状态及电解质水平,对呼吸衰竭、酸碱平衡失调等的诊断与治疗,以及指导氧气治疗和机械通气等具有重要意义。血气分析作为POCT的重要组成部分,已具备自动化、小型化、低保养、多项目组合等特点,临床认可度越来越高。
但是由于血气分析仪与血糖仪相比技术壁垒更高、仪器价值更大,POCT血气分析仪渗透率更低。目前全球市场规模约为30亿美元,国内市场在10亿元左右,但90%以上份额被雷度米特、雅培、沃芬、罗氏、西门子五大外资品牌垄断。国内企业中理邦仪器突围潜力比较大。
在2019年5月8日国家卫健委的例行新闻发布会上,国家卫生健康委医政医管局副局长焦雅辉指出“截至2018年底,我国60岁及以上的老年人2.49亿,占比17.9%。65岁及以上的老年人1.66亿,占比11.9%。其中患有慢性病的老年人1.5亿,占老年人总数的65%。失能、半失能老年人4400万。”预计随着慢性疾病发病率逐年递增以及人口老龄化加剧,血气分析仪市场增长率将保持在25%以上。
来源:小桔灯网丨作者:面气灵












/3 



浙公网安备33010802005999号


