立即注册找回密码

QQ登录

只需一步,快速开始

微信登录

微信扫一扫,快速登录

搜索
小桔灯网 门户 资讯中心 注册认证 查看内容

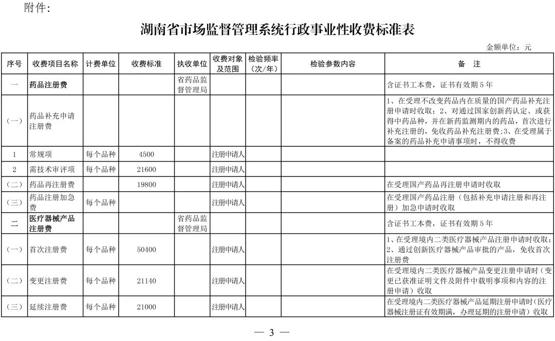
湖南医疗器械注册行政收费下调! (附全国收费标准)

2019-4-13 19:55| 编辑: 小桔灯网| 查看: 3696| 评论: 0|来源: 奥咨达整理

摘要: 湖南省Ⅱ类医疗器械产品注册费下调,每个品种首次注册费为50400元,较之前降低21600元;变更注册费为21140元,较之前降低9060元;延续注册费为21000元,较之前降低9000元。2019年4月11日,湖南省发展和改革委员会官 ...


湖南省Ⅱ类医疗器械产品注册费下调,每个品种首次注册费为50400元,较之前降低21600元;变更注册费为21140元,较之前降低9060元;延续注册费为21000元,较之前降低9000元



2019年4月11日,湖南省发展和改革委员会官网发布《关于发布湖南省市场监督管理系统行政事业性收费标准的通知》,通知对湖南省药品注册费、医疗器械产品注册费、特种设备检验费等收费标准进行了调整。其中Ⅱ类医疗器械产品注册费首次注册、变更注册和延续注册费用在原来收费标准基础上都有下调。


湖南省医疗器械行业协会在前期推动方面做了许多工作,向省发改委提交《关于请求减免我省Ⅱ类医疗器械注册收费标准的报告》、多次组织会员企业配合政府相关部门进行调研……医疗器械产品注册收费标准调整通知落地,对湖南省医疗器械相关企业来说是一个福音。


该通知自2019年4月10日起执行,有效期五年。同时,《湖南省发展和改革委员会湖南省财政厅关于重新发布全省食品药品监督管理部门行政事业性收费标准的暂行通知》(湘发改价费〔2017〕208号)、《湖南省发展和改革委员会  湖南省财政厅关于重新发布湖南省质量技术监督系统行政事业性收费标准的通知》(湘发改价费〔2014〕1039号)一律废止。


24省市注册收费标准列表大全


单位:万元

(点击查看大图)


点击了解注册流程详情




湖南省发改委、湖南省医疗器械行业协会

声明:
1、凡本网注明“来源:小桔灯网”的所有作品,均为本网合法拥有版权或有权使用的作品,转载需联系授权。
2、凡本网注明“来源:XXX(非小桔灯网)”的作品,均转载自其它媒体,转载目的在于传递更多信息,并不代表本网赞同其观点和对其真实性负责。其版权归原作者所有,如有侵权请联系删除。
3、所有再转载者需自行获得原作者授权并注明来源。

最新评论

关闭

官方推荐 上一条 /3 下一条

客服中心 搜索 洽谈合作
返回顶部