立即注册找回密码

QQ登录

只需一步,快速开始

微信登录

微信扫一扫,快速登录

搜索
小桔灯网 门户 资讯中心 注册认证 查看内容

面对国家级飞检,医疗器械企业应该怎样做?

2019-4-4 00:00| 编辑: 面气灵| 查看: 2625| 评论: 1|来源: 医疗器械质量与检测

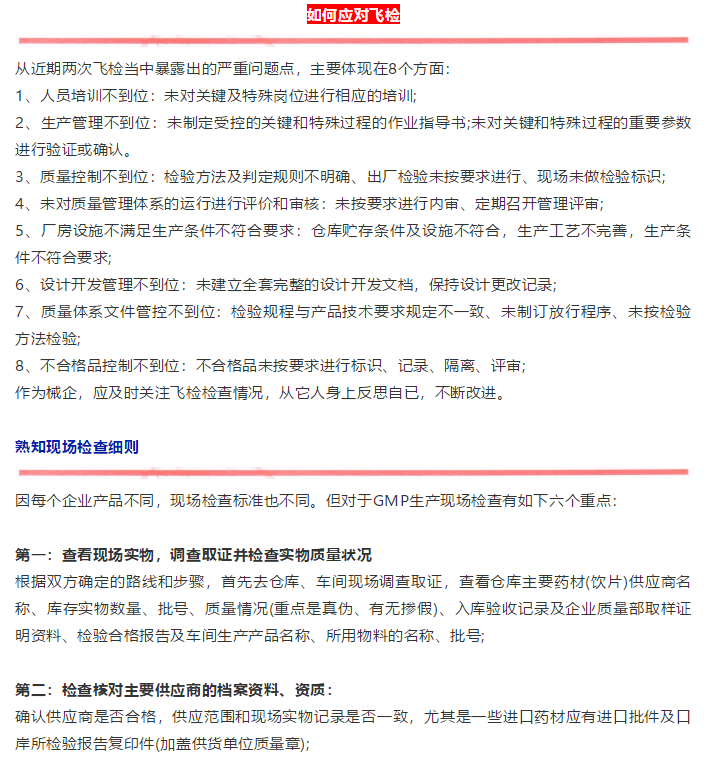
摘要: 本文从GMP飞行检查重点企业类型、飞行检查五大特点、飞检的范围、飞行检查类型和如何应对飞检等几个方面来详细剖析面对国家级飞检以及应对策略。GMP飞行检查重点企业类型药监局产品抽检不合格的企业被发放告诫信的企 ...
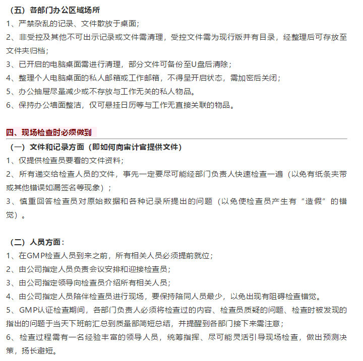
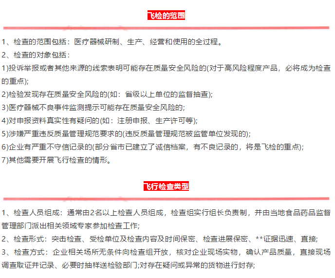
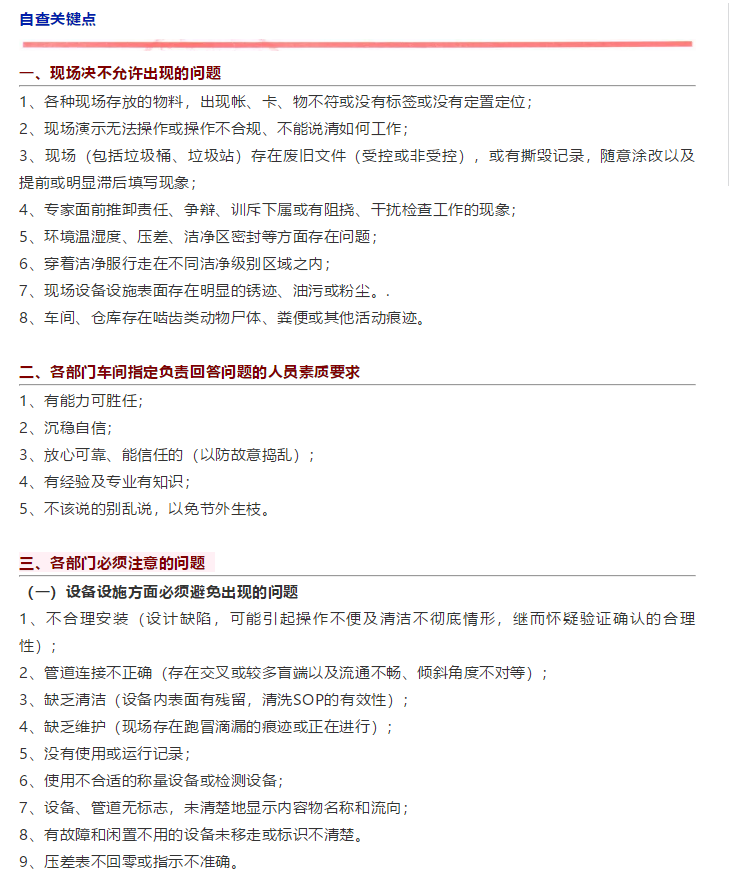
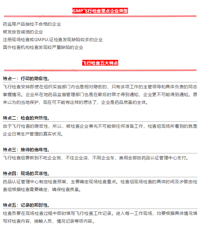
本文从GMP飞行检查重点企业类型、飞行检查五大特点、飞检的范围、飞行检查类型和如何应对飞检等几个方面来详细剖析面对国家级飞检以及应对策略。

声明:
1、凡本网注明“来源:小桔灯网”的所有作品,均为本网合法拥有版权或有权使用的作品,转载需联系授权。
2、凡本网注明“来源:XXX(非小桔灯网)”的作品,均转载自其它媒体,转载目的在于传递更多信息,并不代表本网赞同其观点和对其真实性负责。其版权归原作者所有,如有侵权请联系删除。
3、所有再转载者需自行获得原作者授权并注明来源。
发表评论

最新评论

引用 小桔灯网 2019-4-5 19:02
严肃对待

查看全部评论(1)

关闭

官方推荐 上一条 /3 下一条

客服中心 搜索 洽谈合作
返回顶部