立即注册找回密码

QQ登录

只需一步,快速开始

微信登录

微信扫一扫,快速登录

搜索
小桔灯网 门户 资讯中心 专家视角 查看内容

IVD企业如何进行研发管理

2019-3-24 17:26| 编辑: 小桔灯网| 查看: 5367| 评论: 0|来源: 达安基因研究院丨作者:蒋析文

摘要: 一、行业背景与IPD简介二、研发项目规划管理三、新产品开发模式四、关于团队管理


一、行业背景与IPD简介


二、研发项目规划管理



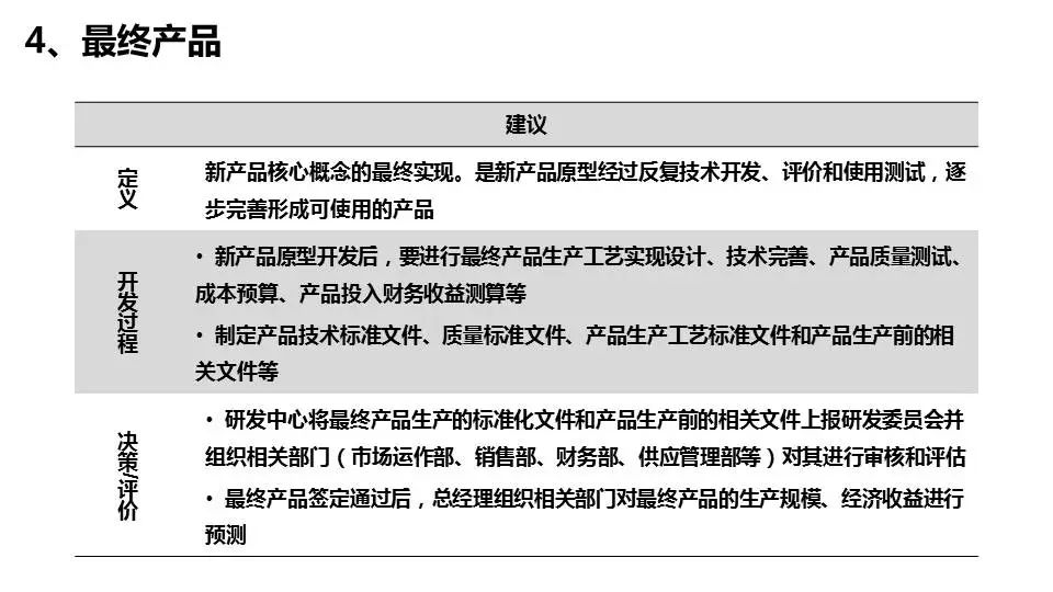
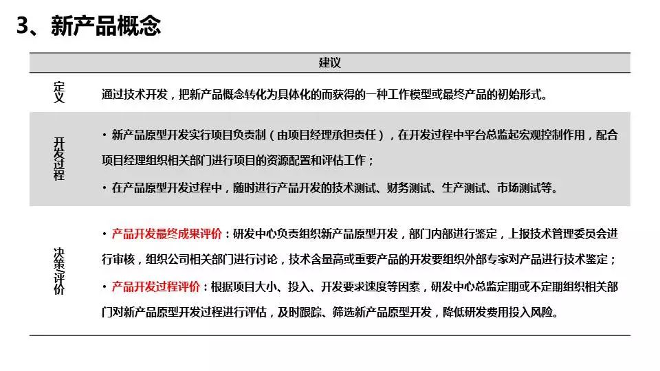
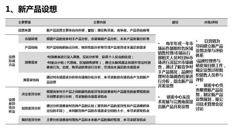
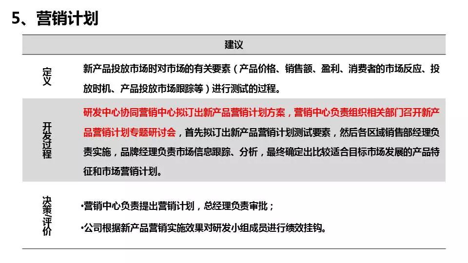
三、新产品开发模式



四、关于团队管理


声明:
1、凡本网注明“来源:小桔灯网”的所有作品,均为本网合法拥有版权或有权使用的作品,转载需联系授权。
2、凡本网注明“来源:XXX(非小桔灯网)”的作品,均转载自其它媒体,转载目的在于传递更多信息,并不代表本网赞同其观点和对其真实性负责。其版权归原作者所有,如有侵权请联系删除。
3、所有再转载者需自行获得原作者授权并注明来源。

刚表态过的朋友 (0 人)

最新评论

关闭

官方推荐 上一条 /3 下一条

客服中心 搜索 洽谈合作
返回顶部