立即注册找回密码

QQ登录

只需一步,快速开始

微信登录

微信扫一扫,快速登录

搜索
小桔灯网 门户 资讯中心 市场观察 查看内容

年终盘点:炎症标志物市场竞争激烈,2019机会点在哪里?

2019-1-29 16:11| 编辑: 小桔灯网| 查看: 3135| 评论: 0|来源: 检验医学网

摘要: 导读近两年,炎症标志物市场突然一下子热闹起来,接连出现白介素6(IL-6)、血清淀粉样蛋白A(SAA)和两个很火的炎症二联检组合——IP组合(IL-6+PCT)、CS组合(CRP+SAA)。我们该如何理性的认识这么多的指标?如何 ...


导读

近两年,炎症标志物市场突然一下子热闹起来,接连出现白介素6(IL-6)、血清淀粉样蛋白A(SAA)和两个很火的炎症二联检组合——IP组合(IL-6+PCT)、CS组合(CRP+SAA)。我们该如何理性的认识这么多的指标?如何应用?市场的机会在哪里?本文试图从行业市场现状、国家政策背景、项目收费、市场预测等几个方面浅谈一二,望能对诸君有所裨益。


回首近二十年的IVD市场,风起云涌。国家医改、招标集采从无到有、层层推进,共识指南、临床路径层出不穷、日趋完善。


尤其是炎症标志物领域,从上世纪传统的白细胞计数(WBC)、红细胞沉降率(ESR)到本世纪初的C反应蛋白(CRP)、近几年的降钙素原(PCT)、白介素6(IL-6)、血清淀粉样蛋白A(SAA)等,呈现出一个你方还未唱罢、我则闪亮登场的态势。尤其是2018年这种竞争更是日趋白热化,这究竟是互相竞争、逐步替代?抑或是彼此联合、取长补短?



2019年炎症标志物市场机会点在哪里?


一、行业市场现状

根据前瞻产业研究院预测,2019-2021年中国IVD市场将持续保持15%的年均增速,其中中国POCT领域市场规模占全球POCT市场规模的比重也已由2013 年的3%升至2018年的6%。预计未来几年将保持20%以上的年复合增长率,高于国内外IVD市场的年均增速。


而在POCT领域中,除传统血糖类领域占比近半以外,剩下一半中占据最大份额临床疾病生物标志物的领域即为炎症感染因子类。



二、国家政策背景

国务院发布的医改试点指导意见:

100个试点城市公立医院药占比必须下降到30%以上,而其中,全身用抗感染药物依然是城市公立医院化学药的最大类别,且份额超过21%。


近十年内国家卫计委相关限抗令:

2012年《抗菌药物临床应用管理办法》;


2015年《关于抗菌药物临床应用指导原则》;


2016年《关于提高二级以上综合医院细菌真菌感染诊疗能力的通知》;


2017年《国家卫生计生委办公厅关于进一步加强抗菌药物临床应用管理遏制细菌耐药的通知》;


2018年《国家卫生计生委办公厅关于持续做好抗菌药物临床应用管理有关工作的通知》。


近几年限抗令高频率持续升级式的发布,加上限制药占比的趋势,一方面说明国家政府从国人长远健康角度出发,对规范抗生素合理使用、避免抗生素滥用方面工作的高度重视,另一方面则凸显出促进抗生素规范管理过程中相关市场放量增大的机遇正在来临。


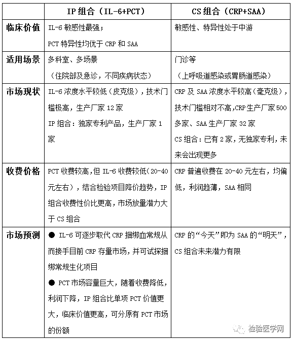
三、临床价值分析

2017年4月正式发布的《感染相关生物标志物临床意义解读专家共识》,就过去、现在和将来的感染相关生物标志物做了一个沙场点兵。传统的WBC、ESR和CRP大家均已熟知,而在近年开始临床应用的生物标志物排在头两位的是PCT和IL-6。


同时,该共识还提出了一点:没有任何一个生物标志物是绝对敏感又绝对特异的,不能单凭某个生物标志物的改变来诊断疾病。纵观现今所有炎症标志物,PCT特异性最强,IL-6敏感性最强,那么PCT和IL-6的联合检测无疑是将炎症标志物的敏感性和特异性兼顾得最佳的组合。


IL-6虽特异性不及CRP和SAA,但敏感性最优,体现的是及时反馈感染程度,在监控病情变化及指导用药方面更具优势。


新生儿PCT存在48小时内生理性升高,IL-6不存在48小时内生理性升高,所以IL-6及IP组合(IL-6+PCT)在儿科领域有特别的价值。


PCT在特异性和敏感性两方面的综合表现优于大部分炎症标志物。




四、市场现状分析

CRP和SAA在血液中的浓度水平较高(毫克级别),容易检测,比如胶体金法、免疫比浊法、胶乳凝集法等传统方法均可检测。PCT在血液中的浓度水平较低(纳克级别),现有的主流定量检测方法是荧光定量法、化学发光法等。据国家食品药品监督管理局数据检索显示目前市场CRP生产厂家高达500多家、PCT是200多家、IL-6是12家、SAA是32家、CS组合(CRP+SAA)是2家、IP组合(IL-6+PCT)是1家。


IL-6在血液中浓度极低(皮克级别),测得准、测得稳的技术门槛极高。因此,目前IL-6的生产厂家屈指可数。而真正实现IP联合检测,即在一张试剂卡上同时测出PCT和IL-6两个项目检测结果的生产厂家仅有一家。


而同一个项目现有生产厂家数量的多少,可以直接决定未来市场竞争惨烈程度的高低。说到此,竞争局面可初步预见:CRP和SAA既然容易测得出,现有生产厂家数量都不下三位数,则CS这张组合牌也都容易打出来,那么带来的结果就必然是拼产品质量、拼价格。


五、收费分析

从价格角度来看,CS组合(CRP+SAA)中:CRP、SAA各单项医院收费价格目前国内各省区普遍在二十到四十元之间。CRP收费低,加上在血液中浓度高,简单易测,决定了其用量在所有炎症标志物里处于第一位,但由于各CRP生产厂家价格战白热化也持续多年,利润趋薄。SAA同样是因为医院收费低,加上在血液中的浓度高,简单易测,生产厂家多,所以其竞争趋势必然与CRP一样。


反观IP组合(IL-6+PCT):国内各省区PCT收费普遍偏高,俨然一个“高富帅”,从而使得普通医护人员开单意愿受抑,故而用量一直不及CRP。但目前业内检验项目降价趋势日趋明显,势必会引发检测用量的激增。IL-6医院收费价格也大都在二十到四十元左右,所以IP组合(IL-6+PCT)收费的性价比以及未来降价趋势导至的市场放量潜力明显大过CS组合。


从医院角度,POCT方法特有的两个项目联检,可把两个项目同时放在一个试剂卡上进行检测,增加一个收费项目而成本低于两个项目的成本累加可增加医院的利润率,适应了目前医院检验科严控成本的诉求,将使组合有更大的市场潜力。


六、市场预测

现有CRP捆绑血常规而使其用量在炎症标志物中占据头把交椅,随着IL-6在临床中学术观念、市场培育的深入,更有可能取代CRP而和血常规捆绑从而完全接手目前CRP的存量市场,并进而引发炎症市场格局大变。照此逻辑,常规生化项目中是否也可逐步切入并捆绑一试?


PCT的现状是市场容量巨大,生产厂家极多,收费及终端采购价格越来越低,医院、经销商及生产厂家的利润持续下降。由于IP组合(IL-6+PCT)的临床价值比单项PCT更大,我们充分有理由相信IP组合(PCT+IL-6炎症二联检)会在市场上分PCT的一杯羹。


总之,结合IP、CS四员大将在临床上不同特征的表现,现特小结于下:



【参考资料】

[1] 《国家卫生计生委办公厅关于实施有关病种临床路径的通知》国卫办医函〔2016〕1315号、国卫办医函〔2017〕537号

[2] 中国医药教育协会感染疾病专业委员会.感染相关生物标志物临床意义解读专家共识[J].中华结核和呼吸杂志,2017,40(4):243-257

[3] 降钙素原急诊临床应用专家共识组.降钙素原(PCT)急诊临床应用的专家共识[J].中华急诊医学杂志,2012,21(9):944-951.DOI:10.3760/cma.j.issn.1671-0282.2012.09.005

[4] 10.Chiesa et al, Reliability of Procalcitonin Concentrations for the Diagnosis of Sepsis in Critically Ill Neonates .Clin Infect Dis 1998; 26: 664-72

声明:
1、凡本网注明“来源:小桔灯网”的所有作品,均为本网合法拥有版权或有权使用的作品,转载需联系授权。
2、凡本网注明“来源:XXX(非小桔灯网)”的作品,均转载自其它媒体,转载目的在于传递更多信息,并不代表本网赞同其观点和对其真实性负责。其版权归原作者所有,如有侵权请联系删除。
3、所有再转载者需自行获得原作者授权并注明来源。

最新评论

关闭

官方推荐 上一条 /3 下一条

客服中心 搜索 洽谈合作
返回顶部