
(GCP频道摄影展:巴豆老师摄于稻城亚丁)
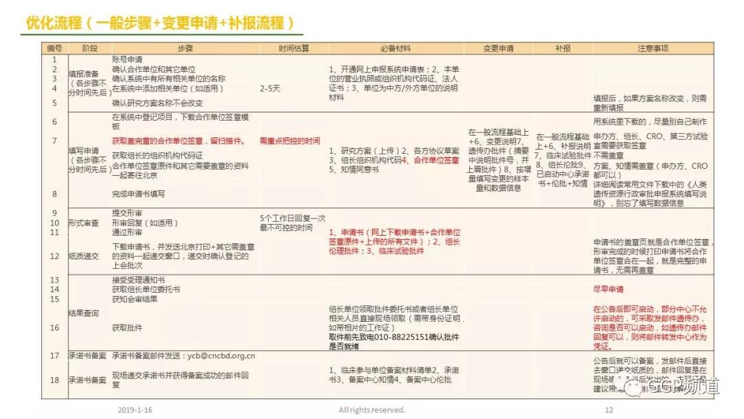
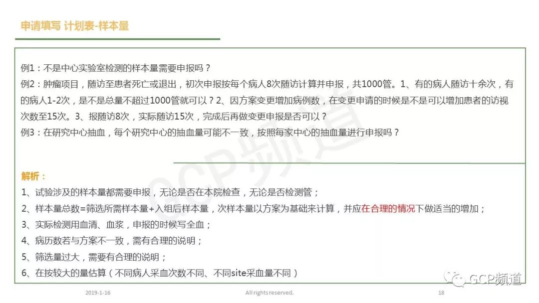
新年伊始,巴豆老师在药时效.临床试验沙龙第二期活动中为大家分享了遗传资源申报的注意事项,现将PPT分享在GCP频道,欢迎大家指正、提问和讨论。

































|
声明:
1、凡本网注明“来源:小桔灯网”的所有作品,均为本网合法拥有版权或有权使用的作品,转载需联系授权。
2、凡本网注明“来源:XXX(非小桔灯网)”的作品,均转载自其它媒体,转载目的在于传递更多信息,并不代表本网赞同其观点和对其真实性负责。其版权归原作者所有,如有侵权请联系删除。
3、所有再转载者需自行获得原作者授权并注明来源。