立即注册找回密码

QQ登录

只需一步,快速开始

微信登录

微信扫一扫,快速登录

搜索
小桔灯网 门户 资讯中心 注册标准 查看内容

公告 | YY 0042—2018《高频喷射呼吸机》等27项医疗器械行业标准获批发布

2018-12-28 12:35| 编辑: 小桔灯网| 查看: 2897| 评论: 0|来源: NMPA

摘要: 关于批准发布YY 0042—2018《高频喷射呼吸机》等27项医疗器械行业标准的公告(2018年第97号)YY 0042—2018《高频喷射呼吸机》等27项医疗器械行业标准已经审定通过,现予以公布,其中,强制性标准4项,推荐性标准23 ...

关于批准发布YY 0042—2018《高频喷射呼吸机》等27项医疗器械行业标准的公告

(2018年第97号)

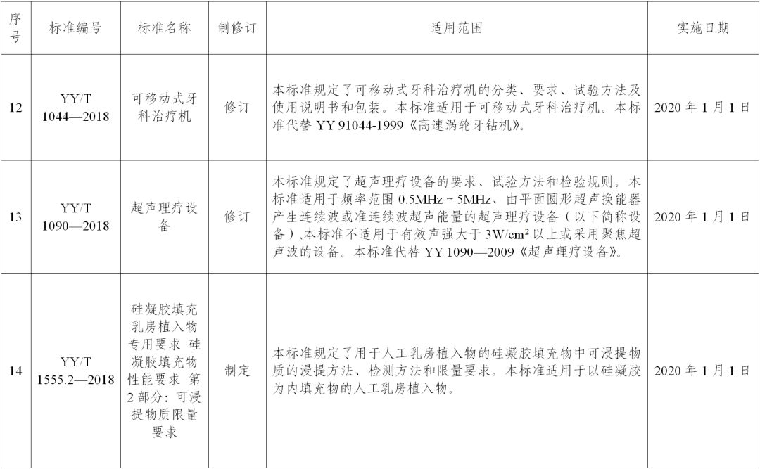
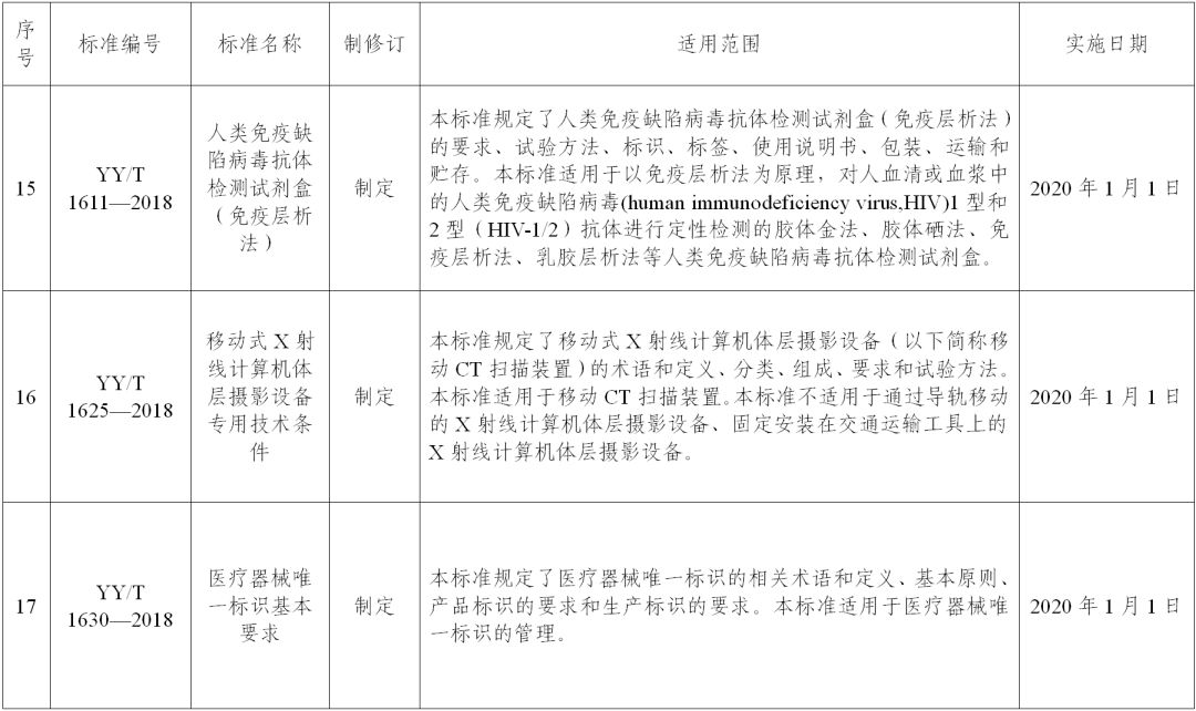
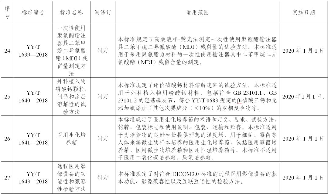
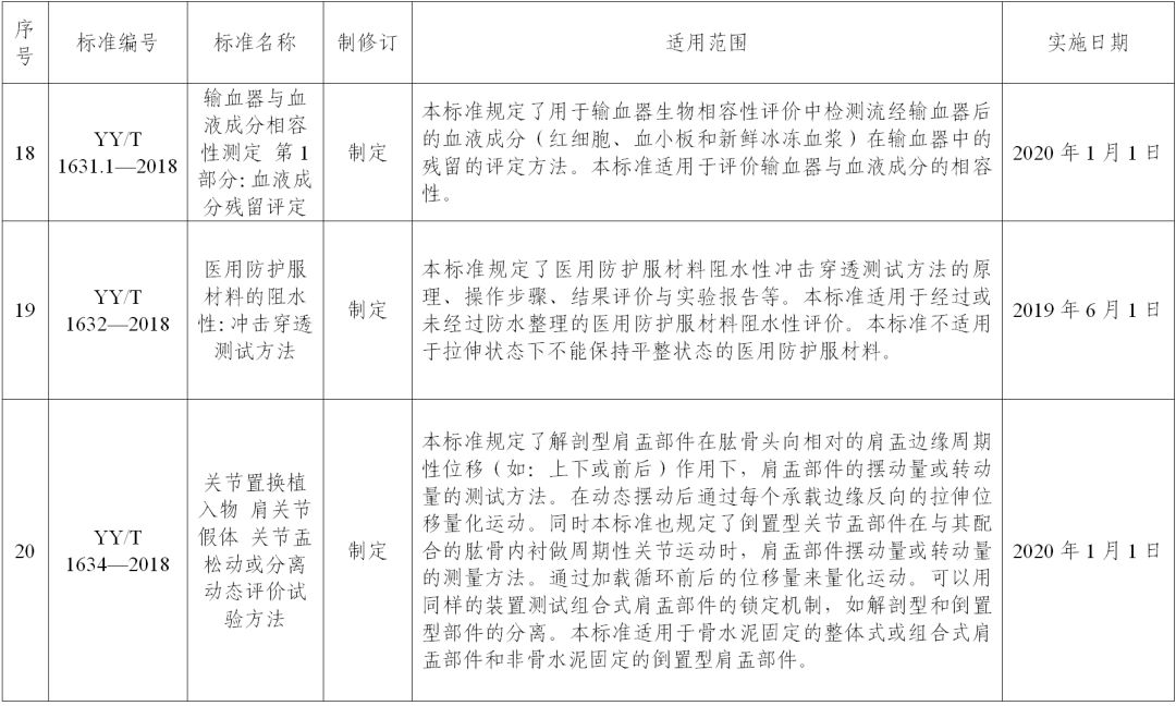
YY 0042—2018《高频喷射呼吸机》等27项医疗器械行业标准已经审定通过,现予以公布,其中,强制性标准4项,推荐性标准23项。标准编号、名称、适用范围和实施日期见附件。


特此公告。


国家药监局
2018年12月20日

附件

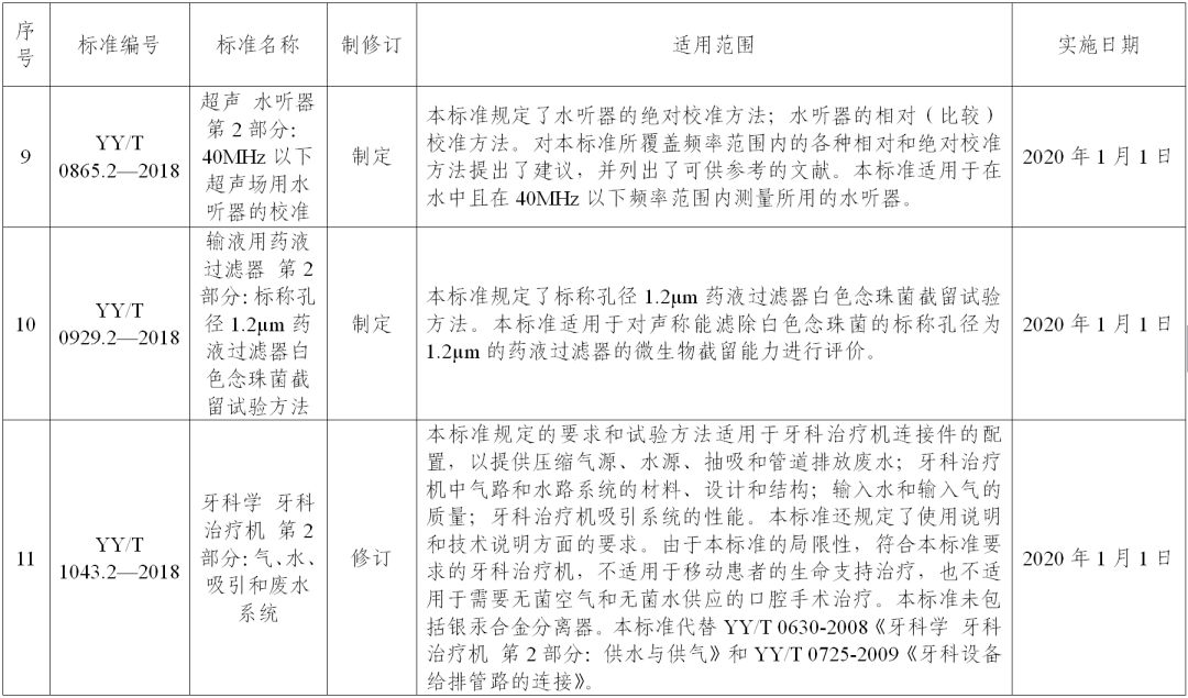
医疗器械行业标准发布信息表


声明:
1、凡本网注明“来源:小桔灯网”的所有作品,均为本网合法拥有版权或有权使用的作品,转载需联系授权。
2、凡本网注明“来源:XXX(非小桔灯网)”的作品,均转载自其它媒体,转载目的在于传递更多信息,并不代表本网赞同其观点和对其真实性负责。其版权归原作者所有,如有侵权请联系删除。
3、所有再转载者需自行获得原作者授权并注明来源。

最新评论

关闭

官方推荐 上一条 /3 下一条

客服中心 搜索 洽谈合作
返回顶部