立即注册找回密码

QQ登录

只需一步,快速开始

微信登录

微信扫一扫,快速登录

搜索
小桔灯网 门户 资讯中心 临床CRO 查看内容

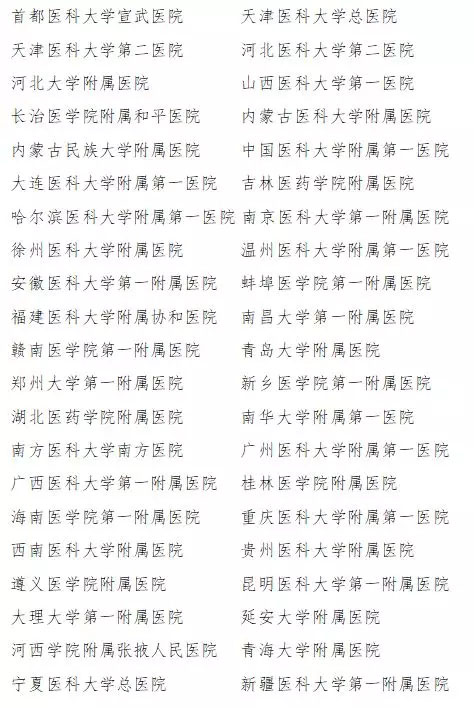
首批国家临床教学培训示范中心出炉,74家高校附属医院入选

2018-12-10 23:49| 编辑: 小桔灯网| 查看: 1892| 评论: 0|来源: 教育部

摘要: 按照《国务院办公厅关于深化医教协同进一步推进医学教育改革与发展的意见》(国办发〔2017〕63号)、《教育部办公厅 国家卫生健康委办公厅关于开展国家临床教学培训示范中心建设工作的通知》(教高厅〔2018〕3号)精 ...

按照《国务院办公厅关于深化医教协同进一步推进医学教育改革与发展的意见》(国办发〔2017〕63号)、《教育部办公厅 国家卫生健康委办公厅关于开展国家临床教学培训示范中心建设工作的通知》(教高厅〔2018〕3号)精神与要求,经专家综合评定,认定74家高校附属医院(牵头医院)为首批国家临床教学培训示范中心,具体名单如下:

声明:
1、凡本网注明“来源:小桔灯网”的所有作品,均为本网合法拥有版权或有权使用的作品,转载需联系授权。
2、凡本网注明“来源:XXX(非小桔灯网)”的作品,均转载自其它媒体,转载目的在于传递更多信息,并不代表本网赞同其观点和对其真实性负责。其版权归原作者所有,如有侵权请联系删除。
3、所有再转载者需自行获得原作者授权并注明来源。

最新评论

关闭

官方推荐 上一条 /3 下一条

客服中心 搜索 洽谈合作
返回顶部