立即注册找回密码

QQ登录

只需一步,快速开始

微信登录

微信扫一扫,快速登录

搜索
小桔灯网 门户 资讯中心 共识指南 查看内容

邵志敏教授介绍《中国乳腺癌患者BRCA1/2基因检测与临床应用专家共识》

2018-11-25 15:08| 编辑: 小桔灯网| 查看: 4491| 评论: 0|来源: 《肿瘤瞭望》编辑部

摘要: 近期《中国乳腺癌患者BRCA1/2基因检测与临床应用专家共识(2018年版)》在《中国癌症杂志》发表,该共识由中国医师协会精准治疗委员会乳腺癌专业委员会,中华医学会肿瘤学分会乳腺肿瘤学组和中国抗癌协会乳腺癌专业 ...


近期《中国乳腺癌患者BRCA1/2基因检测与临床应用专家共识(2018年版)》在《中国癌症杂志》发表,该共识由中国医师协会精准治疗委员会乳腺癌专业委员会,中华医学会肿瘤学分会乳腺肿瘤学组和中国抗癌协会乳腺癌专业委员会百名专家参考国内外发表的重要研究,在专家讨论与投票基础上制定。肿瘤瞭望特邀复旦大学附属肿瘤医院乳腺外科主任、国际知名乳腺癌专家邵志敏教授,就中国乳腺癌患者BRCA基因检测共识制定的必要性与中国乳腺癌患者BRCA基因检测推荐建议进行访谈。


邵志敏教授


乳腺癌患者BRCA基因检测的临床意义


中国乳腺癌患者BRCA基因检测与临床应用共识的必要性可以从两个层面来探讨,从一个层面来讲,在临床中我们发现乳腺癌具有家族聚集性,我们发现有某些特定的遗传基因跟乳腺癌的高发是密切相关的。BRCA1/2是乳腺癌的两个乳腺癌易感基因。BRCA基因突变携带者,其终身患乳腺癌的概率可能要高达50~80%左右。所以从这一层面来讲,携带基因BRCA突变具有乳腺癌的遗传易感性。


从另一层面来讲,随着我们对基因检测认识不断加深,我们发现BRCA基因突变不单单对于乳腺癌的预测有一定的作用,还发现它对乳腺癌的治疗也有相当的作用,特别是在三阴性乳腺癌患者当中,它具有非常重要的治疗靶点。所以这也为三阴性乳腺癌的治疗带来了曙光,患者可能从铂类化疗或PARP抑制剂靶向治疗中获益,所以在乳腺癌的治疗当中也具有非常重要的意义。BRCA检测具有两个层面的意义,一个是预防上,一个是治疗上,因此它具有很大的必要性。


对乳腺癌BRCA基因检测的共识对于不同的人群,不同国家,不同的人种都是不一样的。而对于共识的认识也存在着不同的理解。所以对于中国乳腺癌的患者,不管是筛查或治疗,在中国乳腺癌的诊治中,迫切需要这样一个共识。



中国乳腺癌患者BRCA检测人群推荐


共识的推荐检测人群与分子生物学检测的技术发展是密切相关的。早期的一代测序费用很高,考虑性价比就要有特定的人群,但并不是说适合某一特定人群的选择或者存在高危基因突变的人群来检测。我们会找各种各样的模型,在不同的人群当中,模型也是不一样的。欧洲人有欧洲人的模型,因为其发病率最高,BRCA基因突变在家族性乳腺癌中也是最高的。而在男性乳腺癌当中,BRCA基因突变率是很高的,所以人群不一样,模型也不一样。从乳腺癌治疗的角度上,我们可以对所有乳腺癌患者做BRCA基因的检测,只要有BRCA1/2突变,都可能带来治疗的意义。


随着技术的发展,基因检测从一代测序到二代测序费用大大降低。所以我个人认为,只要有乳腺癌家族史的都可以去做。乳腺癌的患者我们也建议去做,特别是三阴性患者更建议做,因为对于治疗的潜在意义是非常大的。


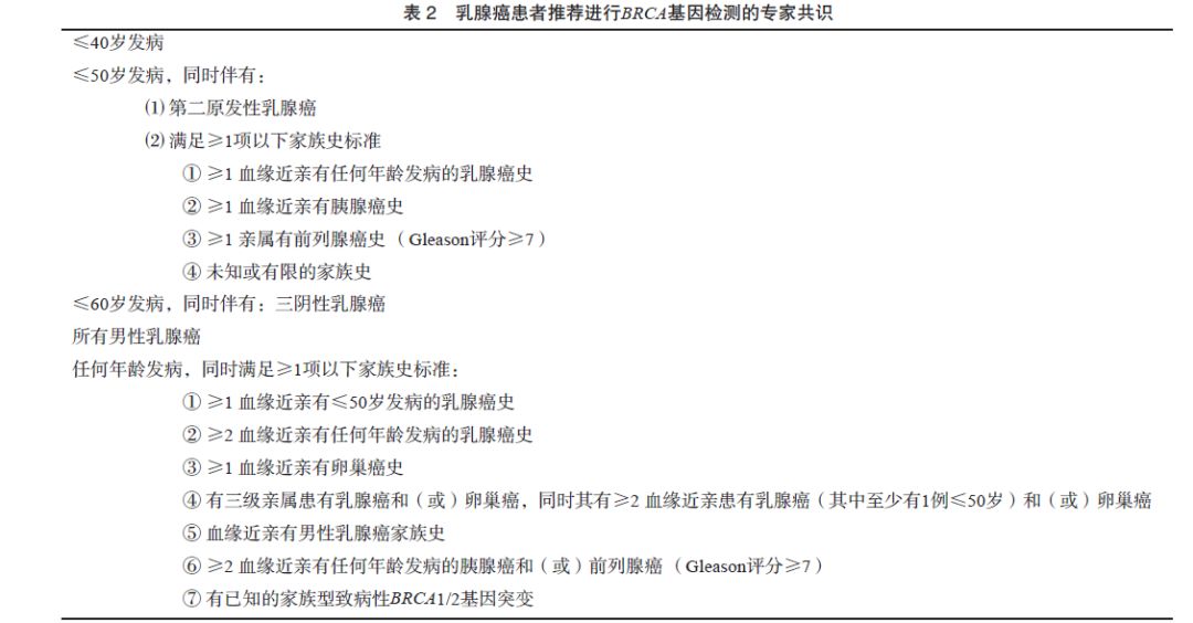
参考国内外发表的重要研究及指南,结合国内临床实践,对推荐BRCA检测的乳腺癌人群达成如下共识:



寄语


中国乳腺癌患者BRCA基因检测与临床应用专家共识是首个针对中国人群乳腺癌BRCA检测专家共识,随着相关研究的进展,会定期进行更新。目前中国人群的BRCA突变相关研究较少,部分内容目前共识尚无法给出明确建议,需要进一步的研究,同时大众对于乳腺癌的BRCA检测的重要性认识不足,需要医生和患者共同努力。在国外数据分析的基础之上,构建我国大样本 BRCA基因突变数据库并进行规范解读,可以指导与规范BRCA基因检测在我国的临床应用,改善相应患者的治疗策略,提高高危人群的筛查和预防水平。相信随着中国BRCA基因检测规范化与可及性的提高,中国人群特有的BRCA基因突变数据库的逐步建立以及BRCA基因突变的致病性理解加深,我们对BRCA基因检测结果的判定会越来越准确,对携带BRCA突变乳腺癌患者的诊疗水平会不断提升,对携带BRCA突变人群的遗传咨询及肿瘤风险管理能力逐渐提高,从而实现从精准治疗走向精准预防,防病于未治。


相关阅读

【指南与共识】|中国乳腺癌患者BRCA1/2基因检测与临床应用专家共识(2018年版)




(来源:《肿瘤瞭望》编辑部)

声明:
1、凡本网注明“来源:小桔灯网”的所有作品,均为本网合法拥有版权或有权使用的作品,转载需联系授权。
2、凡本网注明“来源:XXX(非小桔灯网)”的作品,均转载自其它媒体,转载目的在于传递更多信息,并不代表本网赞同其观点和对其真实性负责。其版权归原作者所有,如有侵权请联系删除。
3、所有再转载者需自行获得原作者授权并注明来源。

最新评论

关闭

官方推荐 上一条 /3 下一条

客服中心 搜索 洽谈合作
返回顶部