立即注册找回密码

QQ登录

只需一步,快速开始

微信登录

微信扫一扫,快速登录

搜索
小桔灯网 门户 资讯中心 市场观察 查看内容

中国医疗器械政策分析:分级诊疗+国产替代进口+特别审批通道(附政策盘点)

2018-11-8 00:00| 编辑: 小桔灯网| 查看: 3649| 评论: 0|来源: 中商情报网

摘要: 中国医疗器械市场起步较晚,但是一直保持高增长速度。根据国家统计局数据:2016年我国医疗器械制造行业规模以上企业数量为1449家,2017年我国医疗器械制造行业规模以上企业数量增长至1530家。数据来源:中商产业研究 ...

中国医疗器械市场起步较晚,但是一直保持高增长速度。根据国家统计局数据:2016年我国医疗器械制造行业规模以上企业数量为1449家,2017年我国医疗器械制造行业规模以上企业数量增长至1530家。

数据来源:中商产业研究院大数据库


国家释放政策红利


国家层面频频对医疗器械产业释放政策红利,为高性价比和高技术含量的优秀国产品牌带来重要的发展机遇:1)增量市场:分级诊疗制度引流患者到基层医疗机构就诊,基层机构对医疗设备的需求猛增,高性价比的国产品牌竞争优势凸显;2)存量市场:政策鼓励使用国产器械,遴选优秀产品建立标杆、打造国产品牌化,因此二级以上医院对国产设备需求放量,实现进口替代;3)研发层面:国家推动医疗器械企业提升创新和研发能力,重点发展医学影像、体外诊断等高精尖产品,构筑技术壁垒打造护城河。


1、分级诊疗政策落地,基层市场扩容,利好高性价比的国产器械


作为本轮医改的关键一环,分级诊疗的核心目的在于医疗资源逐步下沉、吸引患者选择基层医疗机构就诊。目前我国基层医疗机构器械配备水平低,分级诊疗的逐步推进刺激其新增及更新设备的需求,这将成为我国中低端器械医疗器械市场增长的重要驱动因素;同时受限于预算因素,基层医疗机构对价格相对敏感,因此性价比较高的国产器械产品迎来发展良机。


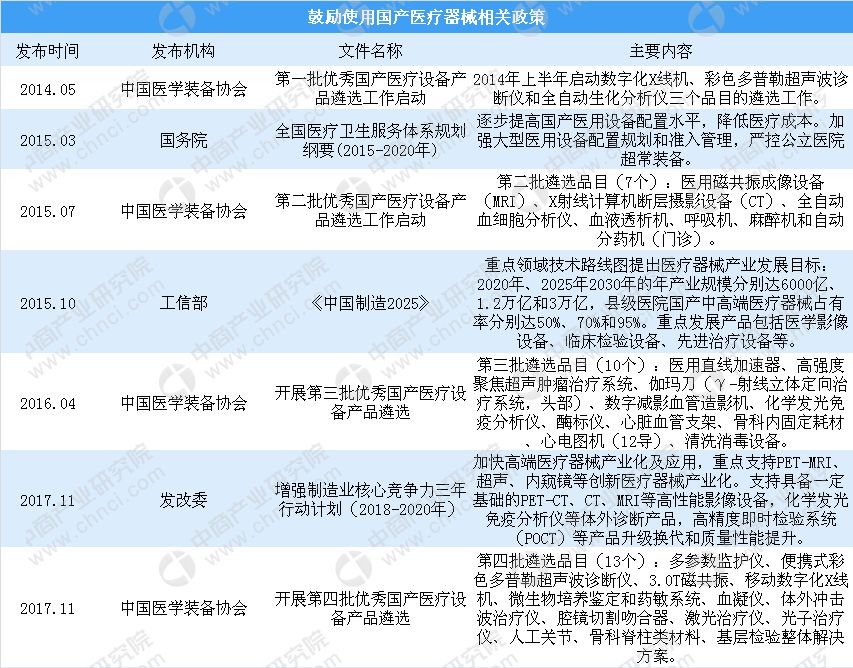
2、鼓励使用国产器械,遴选优秀国产品类,替代医院进口设备


为打破外资医疗器械企业占据国内市场的局面,近年来国家多个部门释放了加快医疗器械国产化进程的信号。工信部提出2020年、2025年2030年县级医院国产中高端医疗器械占有率分别达50%、70%和95%的产业发展目标。随着政策具体方案的出台和各省市相应政策的切实落地,国产医疗器械发展将迎来重大利好。


自2014年起,中国医学装备协会受卫计委之托开展优秀国产医疗设备产品遴选工作,截至目前已经开展了四次遴选工作,共33个品目进入优秀产品目录。遴选工作凸显了国家对国产医疗器械国产化的扶持力度,而且随着遴选的深入展开,逐步引导国产医疗设备品质的提升,从而促进医疗设备的品牌化和国产化发展。


3、特别审批通道推动企业提升研发能力,技术实力强劲的企业明显受益


我国医疗器械企业缺乏自主创新意识,产品在质量、性能、设计、工艺等方面全方位落后于外资企业。若要推进产业发展、实现医疗器械国产化,需要面对缺乏核心技术的基础的现状,从源头上解决医疗器械国产化的问题。


自2014年药监局实施创新医疗器械特别审批程序政策以来,每年进入创新医疗器械特别审批通道的产品不断增多,从2014年的17个产品增加到2017年的63个产品进入特别通道。特别审批通道有效引导更多的医疗器械企业不断提高创新和研发能力,突破先进技术壁垒打造护城河,逐步实现医疗器械国产化。

声明:
1、凡本网注明“来源:小桔灯网”的所有作品,均为本网合法拥有版权或有权使用的作品,转载需联系授权。
2、凡本网注明“来源:XXX(非小桔灯网)”的作品,均转载自其它媒体,转载目的在于传递更多信息,并不代表本网赞同其观点和对其真实性负责。其版权归原作者所有,如有侵权请联系删除。
3、所有再转载者需自行获得原作者授权并注明来源。

最新评论

关闭

官方推荐 上一条 /3 下一条

客服中心 搜索 洽谈合作
返回顶部