立即注册找回密码

QQ登录

只需一步,快速开始

微信登录

微信扫一扫,快速登录

搜索
小桔灯网 门户 资讯中心 注册认证 查看内容

飞检:这些问题体外诊断企业要注意!

2018-11-5 23:00| 编辑: 小桔灯网| 查看: 2900| 评论: 0|来源: CACLP体外诊断资讯

摘要: 飞行检查,简称飞检,是跟踪检查的一种形式,指事先不通知被检查部门实施的现场检查。飞行检查是国际上产品认证机构对获证后的工厂最常用的一种跟踪检查方法,也是提高工厂检查有效性的重要手段。体外诊断版块作为医 ...


飞行检查,简称飞检,是跟踪检查的一种形式,指事先不通知被检查部门实施的现场检查。飞行检查是国际上产品认证机构对获证后的工厂最常用的一种跟踪检查方法,也是提高工厂检查有效性的重要手段。

 

体外诊断版块作为医疗器械领域发展速度快、势头好而倍受医院、投资者和企业的关注,而近年来国内国际诊断产品新法规频发,监管态势加剧从严——截至目前,8月份国家药监总局已经发布的飞行检查通告中已有7家体外诊断企业被要求限期整改甚至停产,研发合规、生产规范、设备管理等方面出现诸多缺陷和不足。


所以小编这里整理了近期药监局通报的几家体外诊断在飞行检查中出现的问题,希望对广大企业在今后应对飞检的过程中,起到一定的帮助。


山东某公司飞行检查通报

 

1、产品名称

丙型肝炎病毒核心抗原检测试剂盒(化学发光法)

 

2、缺陷和问题及其判定

(图片建议点击放大查看▼)


3、处理措施

针对该公司检查中发现的问题,山东省食品药品监督管理局应责成企业限期整改,必要时跟踪复查,并要求企业评估产品安全风险,对有可能导至安全隐患的,应该照《医疗器械召回管理办法》的规定召回相关产品。企业完成整改后,山东省食品药品监督管理局应相关情况及时上报国家药品监督管理局医疗器械监管部门。

 

青岛某公司飞行检查通报


1、产品名称

胃幽门螺旋杆菌抗体检测试剂盒(胶体金法)

 

2、缺陷和问题及其判定

(图片建议点击放大查看▼)

 

3、处理措施

针对该公司检查中发现的问题,山东省食品药品监督管理局应责成企业限期整改,必要时跟踪复查,并要求企业评估产品安全风险,对有可能导至安全隐患的,应按照《医疗器械召回管理办法》的规定召回相关产品。企业按成整改后,山东省食品药品监督管理局应将相关情况及时上报国家药品监督管理局医疗器械监管部门。


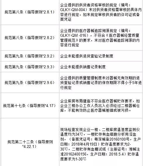
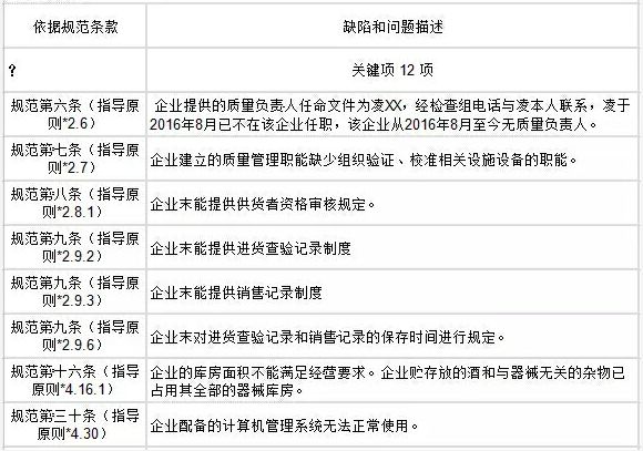
广西某家公司飞行检查通报


1、经营范围


(图片建议点击放大查看▼)


2、缺陷和问题及其判定


(图片建议点击放大查看▼)


3、处理措施

针对公司检查发现的问题,责成桂林市食品药品监督管理局应根据《医疗器械监督管理条例》(国务院令第680号)的有关规定依法处理,对涉及违反《医疗器械监督管理条例》及相关法律法规的,应当依法处理。桂林市局采取相关处置情况需在桂林市局的门户网站进行公告并及时上报自治区局医疗器械建管处。


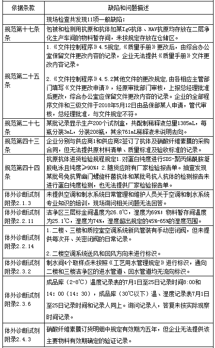
桂林某公司飞行检查通报


1、经营范围

(图片建议点击放大查看▼)

 

2、缺陷和问题及其判定

(图片建议点击放大查看▼)


3、处理措施

针对检查发现的问题,责成桂林市食品药品监督管理局应根据《医疗器械监督管理条例》(国务院令第680号)的有关规定依法处置,对涉及违反《医疗器械管理条例》及相关法律法规的,应当依法处理。桂林市局采取相关处置情况需在桂林市局的门户网站进行公告并及时上报自治区局医疗器械建管处。

 

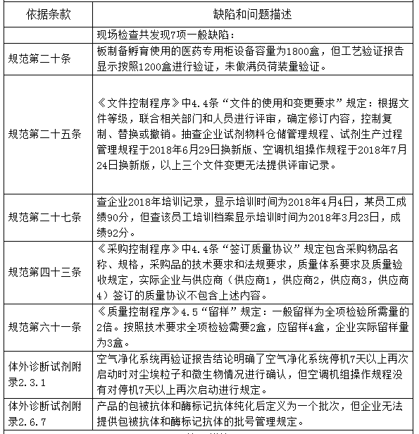
杭州某限公司飞行检查通报


1、产品名称

 结核分枝杆菌抗原检测试剂盒(胶体金法)、甲型流感病毒抗原检测试剂盒(胶体金法)、

甲型/乙型流感病毒抗原检测试剂盒(胶体金法)、呼吸道合胞病毒抗原检测试剂盒(胶体金法)


2、缺陷和问题及其判定

(图片建议点击放大查看▼)


3、处理措施

针对该公司检查中发现的问题,由杭州市市场监督管理局《医疗器械监督管理条例》(国务院令680号)督促企业限期整改,必要时跟踪复查,并要求企业评估产品安全风险,对有可能导至安全隐患的,应按照《医疗器械召回管理办法》的规定召回先关产品。企业完成整改后,杭州市市场监督管理局应将相关情况及时上报省局医疗器械监管处。


杭州某公司飞行检查通报


1、产品名称

七种自身抗体检测试剂盒(酶联免疫法)


2、缺陷和问题及其判定

(图片建议点击放大查看▼)


3、处理措施

针对该公司检查中发现的问题,由杭州市市场监督管理局《医疗器械监督管理条例》(国务院令680号)督促企业限期整改,必要时跟踪复查,并要求企业评估产品安全风险,对有可能导至安全隐患的,应按照《医疗器械召回管理办法》的规定召回先关产品。企业完成整改后,杭州市市场监督管理局应将相关情况及时上报省局医疗器械监管处。


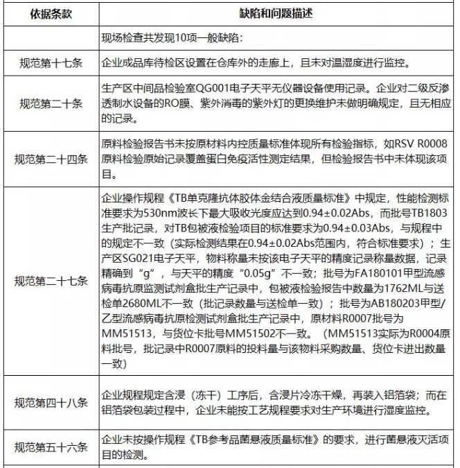
宁波某公司飞行检查通报


1、产品名称

人狂犬病病毒lgG抗体测定试剂盒(酶联免疫法)


2、缺陷和问题及其判定

(图片建议点击放大查看▼)


3、处理措施

针对该公司检查中发现的问题,由宁波市市场监督管理局《医疗器械监督管理条例》(国务院令680号)督促企业限期整改,必要时跟踪复查,并要求企业评估产品安全风险,对有可能导至安全隐患的,应按照《医疗器械召回管理办法》的规定召回先关产品。企业完成整改后,宁波市市场监督管理局应将相关情况及时上报省局医疗器械监管处。

 

更多体外诊断企业问题,欢迎大家留言探讨

声明:
1、凡本网注明“来源:小桔灯网”的所有作品,均为本网合法拥有版权或有权使用的作品,转载需联系授权。
2、凡本网注明“来源:XXX(非小桔灯网)”的作品,均转载自其它媒体,转载目的在于传递更多信息,并不代表本网赞同其观点和对其真实性负责。其版权归原作者所有,如有侵权请联系删除。
3、所有再转载者需自行获得原作者授权并注明来源。

最新评论

关闭

官方推荐 上一条 /3 下一条

客服中心 搜索 洽谈合作
返回顶部