立即注册找回密码

QQ登录

只需一步,快速开始

微信登录

微信扫一扫,快速登录

搜索
小桔灯网 门户 资讯中心 市场观察 查看内容

洞察 | 分子诊断产业试剂盒全产品分析(一)

2018-10-25 00:00| 编辑: 小桔灯网| 查看: 2674| 评论: 0|来源: 火石创造 | 作者:魏洪泽

摘要: 1. 产业发展情况近年来,分子诊断在遗传性疾病的预防、肿瘤等重大疾病的诊断和预防中表现出巨大的潜力。公开资料显示,全球分子诊断市场有望从2016年的65.4亿美元增长到2021年的101.2亿美元,预计增速高于体外诊断整 ...



1. 产业发展情况


近年来,分子诊断在遗传性疾病的预防、肿瘤等重大疾病的诊断和预防中表现出巨大的潜力。公开资料显示,全球分子诊断市场有望从2016年的65.4亿美元增长到2021年的101.2亿美元,预计增速高于体外诊断整体增速。未来五年,全球的分子诊断市场将快速增长。分子生物学技术的发展,特别是测序技术的发展,以及越来越多的生物标志物的发现是推动分子诊断市场发展的根本动力。此外,感染性疾病的高发、癌症发病率的上升,以及精准医疗和伴随诊断的发展,均驱动分子诊断市场蓬勃发展。


图1 国内分子诊断市场规模(亿元)

数据来源:MarketsandMarkets


国内分子诊断起步较晚,市场规模较小,但成长性很强,为体外诊断增速最快的细分领域。2010年国内分子诊断市场规模仅为10亿元左右,2014年达到30亿元,随着无创产筛等领域的市场突破,2015年市场规模45亿元左右,2016年超过60亿元,占整个体外诊断市场17%左右,发展速度极快。随着临床应用的不断开拓,行业增速有望在较长时间内维持25%以上。(备注:市场规模包含PCR、芯片等分子诊断产品及以NIPT为代表的商业化测序服务)


2. 分子诊断试剂盒上市情况


截止至2018年10月10日,分子诊断试剂盒目前在上市产品共计773个。


图1 历年分子诊断检测试剂盒产品批准情况

数据来源:火石创造整理


其中,基于PCR技术产品681个,基于杂交技术产品43个,基于基因芯片技术产品31个,基于基因测序技术产品18个。从各技术类别来看, 由于PCR技术壁垒相对较低,国产化程度高,国内企业布局相对较早。因此,基于PCR技术的检测试剂盒占据总产品的80%以上。并且随着ddPCR技术的不断成熟,预测PCR检测试剂盒的应用将会更为广泛。

图2 已上市产品中各技术类型试剂盒产品

数据来源:火石创造整理


基因测序技术,尤其是高通量测序技术,由于本身的技术优势,将会是未来发展的方向,同时也将成为未来肿瘤检测的主流技术。但是由于目前高通量技术尚不成熟,且技术壁垒过高,短期内在国内较难完全开拓应用市场。


2.1. PCR技术产品


目前上市的分子诊断检测试剂盒,基于PCR技术的产品共计681个,占据总产品的88%。远超于美国的PCR检测试剂盒50%的比例,主要原因是PCR技术在国内发展相对成熟,技术壁垒相对较低。除ddPCR外,其他PCR相关技术基本成熟。PCR仪、核酸提取仪、DNA杂交仪已经基本实现的国产化,极大的推动了PCR产业的发展。


2.1.1. 病原体检测领域

从PCR技术试剂盒应用领域来看,主要集中在病毒检测领域,其中肝炎病毒检测107个,人乳头瘤病毒检测82个,流感病毒检测32个(数据截止2018年10月15日)。主要原因是从DNA水平来判断导至感染性疾病的病原体,是许多感染性疾病检测的“金标准”。目前我国医疗卫生水平仍存在区域间不均衡,国民总体预防保健意识有待提高,感染性疾病患病率呈上升趋势,未来病原体检测的需求仍将保持稳定增长。因此,基于PCR技术的病原体检测试剂盒的市场空间将会稳步增长。


表:目前市场基于PCR技术的试剂盒情况

数据来源:火石创造整理


2.1.2. 个性化用药领域

除病毒检测试剂盒外,心脑血管疾病个性化用药检测试剂盒也是PCR技术应用的重要方面。主要是应用在心血管疾病,目前,主要包括高血压、动脉粥样硬化、冠心病、脑卒中等,是严重威胁人类健康和导至死亡的重要原因。目前,国内心血管患病率处于持续上升阶段,现患人数2.9亿,且由于心血管病导至的死亡率一直高居不下。目前临床上常规使用的抗凝药、抗血小板药、降脂药、血管扩张药等普遍存在个体差异。随着药物基因组学研究的深入,开展与药物疗效相关的基因多态性检测,可以为临床选择合适的药物种类及药物剂量提供遗传证据,能极大地提高心血管药物使用的安全有效性。


表:目前市场基于PCR技术的个性化用药试剂盒

数据来源:火石创造整理


治疗心血管疾病,有几种重要的药物,分别是:阿司匹林、氯吡格雷、华法林、硝酸甘油和他汀类降脂药等。尽管这些药物总体上对心血管疾病有着不错的治疗效果,但是,针对于不同的人,具体的情况不尽相同。


波立维(硫酸氢氯吡格雷片)是赛诺菲-安万特和百时美施贵宝两家公司研制的抗血小板凝集药物,具有显著的血小板抑制作用,可以减少心血管疾病患者心脏病发作、卒中以及死亡的风险。尤其是植入冠状动脉内血管支架的病人,必须服用波利维长达一年左右的时间,否则可能会因为支架内血栓形成,危及生命。由于患者服用波立维后,此药必须通过肝脏内的一种叫做CYP2C19的肝药酶的代谢,才能转化为具有药效的活性状态,进行发挥抗血小板聚集的作用,因此CYP2C19酶活性对于药效发挥至关重要。截止2018年10月15日,经批准上市的基于PCR技术的CYP2C19基因分型检测试剂盒共计17个。占据所有该疾病用药检测试剂盒的80%以上。在未来几年,整个市场依然存在上升空间。


2.1.3. 肿瘤筛查领域

从市场潜力来看,我国每年新增肿瘤患者持续走高,2015年新增病例已经突破400万。每一个肿瘤患者从肿瘤早期筛查、到个体化用药、再到伴随诊断和补充诊断。预测2020年新增肿瘤患者约为500万,假设个体化用药50%渗透率,组织活检比例50%(其中PCR占比80%);液体活检比例50%(其中PCR占比50%),PCR技术总体占比达到65%,检测人数162.5万人,市场容量超过10亿,再叠加肿瘤预后监测(伴随诊断)市场需求,总体市场潜力接近20亿元,市场需求巨大。


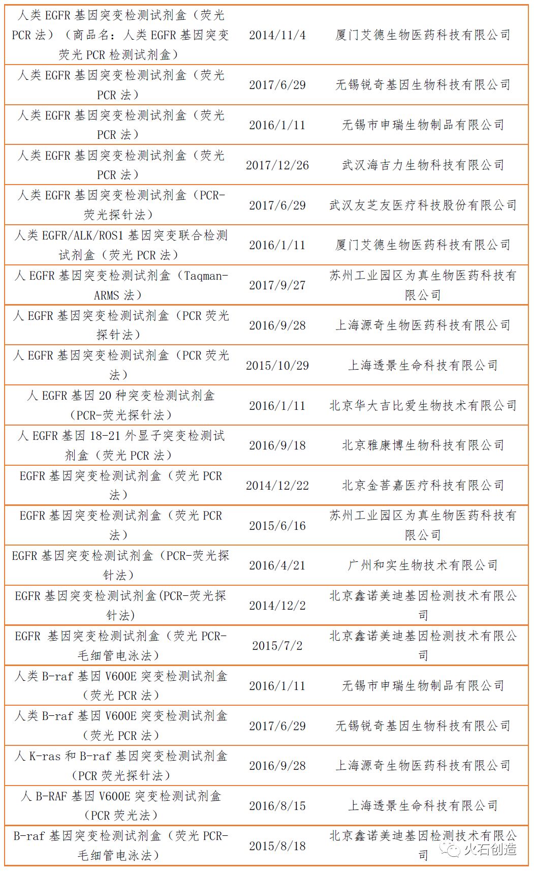
表:目前基于PCR技术的肿瘤基因检测试剂盒

数据来源:火石创造整理 


目前市场上,经批准的PCR技术的肿瘤检测试剂盒共计47个,其中,5个为多基因检测试剂盒,总体来讲,PCR在肿瘤检测领域依然占据绝大部分市场。


从技术的发展趋势来看,NGS是由于本身的技术优势,必将成为未来肿瘤检测的主流方向。但是由于目前NGS技术尚不成熟,且技术壁垒过高,近期在国内较难完全开拓应用市场。因此基于PCR技术的肿瘤基因检测试剂盒凭借着其成本相对低、效率高等优势,将会在国内持续发展。在未来几年,基于PCR技术的肿瘤基因检测试剂盒,尤其是针对多基因检测的,将会越来越多的出现在市场中。


3. 小结


总体来说,PCR技术的应用领域十分广泛,无论是在病原体检测、肿瘤基因检测、个性化用药、还是血液筛查,从试剂盒审批数量来看,都占据着大部分的市场份额。并且伴随着市场需求的增大、技术的不断革新、政策的逐步完善,基于PCR技术的试剂盒在我国将会持续发展。

声明:
1、凡本网注明“来源:小桔灯网”的所有作品,均为本网合法拥有版权或有权使用的作品,转载需联系授权。
2、凡本网注明“来源:XXX(非小桔灯网)”的作品,均转载自其它媒体,转载目的在于传递更多信息,并不代表本网赞同其观点和对其真实性负责。其版权归原作者所有,如有侵权请联系删除。
3、所有再转载者需自行获得原作者授权并注明来源。

最新评论

关闭

官方推荐 上一条 /3 下一条

客服中心 搜索 洽谈合作
返回顶部