立即注册找回密码

QQ登录

只需一步,快速开始

微信登录

微信扫一扫,快速登录

搜索
小桔灯网 门户 资讯中心 注册认证 查看内容

医疗器械发生变动后我该怎么办之NMPA篇

2018-10-22 20:02| 编辑: 小桔灯网| 查看: 2489| 评论: 0|来源: 启升

摘要: 再聊完了器械发生变动, FDA和CE该如何处理之后。我们现在把目光放到国内,法规狗带大家看一看器械发生变动后NMPA该怎么办。法规狗将分别从医疗器械和体外诊断试剂发生变动这两个方面来说明。医疗器械发生变动医疗器 ...



再聊完了器械发生变动, FDA和CE该如何处理之后。我们现在把目光放到国内,法规狗带大家看一看器械发生变动后NMPA该怎么办。法规狗将分别从医疗器械和体外诊断试剂发生变动这两个方面来说明。



医疗器械发生变动


医疗器械发生变动该如何处理,厂商可以参考医疗器械注册管理办法》(即我们通常说的4号令), 在4号令的第六章的第四十九条对于变动该如何处理有明确的规定。原文是这样的:



可以看出变动分两种情况,登记事项变更和许可事项变更,登记事项变更相对比较简单,因此相应的药监局处理起来也比较快,4号令的第五十条规定,如果提交的资料没有问题,相应的药监局应该在受理后的10个工作日内处理完毕,颁发医疗器械注册变更文件。


许可事项变更会比较复杂,4号令的第五十一条也规定了相应的药监局应按照4号令第五章规定的时限组织技术审评, 即二类医疗器械60个工作日,三类医疗器械90个工作日。




体外诊断试剂发生变动


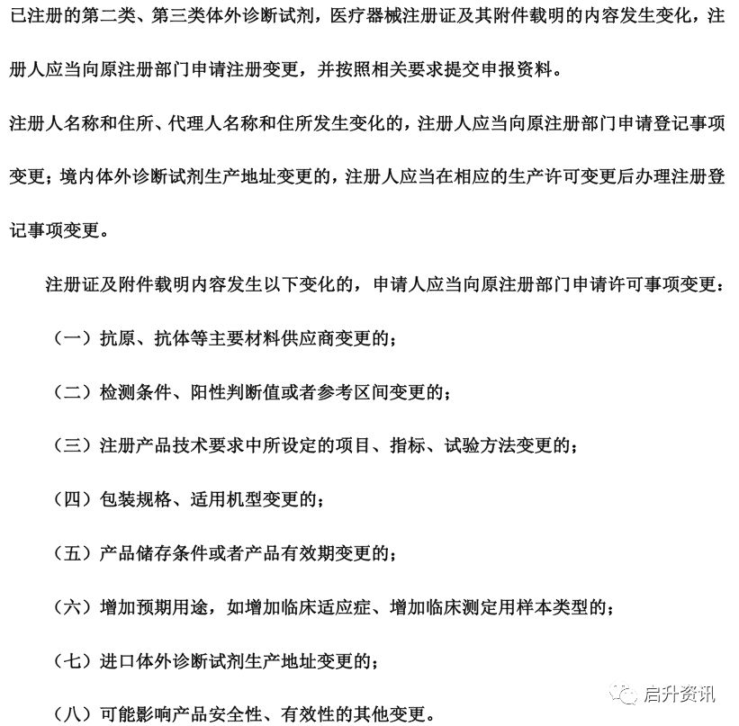
体外诊断试剂发生变动该如何处理,体外诊断试剂的厂商可以参考《体外诊断试剂注册管理办法》(即我们通常说的5号令) , 在5号令第七章的第五十八条和五十九条有规定。以下是原文:

 


需要特别注意的是,在第五十九条列出了一些不属于变更的情况,既然不属于变更,体外诊断试剂厂商就要当提交新的注册申请来处理。




总结


从以上信息可以看出,NMPA对于变动该如何处理给出了较具体的信息,这个和FDA,CE不一样, FDA和CE的方式是给你一个原则,让你自己去判断该如何做。无所谓好坏,只是监管的方式不同。对于医疗器械厂商来说如果其产品同时销往中国、欧洲和美国,在开始变动之前一定要先去仔细评估变动的影响,因为这是牵一发而动全身的事情。



参考资料:

[1] 《医疗器械注册管理办法》(国家食品药品监督管理总局令第4号)

[2]《体外诊断试剂注册管理办法》(国家食品药品监督管理总局令第5号)

声明:
1、凡本网注明“来源:小桔灯网”的所有作品,均为本网合法拥有版权或有权使用的作品,转载需联系授权。
2、凡本网注明“来源:XXX(非小桔灯网)”的作品,均转载自其它媒体,转载目的在于传递更多信息,并不代表本网赞同其观点和对其真实性负责。其版权归原作者所有,如有侵权请联系删除。
3、所有再转载者需自行获得原作者授权并注明来源。

最新评论

关闭

官方推荐 上一条 /3 下一条

客服中心 搜索 洽谈合作
返回顶部