QMS过程实现参考汇总/IVD(原创)
2018-8-19 00:00|
编辑: 小桔灯网|
查看: 2434|
评论: 0|来源: IVDclub丨作者:DHS
摘要: “IVD企业中,把QMS比作一栋大厦,各QMS过程犹如大厦的楼层,紧密相连。医疗器械GMP为大厦构建了主体框架,除此之外,企业需要在这框架上不断添砖加瓦、锦上添花,使之终究成为一座熠熠生辉的摩天大厦”—— 前言笔 ...
“IVD企业中,把QMS比作一栋大厦,各QMS过程犹如大厦的楼层,紧密相连。医疗器械GMP为大厦构建了主体框架,除此之外,企业需要在这框架上不断添砖加瓦、锦上添花,使之终究成为一座熠熠生辉的摩天大厦”
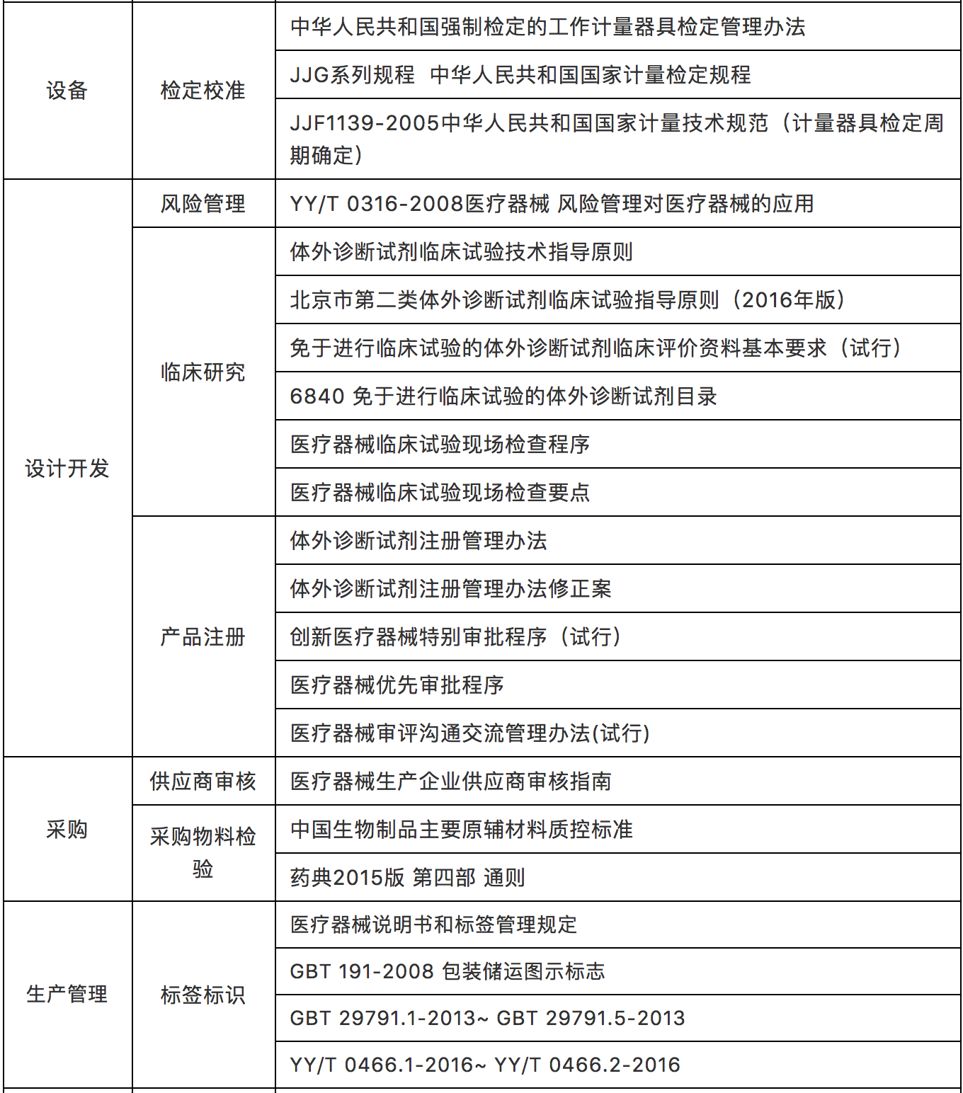
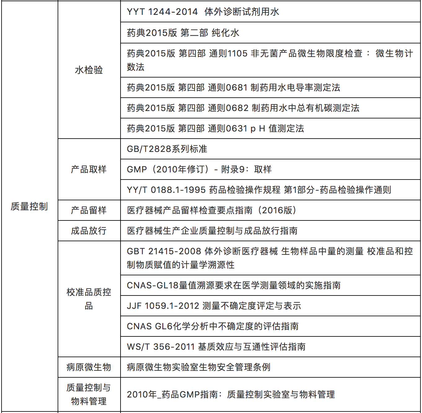
—— 前言 笔者收集了QMS各过程实现、运行中需要遵循或可借鉴、参考的法规、标准、指南、指导原则、公告、文件等等,加以汇总。 



|
声明:
1、凡本网注明“来源:小桔灯网”的所有作品,均为本网合法拥有版权或有权使用的作品,转载需联系授权。
2、凡本网注明“来源:XXX(非小桔灯网)”的作品,均转载自其它媒体,转载目的在于传递更多信息,并不代表本网赞同其观点和对其真实性负责。其版权归原作者所有,如有侵权请联系删除。
3、所有再转载者需自行获得原作者授权并注明来源。