立即注册找回密码

QQ登录

只需一步,快速开始

微信登录

微信扫一扫,快速登录

搜索
小桔灯网 门户 资讯中心 注册标准 查看内容

包含11项体外诊断行业的99项医疗器械行业标准将制修改

2018-5-20 00:00| 编辑: 小桔灯网| 查看: 2697| 评论: 0|来源: 中国药闻

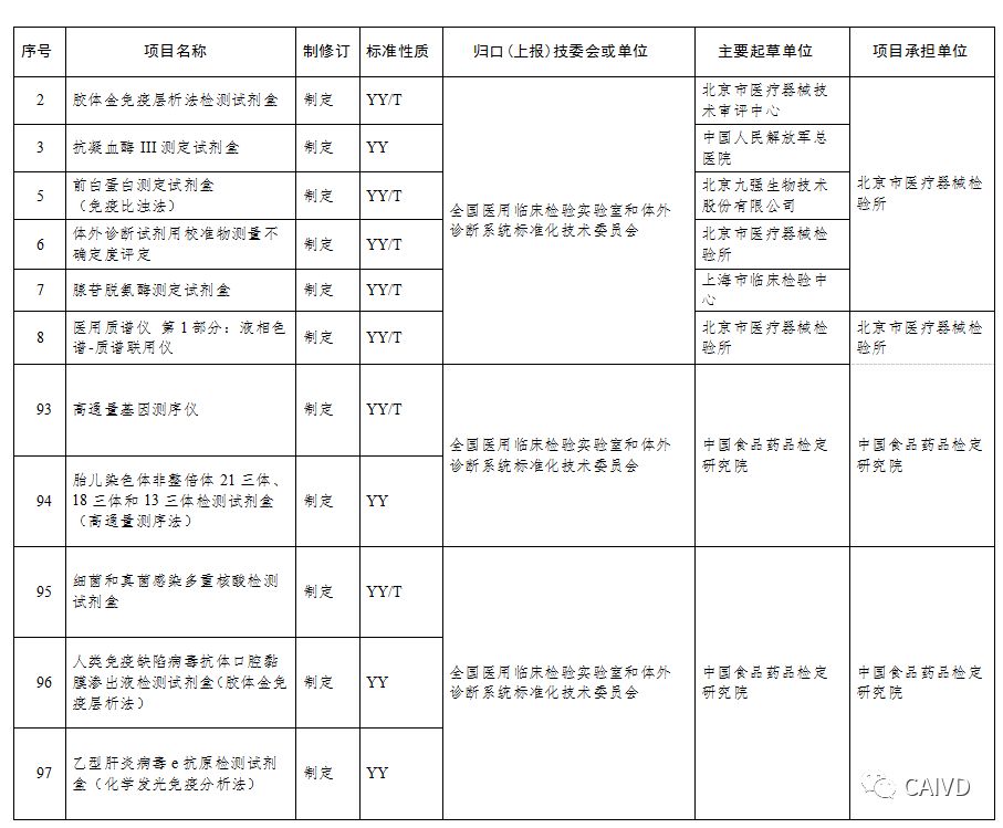
摘要: 5月17日,国家药监局发布公示信息,按相关法规要求,该局组织开展了2018年医疗器械行业标准制修订项目遴选工作,经公开征求意见和组织专家论证,确定了2018年99项医疗器械行业标准制修订计划项目,予以公示。其中涉 ...


5月17日,国家药监局发布公示信息,按相关法规要求,该局组织开展了2018年医疗器械行业标准制修订项目遴选工作,经公开征求意见和组织专家论证,确定了2018年99项医疗器械行业标准制修订计划项目,予以公示。其中涉及到体外诊断行业标准将制定、修订的项目有11项,列表如下:

 

附《国家药监局公示2018年医疗器械行业标准制修订计划项目》通知全文


国家药品监督管理局办公室关于2018年医疗器械行业标准制修订计划项目公示

按照《医疗器械标准管理办法》《医疗器械标准制修订工作管理规范》要求,国家药品监督管理局组织开展了2018年医疗器械行业标准制修订项目遴选工作,经公开征求意见和组织专家论证,确定了2018年99项医疗器械行业标准制修订计划项目,现予以公示。公示期间,如对计划项目有异议,请向国家药品监督管理局反馈。


公示时间:2018年5月17日至5月23日

联系人及电话:黄伦亮,010-88331463

通讯地址:北京市西城区宣武门西大街26号院2号楼国家药品监督管理局

邮编:100053

 

附件:2018年医疗器械行业标准制修订计划项目

国家药品监督管理局办公室

2018年年5月15日

声明:
1、凡本网注明“来源:小桔灯网”的所有作品,均为本网合法拥有版权或有权使用的作品,转载需联系授权。
2、凡本网注明“来源:XXX(非小桔灯网)”的作品,均转载自其它媒体,转载目的在于传递更多信息,并不代表本网赞同其观点和对其真实性负责。其版权归原作者所有,如有侵权请联系删除。
3、所有再转载者需自行获得原作者授权并注明来源。

最新评论

关闭

官方推荐 上一条 /3 下一条

客服中心 搜索 洽谈合作
返回顶部