立即注册找回密码

QQ登录

只需一步,快速开始

微信登录

微信扫一扫,快速登录

搜索
小桔灯网 门户 资讯中心 盘点时刻 查看内容

『收藏』医院4大科室设备大全!

2017-12-24 18:57| 编辑: 小桔灯网| 查看: 2533| 评论: 0|来源: 医疗器械经销商联盟

摘要: 乳酸菌今天为大家整理了医院手术室、急诊科、病房、检验科4个科室需要配备的设备清单,诚意满满,拿走不谢啦~手术室手术室按手术有菌或无菌的程度,手术间可划分成以下5类:那么,作为一名医疗器械经销商,你该如何 ...

乳酸菌今天为大家整理了医院手术室、急诊科、病房、检验科4个科室需要配备的设备清单,诚意满满,拿走不谢啦~


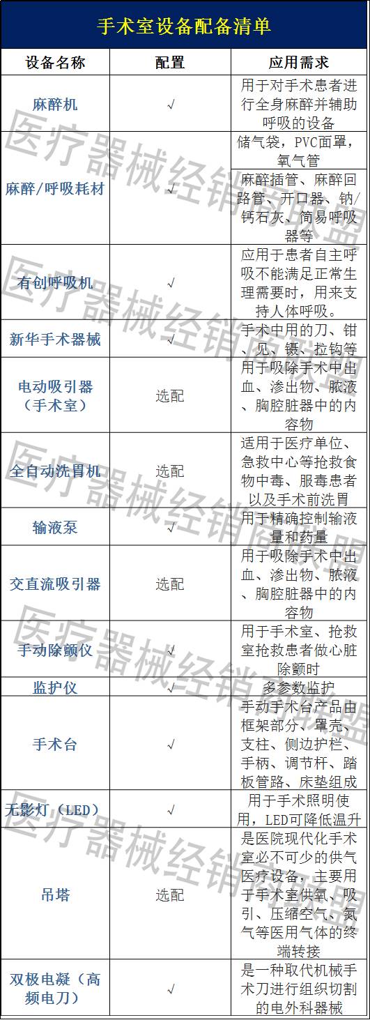
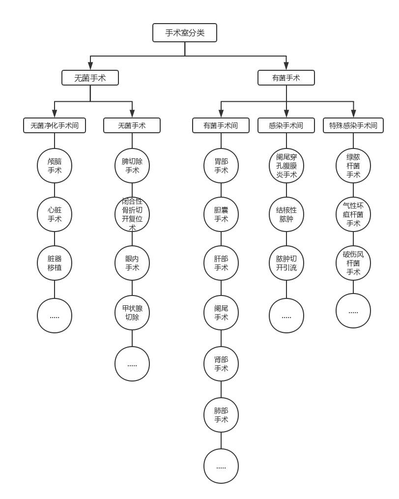
手术室


手术室按手术有菌或无菌的程度,手术间可划分成以下5类:

那么,作为一名医疗器械经销商,你该如何为医院推荐手术室设备方案呢?


乳酸菌这里为大家整理了两份手术室必备设备清单,除了汇总版,还有一份是民营医院手术室必备设备清单,毕竟民营医院占全国医院总数52.7%,已经超过了公立医院,市场潜力巨大。



急诊科


乳酸菌先和大家一起来看看急诊科设备构成:


那么,作为一名医疗器械经销商,你该如何为医院推荐急诊科设备方案呢?


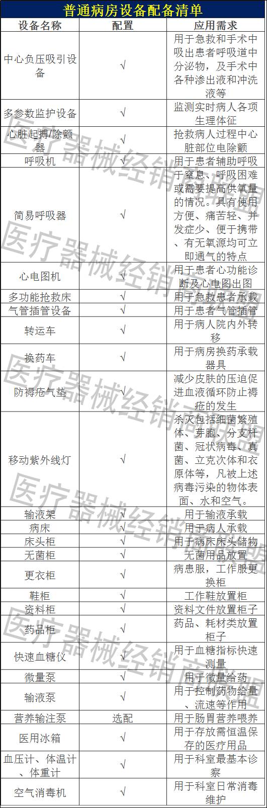
病房


下面,我们主要介绍医院最常配置的普通病房。作为一名医疗器械经销商,你该如何为医院推荐基本病房设备方案呢?



检验科


在介绍检验科设备之前,乳酸菌先来和大家一起看看检验科的工作内容。

作为一名医疗器械经销商,你该如何推荐医院检验科设备方案呢?


声明:
1、凡本网注明“来源:小桔灯网”的所有作品,均为本网合法拥有版权或有权使用的作品,转载需联系授权。
2、凡本网注明“来源:XXX(非小桔灯网)”的作品,均转载自其它媒体,转载目的在于传递更多信息,并不代表本网赞同其观点和对其真实性负责。其版权归原作者所有,如有侵权请联系删除。
3、所有再转载者需自行获得原作者授权并注明来源。

最新评论

关闭

官方推荐 上一条 /3 下一条

客服中心 搜索 洽谈合作
返回顶部