立即注册找回密码

QQ登录

只需一步,快速开始

微信登录

微信扫一扫,快速登录

搜索
小桔灯网 门户 资讯中心 专栏文章 产品经理 查看内容

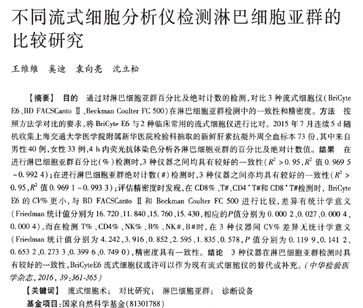
【独家】产品经理系列:全科应用TBNK

2017-7-21 00:00| 编辑: 小桔灯网| 查看: 5652| 评论: 2|来源: 小桔灯网 作者:纳兰洛洛

摘要: 有很多产品经理会遇到这样的一种情况,那就是常常不知道自己该如何去深耕细作产品,已知的产品领域已经成了蓝海,同质化竞争愈演愈烈的现在,到底怎么才能异军突起,寻找一片蓝色的海洋,任君驰骋呢? 小编给大家 ...

有很多产品经理会遇到这样的一种情况,那就是常常不知道自己该如何去深耕细作产品,已知的产品领域已经成了蓝海,同质化竞争愈演愈烈的现在,到底怎么才能异军突起,寻找一片蓝色的海洋,任君驰骋呢?

小编给大家分享一个关于TBNK检测项目在多个临床科室的应用,希望能给大家带来不一样的感受和一些市场的启发。
1.png
2.png

其次,这个项目如何成为全科应用的好项目?
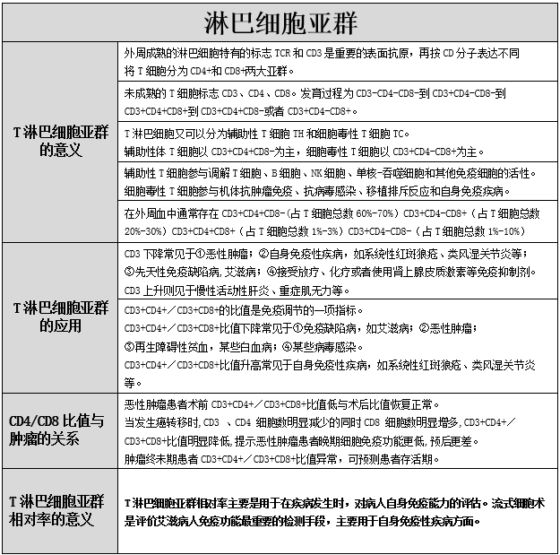
1.        TBNK项目在人体中是免疫体系的关键,涉及到了体液免疫和细胞免疫。
2.        该项目的精确度比较高,临床认可。
3.        全血检测,检测速度快,检验容易抽血,TAT回报快。
4.        可与医药行业联动,共同研发试剂、仪器与药物。

让我们看一下TBNK项目的室间质评和参考值以及同类仪器比较
1)        室间质评
3.png
4.png   

2)        全国区间参考值
5.png
6.png
7.png
8.png

3)        同类仪器比较
9.png
10.png  

最后,这个项目怎么运作可以成为全科应用的好项目?
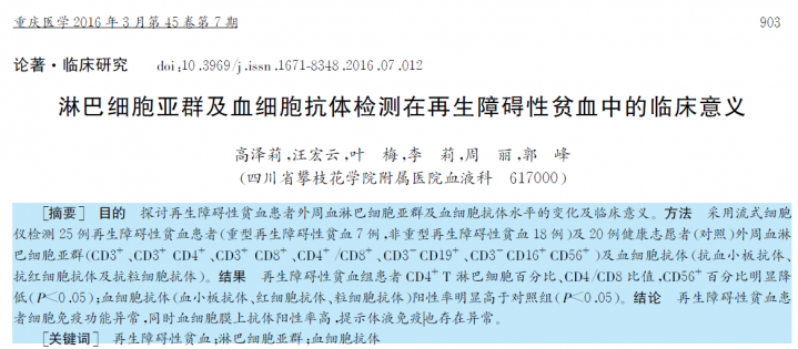
1.        血液科
适用于各种贫血的预后判读及鉴别诊断,CD4+/CD8+比值↓CD4+↓
11.png
12.png
13.png

2.        感染科
1)        适用于脓毒血症休克和重症脓毒血症的死亡风险预测,CD4+/CD8+比值↓CD8+↓
14.png
15.png

2)        适用于艾滋病的早期诊断及治疗随访,CD4+/CD8+比值↓,甚至小于1.0或检测不出,CD8+↑,此处可做公共卫生及疾控中心的论文议题
16.png
17.png
18.png


3.        呼吸内科
小儿呼吸道病毒感染程度的预测以及哮喘触发机制研究,可做论文议题,CD4+/CD8+比值↑CD8+↓CD4+↑,引发哮喘的可能
成年人可做传染性多核细胞增多症的鉴别诊断,CD4+/CD8+比值↓CD8+↑
活动性慢性活动性EBV感染:CD4+/CD8+比值↓B↓CD4+↓
19.png
20.png

4.        风湿免疫科
1)        提示系统性红斑狼的活动分期以及肾损害预测,CD4+/CD8+比值↓CD4+↓NK↓B↑,NK↓明显提示肾损害
21.png
22.png

2)        提示皮肌炎活动期预测,CD4+↓,CD8+↓
23.png

3)研究类风湿性关节炎的机理以及活动期预测,CD4+/CD8+比值↓CD8+↓
活动期时:CD4+/CD8+比值↑,CD8+↓,CD4+↑
24.png
25.png

5.        儿科
1)        小儿轮状病毒导至腹泻程度的预测CD4+/CD8+比值↓CD8+↓CD4+↓,此处可以做论文议题
26.png
2)        小儿重症手足口病预测和监测B↓CD8+↓CD4+↓,此处可以做论文议题
27.png
28.png

6.        肿瘤科
1)        肺癌生存期的预测。NK↓CD8+↓CD4+↓,CD8基线高生存期长,此处可以做论文议题
29.png
30.png   
31.png

2)        肝癌的复发监测,CD4+/CD8+<1、肿瘤数目>3个以及门静脉癌栓是肝癌术后复发的独立危险因,此处可以做论文议题
32.png

3)        肠道肿瘤的研究
33.png

7.        药物代谢—可以联动IVD和医药行业的共同监测,如果需要深化该话题,小编会单独写这一块的文章给大家分享哦
34.png
35.png
36.png
37.png   

奔跑不易,逆风前行,桔灯微弱,愿与你并肩前行。
 
百度云附件:流式细胞法-TBNK细胞.rar    


声明:
1、凡本网注明“来源:小桔灯网”的所有作品,均为本网合法拥有版权或有权使用的作品,转载需联系授权。
2、凡本网注明“来源:XXX(非小桔灯网)”的作品,均转载自其它媒体,转载目的在于传递更多信息,并不代表本网赞同其观点和对其真实性负责。其版权归原作者所有,如有侵权请联系删除。
3、所有再转载者需自行获得原作者授权并注明来源。
发表评论

最新评论

引用 retrier 2017-10-9 09:35
不错呀,迈瑞的流式细胞仪,操作比较简单。
引用 leonor 2018-1-29 10:36
好贴,顶,请牛人多多介绍

查看全部评论(2)

关闭

官方推荐 上一条 /3 下一条

客服中心 搜索 洽谈合作
返回顶部