立即注册找回密码

QQ登录

只需一步,快速开始

微信登录

微信扫一扫,快速登录

搜索
小桔灯网 门户 资讯中心 法规政策 查看内容

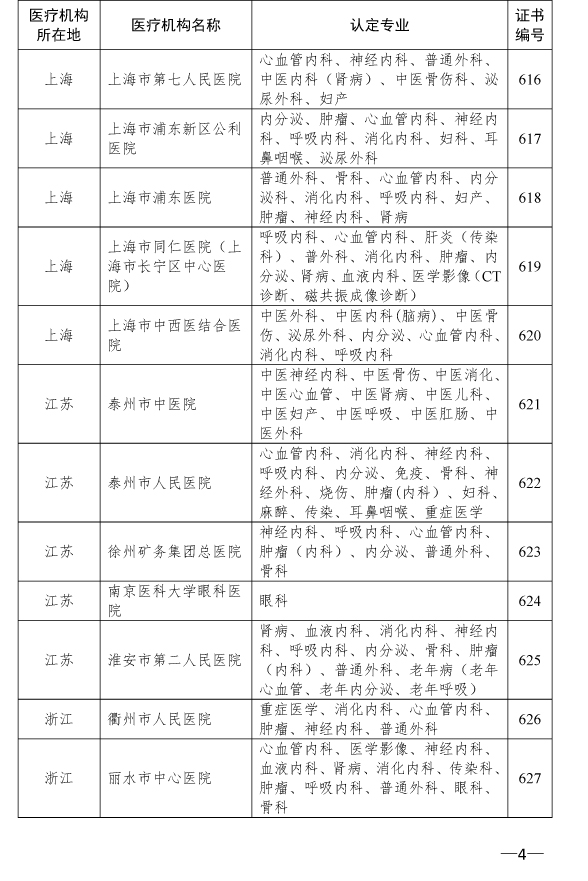
CFDA:149家医疗机构获药物临床试验机构资格

2017-5-17 23:29| 编辑: 小桔灯网| 查看: 2701| 评论: 0|来源: CFDA

摘要: 5月16日,CFDA官网发布《药物临床试验机构资格认定公告》(第7号),经资料审查和现场检查,认定北京大学国际医院等149家医疗机构具有药物临床试验机构资格,发给《药物临床试验机构资格认定证书》。具体名单如下: ...


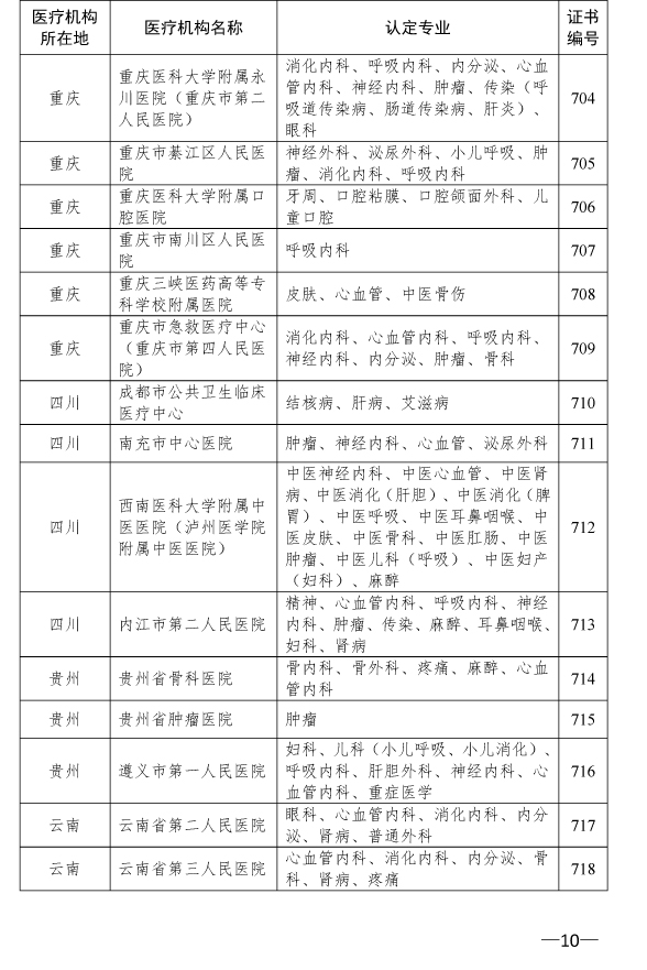
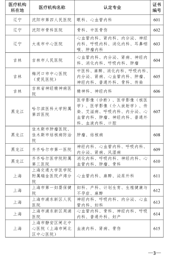
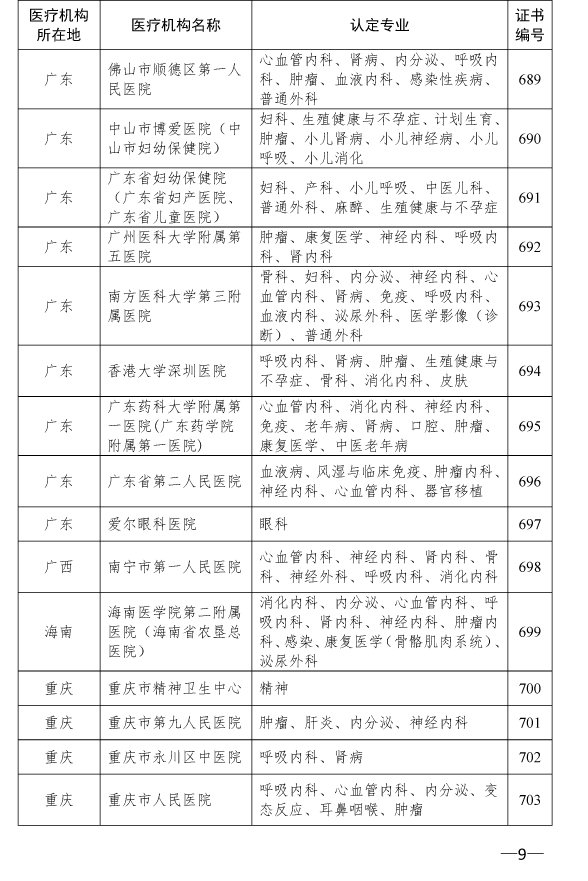
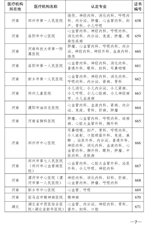
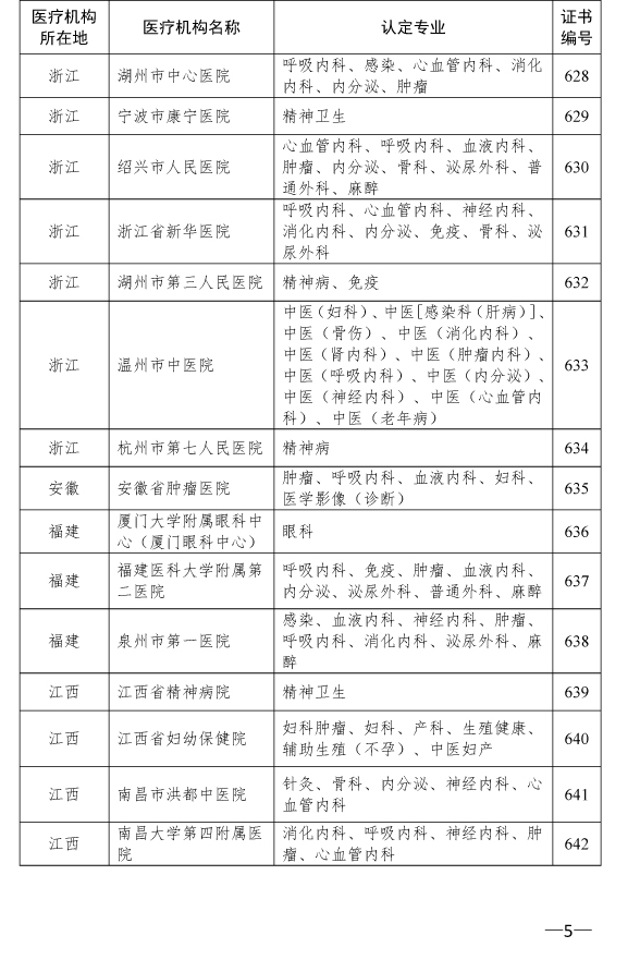
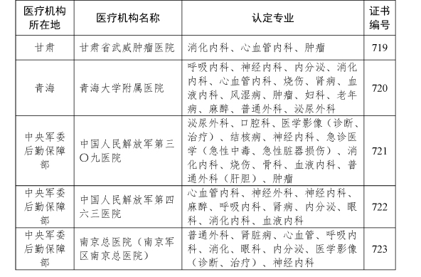
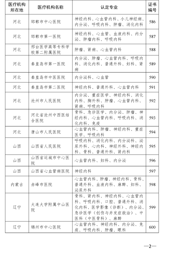
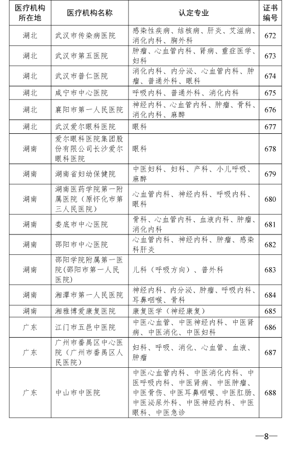
5月16日,CFDA官网发布《药物临床试验机构资格认定公告》(第7号),经资料审查和现场检查,认定北京大学国际医院等149家医疗机构具有药物临床试验机构资格,发给《药物临床试验机构资格认定证书》。具体名单如下:

附件:具备药物临床试验机构资格的医疗机构及认定专业

声明:
1、凡本网注明“来源:小桔灯网”的所有作品,均为本网合法拥有版权或有权使用的作品,转载需联系授权。
2、凡本网注明“来源:XXX(非小桔灯网)”的作品,均转载自其它媒体,转载目的在于传递更多信息,并不代表本网赞同其观点和对其真实性负责。其版权归原作者所有,如有侵权请联系删除。
3、所有再转载者需自行获得原作者授权并注明来源。

最新评论

关闭

官方推荐 上一条 /3 下一条

客服中心 搜索 洽谈合作
返回顶部